Venetian Institute of Molecular Medicine (VIMM), Padova, Italy.
Skelet Muscle. 2011 Jan 24;1(1):4. doi: 10.1186/2044-5040-1-4.
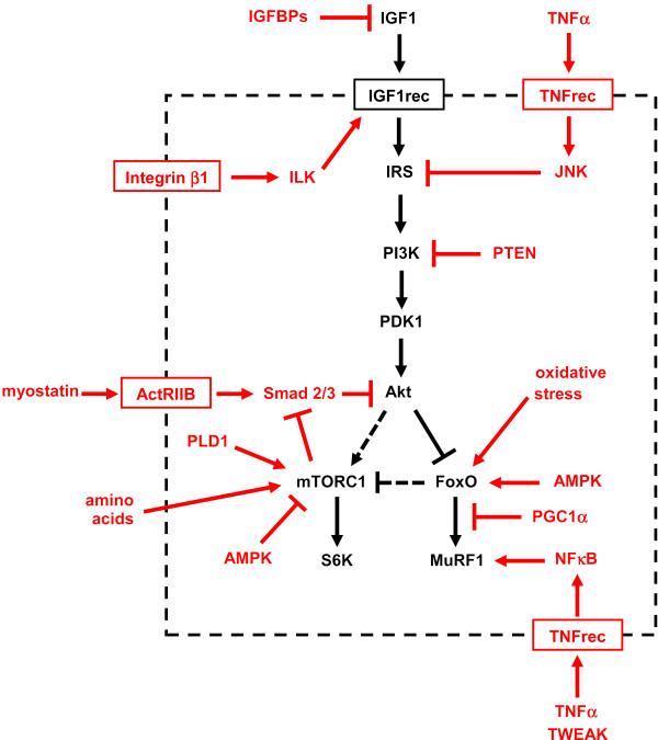
A highly conserved signaling pathway involving insulin-like growth factor 1 (IGF1), and a cascade of intracellular components that mediate its effects, plays a major role in the regulation of skeletal muscle growth. A central component in this cascade is the kinase Akt, also called protein kinase B (PKB), which controls both protein synthesis, via the kinases mammalian target of rapamycin (mTOR) and glycogen synthase kinase 3β (GSK3β), and protein degradation, via the transcription factors of the FoxO family. In this paper, we review the composition and function of this pathway in skeletal muscle fibers, focusing on evidence obtained in vivo by transgenic and knockout models and by muscle transient transfection experiments. Although this pathway is essential for muscle growth during development and regeneration, its role in adult muscle response to mechanical load is less clear. A full understanding of the operation of this pathway could help to design molecularly targeted therapeutics aimed at preventing muscle wasting, which occurs in a variety of pathologic contexts and in the course of aging.
涉及胰岛素样生长因子 1(IGF1)的高度保守信号通路,以及介导其作用的一系列细胞内成分,在调节骨骼肌生长中起着主要作用。该级联反应的一个核心组成部分是激酶 Akt,也称为蛋白激酶 B(PKB),它通过哺乳动物雷帕霉素靶蛋白(mTOR)和糖原合酶激酶 3β(GSK3β)控制蛋白质合成,通过 FoxO 家族的转录因子控制蛋白质降解。在本文中,我们综述了该途径在骨骼肌纤维中的组成和功能,重点介绍了转基因和基因敲除模型以及肌肉瞬时转染实验获得的证据。尽管该途径对于发育和再生过程中的肌肉生长至关重要,但它在成年肌肉对机械负荷的反应中的作用尚不明确。对该途径的运作有更全面的了解,可能有助于设计针对各种病理情况下和衰老过程中发生的肌肉消耗的靶向治疗。