Suppr超能文献

STAT3 在骨骼肌中的激活将肌肉减少与癌症恶病质的急性期反应联系起来。

STAT3 activation in skeletal muscle links muscle wasting and the acute phase response in cancer cachexia.

机构信息

Sylvester Comprehensive Cancer Center, University of Miami Miller School of Medicine, Miami, Florida, United States of America.

出版信息

PLoS One. 2011;6(7):e22538. doi: 10.1371/journal.pone.0022538. Epub 2011 Jul 20.

Abstract

BACKGROUND

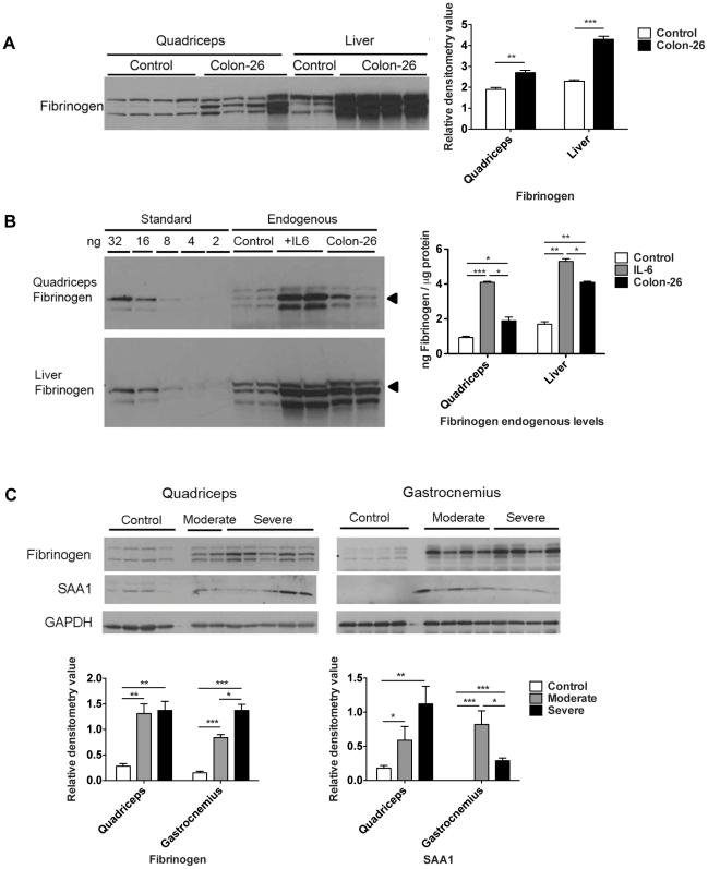
Cachexia, or weight loss despite adequate nutrition, significantly impairs quality of life and response to therapy in cancer patients. In cancer patients, skeletal muscle wasting, weight loss and mortality are all positively associated with increased serum cytokines, particularly Interleukin-6 (IL-6), and the presence of the acute phase response. Acute phase proteins, including fibrinogen and serum amyloid A (SAA) are synthesized by hepatocytes in response to IL-6 as part of the innate immune response. To gain insight into the relationships among these observations, we studied mice with moderate and severe Colon-26 (C26)-carcinoma cachexia.

METHODOLOGY/PRINCIPAL FINDINGS: Moderate and severe C26 cachexia was associated with high serum IL-6 and IL-6 family cytokines and highly similar patterns of skeletal muscle gene expression. The top canonical pathways up-regulated in both were the complement/coagulation cascade, proteasome, MAPK signaling, and the IL-6 and STAT3 pathways. Cachexia was associated with increased muscle pY705-STAT3 and increased STAT3 localization in myonuclei. STAT3 target genes, including SOCS3 mRNA and acute phase response proteins, were highly induced in cachectic muscle. IL-6 treatment and STAT3 activation both also induced fibrinogen in cultured C2C12 myotubes. Quantitation of muscle versus liver fibrinogen and SAA protein levels indicates that muscle contributes a large fraction of serum acute phase proteins in cancer.

CONCLUSIONS/SIGNIFICANCE: These results suggest that the STAT3 transcriptome is a major mechanism for wasting in cancer. Through IL-6/STAT3 activation, skeletal muscle is induced to synthesize acute phase proteins, thus establishing a molecular link between the observations of high IL-6, increased acute phase response proteins and muscle wasting in cancer. These results suggest a mechanism by which STAT3 might causally influence muscle wasting by altering the profile of genes expressed and translated in muscle such that amino acids liberated by increased proteolysis in cachexia are synthesized into acute phase proteins and exported into the blood.

摘要

背景

恶病质,即尽管有充足的营养供应仍出现体重减轻,会显著降低癌症患者的生活质量并影响治疗反应。在癌症患者中,骨骼肌消耗、体重减轻和死亡率均与血清细胞因子水平升高呈正相关,尤其是白细胞介素-6(IL-6)和急性期反应的存在。急性期蛋白,包括纤维蛋白原和血清淀粉样蛋白 A(SAA),是由肝细胞在 IL-6 的作用下合成的,作为固有免疫反应的一部分。为了深入了解这些观察结果之间的关系,我们研究了患有中度和重度结肠 26 癌(C26)恶病质的小鼠。

方法/主要发现:中度和重度 C26 恶病质与高血清 IL-6 和 IL-6 家族细胞因子以及骨骼肌基因表达极为相似的模式相关。两个模型中上调的主要经典途径是补体/凝血级联、蛋白酶体、MAPK 信号通路以及 IL-6 和 STAT3 通路。恶病质与肌肉 pY705-STAT3 增加和 STAT3 向肌核内的定位增加相关。STAT3 靶基因,包括 SOCS3 mRNA 和急性期反应蛋白,在恶病质肌肉中高度诱导。IL-6 处理和 STAT3 激活均诱导 C2C12 肌管中的纤维蛋白原。肌肉与肝脏纤维蛋白原和 SAA 蛋白水平的定量表明,肌肉在癌症中是血清急性期蛋白的重要来源。

结论

这些结果表明,STAT3 转录组是癌症消耗的主要机制。通过 IL-6/STAT3 激活,骨骼肌被诱导合成急性期蛋白,从而在癌症中高 IL-6、增加的急性期反应蛋白和肌肉消耗之间建立了一个分子联系。这些结果表明,STAT3 可能通过改变肌肉中表达和翻译的基因谱来影响肌肉消耗的机制,从而导致肌肉中增加的蛋白水解产生的氨基酸被合成到急性期蛋白中并输出到血液中。

https://cdn.ncbi.nlm.nih.gov/pmc/blobs/3e13/3140523/8d954da4f1ce/pone.0022538.g001.jpg

文献AI研究员

20分钟写一篇综述,助力文献阅读效率提升50倍。

立即体验

用中文搜PubMed

大模型驱动的PubMed中文搜索引擎

马上搜索

文档翻译

学术文献翻译模型,支持多种主流文档格式。

立即体验