Suppr超能文献

arf 肿瘤抑制因子在精原细胞中的表达促进了雄性生殖细胞的减数分裂进程。

Expression of arf tumor suppressor in spermatogonia facilitates meiotic progression in male germ cells.

机构信息

Howard Hughes Medical Institute, St. Jude Children's Research Hospital, Memphis, Tennessee, United States of America.

出版信息

PLoS Genet. 2011 Jul;7(7):e1002157. doi: 10.1371/journal.pgen.1002157. Epub 2011 Jul 21.

Abstract

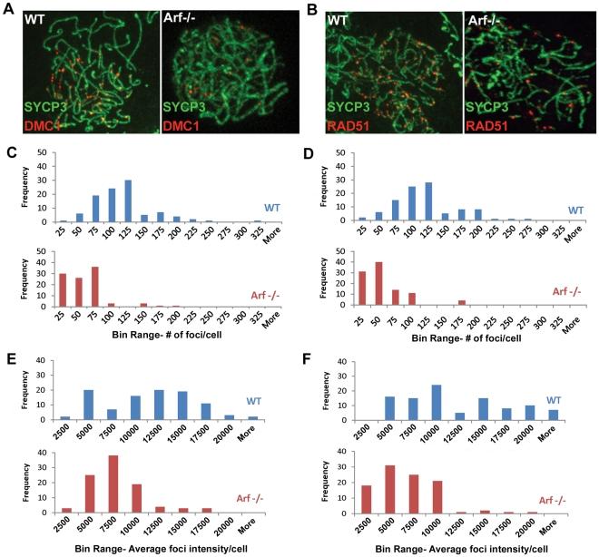
The mammalian Cdkn2a (Ink4a-Arf) locus encodes two tumor suppressor proteins (p16(Ink4a) and p19(Arf)) that respectively enforce the anti-proliferative functions of the retinoblastoma protein (Rb) and the p53 transcription factor in response to oncogenic stress. Although p19(Arf) is not normally detected in tissues of young adult mice, a notable exception occurs in the male germ line, where Arf is expressed in spermatogonia, but not in meiotic spermatocytes arising from them. Unlike other contexts in which the induction of Arf potently inhibits cell proliferation, expression of p19(Arf) in spermatogonia does not interfere with mitotic cell division. Instead, inactivation of Arf triggers germ cell-autonomous, p53-dependent apoptosis of primary spermatocytes in late meiotic prophase, resulting in reduced sperm production. Arf deficiency also causes premature, elevated, and persistent accumulation of the phosphorylated histone variant H2AX, reduces numbers of chromosome-associated complexes of Rad51 and Dmc1 recombinases during meiotic prophase, and yields incompletely synapsed autosomes during pachynema. Inactivation of Ink4a increases the fraction of spermatogonia in S-phase and restores sperm numbers in Ink4a-Arf doubly deficient mice but does not abrogate γ-H2AX accumulation in spermatocytes or p53-dependent apoptosis resulting from Arf inactivation. Thus, as opposed to its canonical role as a tumor suppressor in inducing p53-dependent senescence or apoptosis, Arf expression in spermatogonia instead initiates a salutary feed-forward program that prevents p53-dependent apoptosis, contributing to the survival of meiotic male germ cells.

摘要

哺乳动物的 Cdkn2a(Ink4a-Arf)基因座编码两种肿瘤抑制蛋白(p16(Ink4a)和 p19(Arf)),它们分别在受到致癌压力时执行视网膜母细胞瘤蛋白(Rb)和 p53 转录因子的抗增殖功能。尽管在年轻成年小鼠的组织中通常检测不到 p19(Arf),但在雄性生殖细胞中存在一个显著的例外,其中 Arf 在精原细胞中表达,但不在由其产生的减数分裂精母细胞中表达。与其他情况下诱导 Arf 强烈抑制细胞增殖不同,在精原细胞中表达 p19(Arf)不会干扰有丝分裂细胞分裂。相反,Arf 的失活会触发减数分裂前期晚期精母细胞中自主的、p53 依赖性的凋亡,导致精子生成减少。Arf 缺乏还导致磷酸化组蛋白变体 H2AX 的过早、升高和持续积累,减少减数分裂前期染色体相关的 Rad51 和 Dmc1 重组酶复合物的数量,并导致在 pachynema 期间不完全联会的常染色体。Ink4a 的失活增加了 S 期精原细胞的比例,并恢复了 Ink4a-Arf 双重缺陷小鼠的精子数量,但不能消除减数分裂精母细胞中γ-H2AX 的积累或 Arf 失活引起的 p53 依赖性凋亡。因此,与作为诱导 p53 依赖性衰老或凋亡的肿瘤抑制因子的典型作用相反,Arf 在精原细胞中的表达反而启动了一种有益的正向反馈程序,防止 p53 依赖性凋亡,有助于减数分裂雄性生殖细胞的存活。

https://cdn.ncbi.nlm.nih.gov/pmc/blobs/f2f1/3141002/05aa577c7863/pgen.1002157.g001.jpg

文献AI研究员

20分钟写一篇综述,助力文献阅读效率提升50倍。

立即体验

用中文搜PubMed

大模型驱动的PubMed中文搜索引擎

马上搜索

文档翻译

学术文献翻译模型,支持多种主流文档格式。

立即体验