• 文献检索
  • 文档翻译
  • 深度研究
  • 学术资讯
  • Suppr Zotero 插件Zotero 插件
  • 邀请有礼
  • 套餐&价格
  • 历史记录
应用&插件
Suppr Zotero 插件Zotero 插件浏览器插件Mac 客户端Windows 客户端微信小程序
定价
高级版会员购买积分包购买API积分包
服务
文献检索文档翻译深度研究API 文档MCP 服务
关于我们
关于 Suppr公司介绍联系我们用户协议隐私条款
关注我们

Suppr 超能文献

核心技术专利:CN118964589B侵权必究
粤ICP备2023148730 号-1Suppr @ 2026

文献检索

告别复杂PubMed语法,用中文像聊天一样搜索,搜遍4000万医学文献。AI智能推荐,让科研检索更轻松。

立即免费搜索

文件翻译

保留排版,准确专业,支持PDF/Word/PPT等文件格式,支持 12+语言互译。

免费翻译文档

深度研究

AI帮你快速写综述,25分钟生成高质量综述,智能提取关键信息,辅助科研写作。

立即免费体验

与其他心血管疾病和糖尿病相比,在管理 CKD 方面的信心和质量:问卷调查和常规初级保健数据的关联研究。

Confidence and quality in managing CKD compared with other cardiovascular diseases and diabetes mellitus: a linked study of questionnaire and routine primary care data.

机构信息

Primary Care Informatics, Division of Public Health Sciences and Education, St George's - University of London, Cranmer Terrace, London SW17 0RE, UK.

出版信息

BMC Fam Pract. 2011 Aug 5;12:83. doi: 10.1186/1471-2296-12-83.

DOI:10.1186/1471-2296-12-83
PMID:21819552
原文链接:https://pmc.ncbi.nlm.nih.gov/articles/PMC3199784/
Abstract

BACKGROUND

Much of chronic disease is managed in primary care and chronic kidney disease (CKD) is a recent addition. We are conducting a cluster randomised study of quality improvement interventions in CKD (QICKD) - Clinical Trials Registration: ISRCTN56023731. CKD registers have a lower than expected prevalence and an initial focus group study suggested variable levels of confidence in managing CKD. Our objective is to compare practitioner confidence and achievement of quality indicators for CKD with hypertension and diabetes.

METHOD

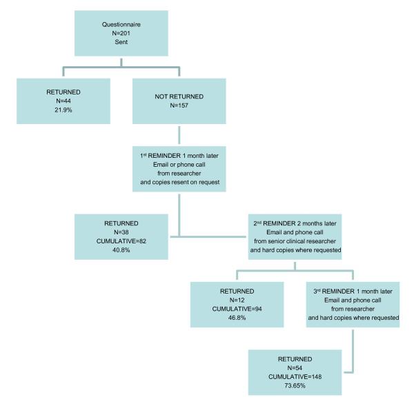
We validated a new questionnaire to test confidence. We compared confidence with achievement of pay-for-performance indicators (P4P) and implementation of evidence-based guidance. We achieved a 74% (148/201) response rate.

RESULTS

87% (n = 128) of respondents are confident in managing hypertension (HT) compared with 59% (n = 87) in managing HT in CKD (HT+CKD); and with 61% (n = 90) in HT, CKD and diabetes (CKD+HT+DM). 85.2% (P4P) and 62.5% (National targets) of patients with hypertension are at target; in patients with HT and CKD 65.1% and 53.3%; in patients with HT, CKD and DM 67.8% and 29.6%. Confidence in managing proteinuria in CKD is low (42%, n = 62). 87% of respondents knew BP treatment thresholds in CKD, but only 53% when proteinuria is factored in. Male GPs, younger (< 35 yrs), and older (> 54 yrs) clinicians are more confident than females and 35 to 54 year olds in managing CKD. 84% of patients with hypertension treated with angiotensin modulating drugs achieve achieved P4P targets compared to 67% of patients with CKD.

CONCLUSIONS

Practitioners are less likely to achieve management targets where their confidence is low.

摘要

背景

许多慢性病都在基层医疗机构中得到管理,慢性肾脏病(CKD)是最近才加入的。我们正在进行一项 CKD 质量改进干预措施的集群随机研究(QICKD) - 临床试验注册:ISRCTN56023731。CKD 登记册的患病率低于预期,最初的焦点小组研究表明,对 CKD 管理的信心水平存在差异。我们的目标是比较医生对 CKD 与高血压和糖尿病的管理信心和实现质量指标的情况。

方法

我们验证了一个新的问卷来测试信心。我们比较了信心与绩效付费指标(P4P)的实现情况以及循证指南的实施情况。我们的回复率达到了 74%(148/201)。

结果

87%(n = 128)的受访者对管理高血压(HT)有信心,而管理 CKD 中的 HT(HT+CKD)的信心为 59%(n = 87);对 HT、CKD 和糖尿病(CKD+HT+DM)的信心为 61%(n = 90)。85.2%(P4P)和 62.5%(国家目标)的高血压患者达到目标;在 HT 和 CKD 患者中,这一比例分别为 65.1%和 53.3%;在 HT、CKD 和 DM 患者中,这一比例分别为 67.8%和 29.6%。管理 CKD 中蛋白尿的信心较低(42%,n = 62)。87%的受访者知道 CKD 中的血压治疗阈值,但当蛋白尿因素考虑在内时,只有 53%的人知道。男性全科医生、年轻(<35 岁)和年长(>54 岁)的医生比女性和 35 至 54 岁的医生更有信心管理 CKD。接受血管紧张素调节药物治疗的高血压患者中有 84%达到了 P4P 目标,而 CKD 患者中有 67%达到了这一目标。

结论

医生对管理目标的信心较低时,他们就不太可能实现这些目标。

https://cdn.ncbi.nlm.nih.gov/pmc/blobs/9796/3199784/cba0228a564e/1471-2296-12-83-5.jpg
https://cdn.ncbi.nlm.nih.gov/pmc/blobs/9796/3199784/0c30d83a4fef/1471-2296-12-83-1.jpg
https://cdn.ncbi.nlm.nih.gov/pmc/blobs/9796/3199784/3c045c935b62/1471-2296-12-83-2.jpg
https://cdn.ncbi.nlm.nih.gov/pmc/blobs/9796/3199784/3be82bfd6c03/1471-2296-12-83-3.jpg
https://cdn.ncbi.nlm.nih.gov/pmc/blobs/9796/3199784/6adf5382d42b/1471-2296-12-83-4.jpg
https://cdn.ncbi.nlm.nih.gov/pmc/blobs/9796/3199784/cba0228a564e/1471-2296-12-83-5.jpg
https://cdn.ncbi.nlm.nih.gov/pmc/blobs/9796/3199784/0c30d83a4fef/1471-2296-12-83-1.jpg
https://cdn.ncbi.nlm.nih.gov/pmc/blobs/9796/3199784/3c045c935b62/1471-2296-12-83-2.jpg
https://cdn.ncbi.nlm.nih.gov/pmc/blobs/9796/3199784/3be82bfd6c03/1471-2296-12-83-3.jpg
https://cdn.ncbi.nlm.nih.gov/pmc/blobs/9796/3199784/6adf5382d42b/1471-2296-12-83-4.jpg
https://cdn.ncbi.nlm.nih.gov/pmc/blobs/9796/3199784/cba0228a564e/1471-2296-12-83-5.jpg

相似文献

1
Confidence and quality in managing CKD compared with other cardiovascular diseases and diabetes mellitus: a linked study of questionnaire and routine primary care data.与其他心血管疾病和糖尿病相比,在管理 CKD 方面的信心和质量:问卷调查和常规初级保健数据的关联研究。
BMC Fam Pract. 2011 Aug 5;12:83. doi: 10.1186/1471-2296-12-83.
2
Development of a questionnaire to evaluate practitioners' confidence and knowledge in primary care in managing chronic kidney disease.开发一种问卷,以评估初级保健从业者在管理慢性肾脏病方面的信心和知识。
BMC Nephrol. 2014 May 7;15:73. doi: 10.1186/1471-2369-15-73.
3
Quality of Chronic Kidney Disease Management in Canadian Primary Care.加拿大初级保健中慢性肾脏病管理的质量。
JAMA Netw Open. 2019 Sep 4;2(9):e1910704. doi: 10.1001/jamanetworkopen.2019.10704.
4
Self-rated knowledge and competence regarding the management of chronic kidney disease in primary care: A cross-sectional European survey of primary care professionals.初级保健中慢性肾脏病管理的自评知识与能力:一项针对初级保健专业人员的欧洲横断面调查。
Prim Care Diabetes. 2023 Feb;17(1):19-26. doi: 10.1016/j.pcd.2022.11.013. Epub 2022 Dec 10.
5
The impact of pay for performance on the control of blood pressure in people with chronic kidney disease stage 3-5.绩效薪酬对 3-5 期慢性肾脏病患者血压控制的影响。
Nephrol Dial Transplant. 2013 Aug;28(8):2107-16. doi: 10.1093/ndt/gft093. Epub 2013 May 7.
6
Quality achievement and disease prevalence in primary care predicts regional variation in renal replacement therapy (RRT) incidence: an ecological study.初级保健中的质量成就和疾病流行情况可预测肾脏替代治疗(RRT)发病率的区域差异:一项生态学研究。
Nephrol Dial Transplant. 2012 Feb;27(2):739-46. doi: 10.1093/ndt/gfr347. Epub 2011 Jun 15.
7
Long-Term and Interactive Effects of Pay-For-Performance Interventions among Diabetic Nephropathy Patients at the Early Chronic Kidney Disease Stage.早期慢性肾脏病阶段糖尿病肾病患者绩效薪酬干预措施的长期及交互效应
Medicine (Baltimore). 2016 Apr;95(14):e3282. doi: 10.1097/MD.0000000000003282.
8
Effects of Higher Quality of Care on Initiation of Long-term Dialysis in Patients With CKD and Diabetes.更高质量的护理对 CKD 合并糖尿病患者开始长期透析的影响。
Am J Kidney Dis. 2017 Nov;70(5):666-674. doi: 10.1053/j.ajkd.2017.05.020. Epub 2017 Jul 29.
9
The QICKD study protocol: a cluster randomised trial to compare quality improvement interventions to lower systolic BP in chronic kidney disease (CKD) in primary care.QICKD 研究方案:一项在初级保健中比较质量改进干预措施以降低慢性肾脏病(CKD)患者收缩压的聚类随机试验。
Implement Sci. 2009 Jul 14;4:39. doi: 10.1186/1748-5908-4-39.
10
Adherence to chronic kidney disease guidelines in primary care patients is associated with comorbidity.初级保健患者对慢性肾病指南的依从性与合并症相关。
Fam Pract. 2017 Aug 1;34(4):459-466. doi: 10.1093/fampra/cmx002.

引用本文的文献

1
Approaches to raise awareness of CKD among patients and the general population.提高患者和普通人群对慢性肾脏病认识的方法。
Nat Rev Nephrol. 2025 Mar;21(3):147-148. doi: 10.1038/s41581-025-00928-3.
2
Education programmes for people with chronic kidney disease and diabetes.针对慢性肾脏病和糖尿病患者的教育计划。
Cochrane Database Syst Rev. 2024 Aug 22;8(8):CD007374. doi: 10.1002/14651858.CD007374.pub3.
3
Interventions to Improve Blood Pressure Control Among Socioeconomically Disadvantaged Patients With CKD: Kidney Awareness Registry and Education Pilot Randomized Controlled Trial.

本文引用的文献

1
Creatinine fluctuation has a greater effect than the formula to estimate glomerular filtration rate on the prevalence of chronic kidney disease.肌酐波动比肾小球滤过率估计公式对慢性肾脏病的患病率影响更大。
Nephron Clin Pract. 2011;117(3):c213-24. doi: 10.1159/000320341. Epub 2010 Aug 31.
2
A method of identifying and correcting miscoding, misclassification and misdiagnosis in diabetes: a pilot and validation study of routinely collected data.一种识别和纠正糖尿病编码错误、分类错误和误诊的方法:一项基于常规收集数据的试点和验证研究。
Diabet Med. 2010 Feb;27(2):203-9. doi: 10.1111/j.1464-5491.2009.02917.x.
3
Reductions in risk factors for secondary prevention of coronary heart disease by ethnic group in south-west London: 10-year longitudinal study (1998-2007).
改善社会经济弱势慢性肾脏病患者血压控制的干预措施:肾脏认知登记与教育试点随机对照试验
Kidney Med. 2019 Aug 30;1(5):242-252. doi: 10.1016/j.xkme.2019.07.004. eCollection 2019 Sep-Oct.
4
Electronic Decision Support for Management of CKD in Primary Care: A Pragmatic Randomized Trial.电子决策支持在初级保健中管理 CKD:一项实用随机试验。
Am J Kidney Dis. 2020 Nov;76(5):636-644. doi: 10.1053/j.ajkd.2020.05.013. Epub 2020 Jul 22.
5
Integrating Risk-Based Care for Patients With Chronic Kidney Disease in the Community: Study Protocol for a Cluster Randomized Trial.整合社区慢性肾脏病患者的基于风险的护理:一项整群随机试验的研究方案
Can J Kidney Health Dis. 2019 May 29;6:2054358119841611. doi: 10.1177/2054358119841611. eCollection 2019.
6
Impact of a Primary Care CKD Registry in a US Public Safety-Net Health Care Delivery System: A Pragmatic Randomized Trial.美国公共保障医疗服务系统中基于初级保健的慢性肾脏病登记研究:一项实用随机试验
Am J Kidney Dis. 2018 Aug;72(2):168-177. doi: 10.1053/j.ajkd.2018.01.058. Epub 2018 Apr 23.
7
What drives quality improvement in chronic kidney disease (CKD) in primary care: process evaluation of the Quality Improvement in Chronic Kidney Disease (QICKD) trial.推动初级保健中慢性肾脏病(CKD)质量改进的因素:慢性肾脏病质量改进(QICKD)试验的过程评估。
BMJ Open. 2016 Apr 6;6(4):e008480. doi: 10.1136/bmjopen-2015-008480.
8
Understanding the implementation of interventions to improve the management of chronic kidney disease in primary care: a rapid realist review.了解在初级保健中改善慢性肾脏病管理的干预措施实施情况:一项快速现实主义综述
Implement Sci. 2016 Apr 4;11:47. doi: 10.1186/s13012-016-0413-7.
9
The Kidney Awareness Registry and Education (KARE) study: protocol of a randomized controlled trial to enhance provider and patient engagement with chronic kidney disease.肾脏认知登记与教育(KARE)研究:一项提高医疗服务提供者和患者对慢性肾脏病参与度的随机对照试验方案
BMC Nephrol. 2015 Oct 22;16:166. doi: 10.1186/s12882-015-0168-4.
10
Serum hepcidin predicts uremic accelerated atherosclerosis in chronic hemodialysis patients with diabetic nephropathy.血清铁调素可预测糖尿病肾病慢性血液透析患者的尿毒症加速动脉粥样硬化。
Chin Med J (Engl). 2015 May 20;128(10):1351-7. doi: 10.4103/0366-6999.156781.
英国西南部不同种族群体冠心病二级预防中危险因素的减少:10 年纵向研究(1998-2007 年)。
Fam Pract. 2010 Aug;27(4):430-8. doi: 10.1093/fampra/cmq030. Epub 2010 Jun 10.
4
How ready is general practice to improve quality in chronic kidney disease? A diagnostic analysis.一般实践在改善慢性肾脏病质量方面准备得如何?诊断分析。
Br J Gen Pract. 2010 Jun;60(575):403-9. doi: 10.3399/bjgp10X502100.
5
Quality-improvement strategies for the management of hypertension in chronic kidney disease in primary care: a systematic review.基层医疗中慢性肾脏病高血压管理的质量改进策略:系统评价。
Br J Gen Pract. 2010 Jun;60(575):e258-65. doi: 10.3399/bjgp10X502164.
6
General practitioner views about discussing sexual issues with patients with coronary heart disease: a national survey in Ireland.全科医生对与冠心病患者讨论性问题的看法:爱尔兰全国性调查。
BMC Fam Pract. 2010 May 25;11:40. doi: 10.1186/1471-2296-11-40.
7
Doctor scores on national qualifying examinations predict quality of care in future practice.医生在全国资格考试中的得分预测了未来实践中的护理质量。
Med Educ. 2009 Dec;43(12):1166-73. doi: 10.1111/j.1365-2923.2009.03534.x.
8
Identification and management of chronic kidney disease complications by internal medicine residents: a national survey.内科住院医师对慢性肾脏病并发症的识别和管理:一项全国性调查。
Am J Ther. 2011 May;18(3):e40-7. doi: 10.1097/MJT.0b013e3181bbf6fc.
9
Pay for perfomance and the quality of diabetes management in individuals with and without co-morbid medical conditions.患有和未患有合并症的个体的绩效薪酬与糖尿病管理质量
J R Soc Med. 2009 Sep;102(9):369-77. doi: 10.1258/jrsm.2009.090171.
10
Effects of pay for performance on the quality of primary care in England.绩效薪酬对英格兰初级医疗服务质量的影响。
N Engl J Med. 2009 Jul 23;361(4):368-78. doi: 10.1056/NEJMsa0807651.