Suppr超能文献

蛋白激酶 A 介导的丝氨酸 35 磷酸化将组蛋白 H1.4 从有丝分裂染色体上解离下来。

Protein kinase A-mediated serine 35 phosphorylation dissociates histone H1.4 from mitotic chromosome.

机构信息

Institute of Molecular Medicine, National Taiwan University, Taipei 100, Taiwan; Genomics Research Center, Academia Sinica, Taipei 115, Taiwan.

Genomics Research Center, Academia Sinica, Taipei 115, Taiwan; Department of Life Science, National Taiwan Ocean University, Keelung, Taiwan 20224; Institute of Bioscience and Biotechnology, National Taiwan Ocean University, Keelung, Taiwan 20224.

出版信息

J Biol Chem. 2011 Oct 14;286(41):35843-35851. doi: 10.1074/jbc.M111.228064. Epub 2011 Aug 18.

Abstract

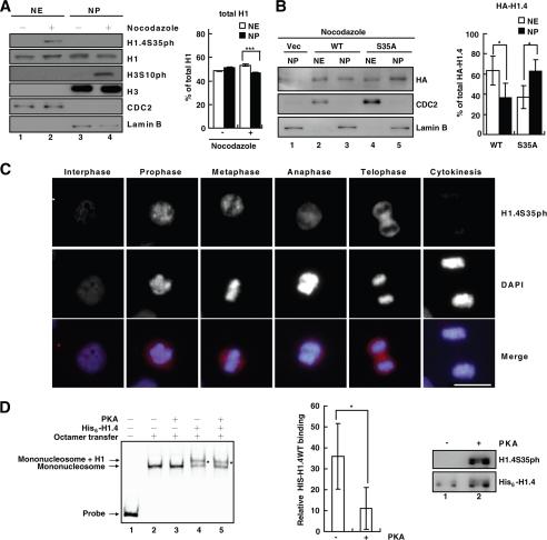
Global histone H1 phosphorylation correlates with cell cycle progression. However, the function of site-specific H1 variant phosphorylation remains unclear. Our mass spectrometry analysis revealed a novel N-terminal phosphorylation of the major H1 variant H1.4 at serine 35 (H1.4S35ph), which accumulates at mitosis immediately after H3 phosphorylation at serine 10. Protein kinase A (PKA) was found to be a kinase for H1.4S35. Importantly, Ser-35-phosphorylated H1.4 dissociates from mitotic chromatin. Moreover, H1.4S35A substitution mutant cannot efficiently rescue the mitotic defect following H1.4 depletion, and inhibition of PKA activity increases the mitotic chromatin compaction depending on H1.4. Our results not only indicate that PKA-mediated H1.4S35 phosphorylation dissociates H1.4 from mitotic chromatin but also suggest that this phosphorylation is necessary for specific mitotic functions.

摘要

全球组蛋白 H1 磷酸化与细胞周期进程相关。然而,特定位置的 H1 变体磷酸化的功能仍不清楚。我们的质谱分析显示主要 H1 变体 H1.4 的 N 端丝氨酸 35 (H1.4S35ph)发生了新型磷酸化,该磷酸化在 H3 丝氨酸 10 磷酸化后立即在有丝分裂中积累。发现蛋白激酶 A(PKA)是 H1.4S35 的激酶。重要的是,磷酸化的 H1.4 从有丝分裂染色质上解离。此外,H1.4S35A 取代突变体不能有效挽救 H1.4 耗尽后有丝分裂缺陷,并且 PKA 活性的抑制会增加 H1.4 依赖性的有丝分裂染色质紧缩。我们的结果不仅表明 PKA 介导的 H1.4S35 磷酸化使 H1.4 从有丝分裂染色质上解离,还表明这种磷酸化对于特定的有丝分裂功能是必要的。

https://cdn.ncbi.nlm.nih.gov/pmc/blobs/3ebb/3195632/d58548ebbcd2/zbc0471182080001.jpg

文献检索

告别复杂PubMed语法,用中文像聊天一样搜索,搜遍4000万医学文献。AI智能推荐,让科研检索更轻松。

立即免费搜索

文件翻译

保留排版,准确专业,支持PDF/Word/PPT等文件格式,支持 12+语言互译。

免费翻译文档

深度研究

AI帮你快速写综述,25分钟生成高质量综述,智能提取关键信息,辅助科研写作。

立即免费体验