Suppr超能文献

谷氨酰胺合成酶是乳腺上皮细胞类型特异性谷氨酰胺独立性的遗传决定因素。

Glutamine synthetase is a genetic determinant of cell type-specific glutamine independence in breast epithelia.

机构信息

Duke Institute for Genome Sciences and Policy, Duke University Medical Center, Durham, North Carolina, United States of America.

出版信息

PLoS Genet. 2011 Aug;7(8):e1002229. doi: 10.1371/journal.pgen.1002229. Epub 2011 Aug 11.

Abstract

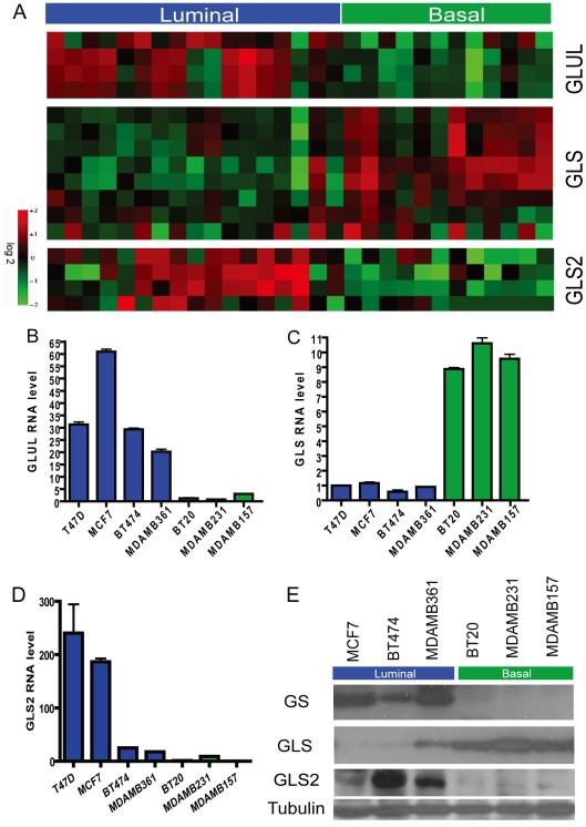
Although significant variations in the metabolic profiles exist among different cells, little is understood in terms of genetic regulations of such cell type-specific metabolic phenotypes and nutrient requirements. While many cancer cells depend on exogenous glutamine for survival to justify the therapeutic targeting of glutamine metabolism, the mechanisms of glutamine dependence and likely response and resistance of such glutamine-targeting strategies among cancers are largely unknown. In this study, we have found a systematic variation in the glutamine dependence among breast tumor subtypes associated with mammary differentiation: basal- but not luminal-type breast cells are more glutamine-dependent and may be susceptible to glutamine-targeting therapeutics. Glutamine independence of luminal-type cells is associated mechanistically with lineage-specific expression of glutamine synthetase (GS). Luminal cells can also rescue basal cells in co-culture without glutamine, indicating a potential for glutamine symbiosis within breast ducts. The luminal-specific expression of GS is directly induced by GATA3 and represses glutaminase expression. Such distinct glutamine dependency and metabolic symbiosis is coupled with the acquisition of the GS and glutamine independence during the mammary differentiation program. Understanding the genetic circuitry governing distinct metabolic patterns is relevant to many symbiotic relationships among different cells and organisms. In addition, the ability of GS to predict patterns of glutamine metabolism and dependency among tumors is also crucial in the rational design and application of glutamine and other metabolic pathway targeted therapies.

摘要

尽管不同细胞的代谢谱存在显著差异,但对于这种细胞类型特异性代谢表型和营养需求的遗传调控知之甚少。虽然许多癌细胞依赖外源性谷氨酰胺存活,这使得谷氨酰胺代谢成为治疗的靶向目标,但谷氨酰胺依赖的机制以及癌症中这种谷氨酰胺靶向策略的可能反应和耐药性在很大程度上仍是未知的。在这项研究中,我们发现与乳腺分化相关的乳腺肿瘤亚型中存在谷氨酰胺依赖性的系统变化:基底型而非腔型乳腺细胞对谷氨酰胺的依赖性更强,可能更容易受到谷氨酰胺靶向治疗的影响。腔型细胞对谷氨酰胺的不依赖与谷氨酰胺合成酶(GS)的谱系特异性表达有关。腔型细胞在无谷氨酰胺的共培养中也可以拯救基底细胞,表明乳腺导管内可能存在谷氨酰胺共生的潜力。GS 的腔型特异性表达直接受 GATA3 诱导,并抑制谷氨酰胺酶的表达。这种独特的谷氨酰胺依赖性和代谢共生与乳腺分化过程中 GS 的获得和谷氨酰胺的不依赖有关。了解控制不同代谢模式的遗传电路对于不同细胞和生物体之间的许多共生关系具有重要意义。此外,GS 预测肿瘤中谷氨酰胺代谢和依赖性模式的能力对于谷氨酰胺和其他代谢途径靶向治疗的合理设计和应用也至关重要。

https://cdn.ncbi.nlm.nih.gov/pmc/blobs/59d0/3154963/b3917e032879/pgen.1002229.g001.jpg

文献检索

告别复杂PubMed语法,用中文像聊天一样搜索,搜遍4000万医学文献。AI智能推荐,让科研检索更轻松。

立即免费搜索

文件翻译

保留排版,准确专业,支持PDF/Word/PPT等文件格式,支持 12+语言互译。

免费翻译文档

深度研究

AI帮你快速写综述,25分钟生成高质量综述,智能提取关键信息,辅助科研写作。

立即免费体验