• 文献检索
  • 文档翻译
  • 深度研究
  • 学术资讯
  • Suppr Zotero 插件Zotero 插件
  • 邀请有礼
  • 套餐&价格
  • 历史记录
应用&插件
Suppr Zotero 插件Zotero 插件浏览器插件Mac 客户端Windows 客户端微信小程序
定价
高级版会员购买积分包购买API积分包
服务
文献检索文档翻译深度研究API 文档MCP 服务
关于我们
关于 Suppr公司介绍联系我们用户协议隐私条款
关注我们

Suppr 超能文献

核心技术专利:CN118964589B侵权必究
粤ICP备2023148730 号-1Suppr @ 2026

文献检索

告别复杂PubMed语法,用中文像聊天一样搜索,搜遍4000万医学文献。AI智能推荐,让科研检索更轻松。

立即免费搜索

文件翻译

保留排版,准确专业,支持PDF/Word/PPT等文件格式,支持 12+语言互译。

免费翻译文档

深度研究

AI帮你快速写综述,25分钟生成高质量综述,智能提取关键信息,辅助科研写作。

立即免费体验

成功地从脐血 CD34+ 细胞体外扩增和分化为早期内皮祖细胞揭示了高度差异的基因表达。

Successful in vitro expansion and differentiation of cord blood derived CD34+ cells into early endothelial progenitor cells reveals highly differential gene expression.

机构信息

Department of Cardiology and Angiology, University Hospital Medical Centre, Freiburg, Germany.

出版信息

PLoS One. 2011;6(8):e23210. doi: 10.1371/journal.pone.0023210. Epub 2011 Aug 12.

DOI:10.1371/journal.pone.0023210
PMID:21858032
原文链接:https://pmc.ncbi.nlm.nih.gov/articles/PMC3155543/
Abstract

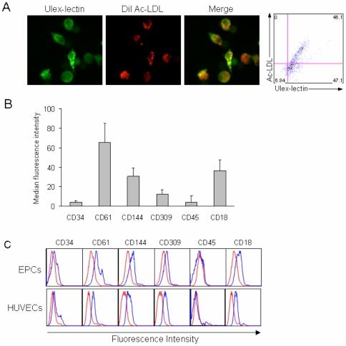
Endothelial progenitor cells (EPCs) can be purified from peripheral blood, bone marrow or cord blood and are typically defined by a limited number of cell surface markers and a few functional tests. A detailed in vitro characterization is often restricted by the low cell numbers of circulating EPCs. Therefore in vitro culturing and expansion methods are applied, which allow at least distinguishing two different types of EPCs, early and late EPCs. Herein, we describe an in vitro culture technique with the aim to generate high numbers of phenotypically, functionally and genetically defined early EPCs from human cord blood. Characterization of EPCs was done by flow cytometry, immunofluorescence microscopy, colony forming unit (CFU) assay and endothelial tube formation assay. There was an average 48-fold increase in EPC numbers. EPCs expressed VEGFR-2, CD144, CD18, and CD61, and were positive for acetylated LDL uptake and ulex lectin binding. The cells stimulated endothelial tube formation only in co-cultures with mature endothelial cells and formed CFUs. Microarray analysis revealed highly up-regulated genes, including LL-37 (CAMP), PDK4, and alpha-2-macroglobulin. In addition, genes known to be associated with cardioprotective (GDF15) or pro-angiogenic (galectin-3) properties were also significantly up-regulated after a 72 h differentiation period on fibronectin. We present a novel method that allows to generate high numbers of phenotypically, functionally and genetically characterized early EPCs. Furthermore, we identified several genes newly linked to EPC differentiation, among them LL-37 (CAMP) was the most up-regulated gene.

摘要

内皮祖细胞(EPCs)可以从外周血、骨髓或脐带血中纯化出来,通常通过有限数量的细胞表面标志物和一些功能测试来定义。由于循环 EPCs 的细胞数量较少,因此通常会对其进行详细的体外特征描述。因此,应用了体外培养和扩增方法,这些方法至少可以区分两种不同类型的 EPCs,即早期和晚期 EPCs。在此,我们描述了一种体外培养技术,旨在从人脐带血中生成大量表型、功能和遗传上定义明确的早期 EPCs。通过流式细胞术、免疫荧光显微镜、集落形成单位(CFU)测定和内皮管状形成测定对 EPCs 进行了特征描述。EPC 数量平均增加了 48 倍。EPCs 表达 VEGFR-2、CD144、CD18 和 CD61,并对乙酰化 LDL 摄取和荆豆凝集素结合呈阳性。这些细胞仅在与成熟内皮细胞共培养时才能刺激内皮管状形成,并形成 CFU。微阵列分析显示高度上调的基因,包括 LL-37(CAMP)、PDK4 和α-2-巨球蛋白。此外,在纤维连接蛋白上分化 72 小时后,与心脏保护(GDF15)或促血管生成(半乳糖凝集素-3)特性相关的基因也明显上调。我们提出了一种新方法,可生成大量表型、功能和遗传上特征明确的早期 EPCs。此外,我们鉴定了与 EPC 分化新相关的几个基因,其中 LL-37(CAMP)是上调最明显的基因。

https://cdn.ncbi.nlm.nih.gov/pmc/blobs/0631/3155543/299c69ba1702/pone.0023210.g007.jpg
https://cdn.ncbi.nlm.nih.gov/pmc/blobs/0631/3155543/cdea60e61ba8/pone.0023210.g001.jpg
https://cdn.ncbi.nlm.nih.gov/pmc/blobs/0631/3155543/94b8daf55ab5/pone.0023210.g002.jpg
https://cdn.ncbi.nlm.nih.gov/pmc/blobs/0631/3155543/d2f84b308603/pone.0023210.g003.jpg
https://cdn.ncbi.nlm.nih.gov/pmc/blobs/0631/3155543/09bb1497c635/pone.0023210.g004.jpg
https://cdn.ncbi.nlm.nih.gov/pmc/blobs/0631/3155543/1b7b1a196b5a/pone.0023210.g005.jpg
https://cdn.ncbi.nlm.nih.gov/pmc/blobs/0631/3155543/47f0ae29f004/pone.0023210.g006.jpg
https://cdn.ncbi.nlm.nih.gov/pmc/blobs/0631/3155543/299c69ba1702/pone.0023210.g007.jpg
https://cdn.ncbi.nlm.nih.gov/pmc/blobs/0631/3155543/cdea60e61ba8/pone.0023210.g001.jpg
https://cdn.ncbi.nlm.nih.gov/pmc/blobs/0631/3155543/94b8daf55ab5/pone.0023210.g002.jpg
https://cdn.ncbi.nlm.nih.gov/pmc/blobs/0631/3155543/d2f84b308603/pone.0023210.g003.jpg
https://cdn.ncbi.nlm.nih.gov/pmc/blobs/0631/3155543/09bb1497c635/pone.0023210.g004.jpg
https://cdn.ncbi.nlm.nih.gov/pmc/blobs/0631/3155543/1b7b1a196b5a/pone.0023210.g005.jpg
https://cdn.ncbi.nlm.nih.gov/pmc/blobs/0631/3155543/47f0ae29f004/pone.0023210.g006.jpg
https://cdn.ncbi.nlm.nih.gov/pmc/blobs/0631/3155543/299c69ba1702/pone.0023210.g007.jpg

相似文献

1
Successful in vitro expansion and differentiation of cord blood derived CD34+ cells into early endothelial progenitor cells reveals highly differential gene expression.成功地从脐血 CD34+ 细胞体外扩增和分化为早期内皮祖细胞揭示了高度差异的基因表达。
PLoS One. 2011;6(8):e23210. doi: 10.1371/journal.pone.0023210. Epub 2011 Aug 12.
2
Human cord blood-derived AC133+ progenitor cells preserve endothelial progenitor characteristics after long term in vitro expansion.人脐带血源 AC133+祖细胞在长期体外扩增后保持内皮祖细胞特性。
PLoS One. 2010 Feb 11;5(2):e9173. doi: 10.1371/journal.pone.0009173.
3
Immunological and ultrastructural characterization of endothelial cell cultures differentiated from human cord blood derived endothelial progenitor cells.从人脐带血来源的内皮祖细胞分化而来的内皮细胞培养物的免疫学和超微结构特征
Histochem Cell Biol. 2006 Dec;126(6):649-64. doi: 10.1007/s00418-006-0201-6. Epub 2006 Jun 10.
4
Human umbilical cord blood-derived CD34-positive endothelial progenitor cells stimulate osteoblastic differentiation of cultured human periosteal-derived osteoblasts.人脐带血来源的CD34阳性内皮祖细胞刺激培养的人骨膜来源成骨细胞的成骨分化。
Tissue Eng Part A. 2014 Mar;20(5-6):940-53. doi: 10.1089/ten.TEA.2013.0329. Epub 2013 Dec 3.
5
CD34 hybrid cells promote endothelial colony-forming cell bioactivity and therapeutic potential for ischemic diseases.CD34 杂交细胞促进内皮细胞集落形成细胞的生物活性和治疗缺血性疾病的潜力。
Arterioscler Thromb Vasc Biol. 2013 Jul;33(7):1622-34. doi: 10.1161/ATVBAHA.112.301052. Epub 2013 May 2.
6
Derivation of functional endothelial progenitor cells from human umbilical cord blood mononuclear cells isolated by a novel cell filtration device.通过一种新型细胞过滤装置分离的人脐带血单个核细胞衍生功能性内皮祖细胞。
Stem Cells. 2004;22(6):994-1002. doi: 10.1634/stemcells.22-6-994.
7
Efficient nonadhesive ex vivo expansion of early endothelial progenitor cells derived from CD34+ human cord blood fraction for effective therapeutic vascularization.高效无黏附的体外扩增来源于 CD34+ 人脐血亚群的早期内皮祖细胞,用于有效的治疗性血管生成。
FASEB J. 2011 Jan;25(1):159-69. doi: 10.1096/fj.10-162040. Epub 2010 Sep 17.
8
Distinct phenotypes and regenerative potentials of early endothelial progenitor cells and outgrowth endothelial progenitor cells derived from umbilical cord blood.脐血来源的早期内皮祖细胞和出芽内皮祖细胞的不同表型和再生潜能。
J Tissue Eng Regen Med. 2011 Aug;5(8):620-8. doi: 10.1002/term.354. Epub 2011 Jan 10.
9
Blood monocytes mimic endothelial progenitor cells.血液单核细胞模仿内皮祖细胞。
Stem Cells. 2006 Feb;24(2):357-67. doi: 10.1634/stemcells.2005-0072. Epub 2005 Sep 1.
10
Identification of mouse colony-forming endothelial progenitor cells for postnatal neovascularization: a novel insight highlighted by new mouse colony-forming assay.用于出生后新生血管形成的小鼠集落形成内皮祖细胞的鉴定:新的小鼠集落形成试验所凸显的新见解
Stem Cell Res Ther. 2013 Feb 28;4(1):20. doi: 10.1186/scrt168.

引用本文的文献

1
Vascular galectins in tumor angiogenesis and cancer immunity.血管半乳糖凝集素在肿瘤血管生成和癌症免疫中的作用。
Semin Immunopathol. 2024 Jul 11;46(1-2):3. doi: 10.1007/s00281-024-01014-9.
2
Group XIV C-type lectins: emerging targets in tumor angiogenesis.第十四组 C 型凝集素:肿瘤血管生成中的新兴靶点。
Angiogenesis. 2024 May;27(2):173-192. doi: 10.1007/s10456-024-09907-x. Epub 2024 Mar 12.
3
Blood-Derived Progenitor Cells Are Depleted in Older Adults with Cognitive Impairment: A Role for Vascular Resilience?血液源性祖细胞在认知障碍的老年人中耗竭:与血管弹性有关?

本文引用的文献

1
GDF-15 is an inhibitor of leukocyte integrin activation required for survival after myocardial infarction in mice.GDF-15 是一种白细胞整合素激活抑制剂,对于小鼠心肌梗死后的生存是必需的。
Nat Med. 2011 May;17(5):581-8. doi: 10.1038/nm.2354. Epub 2011 Apr 24.
2
Generation of novel bone forming cells (monoosteophils) from the cathelicidin-derived peptide LL-37 treated monocytes.从 LL-37 处理后的单核细胞中生成新型成骨细胞(单核细胞骨细胞)。
PLoS One. 2010 Nov 15;5(11):e13985. doi: 10.1371/journal.pone.0013985.
3
Efficient nonadhesive ex vivo expansion of early endothelial progenitor cells derived from CD34+ human cord blood fraction for effective therapeutic vascularization.
J Alzheimers Dis. 2023;93(3):1041-1050. doi: 10.3233/JAD-220269.
4
Neovasculogenic effect of 11,12-epoxyeicosatrienoic acid involves the Akt/eNOS signaling pathways in human endothelial progenitor cells.11,12-环氧二十碳三烯酸的新生血管生成作用涉及人内皮祖细胞中的Akt/eNOS信号通路。
Biomedicine (Taipei). 2022 Sep 1;12(3):20-30. doi: 10.37796/2211-8039.1343. eCollection 2022.
5
The monoculture of cord-blood-derived CD34 cells by an automated, membrane-based dynamic perfusion system with a novel cytokine cocktail.采用一种新型细胞因子鸡尾酒,通过自动化、基于膜的动态灌注系统对脐血来源的 CD34 细胞进行单培养。
Stem Cell Reports. 2022 Dec 13;17(12):2585-2594. doi: 10.1016/j.stemcr.2022.10.006. Epub 2022 Nov 3.
6
Isolation and Culture of Non-adherent Cells for Cell Reprogramming.用于细胞重编程的非贴壁细胞的分离与培养。
J Stem Cells Regen Med. 2022 May 30;18(1):21-26. doi: 10.46582/jsrm.1801004. eCollection 2022.
7
Galectins in Endothelial Cell Biology and Angiogenesis: The Basics.凝集素在内皮细胞生物学和血管生成中的作用:基础篇。
Biomolecules. 2021 Sep 20;11(9):1386. doi: 10.3390/biom11091386.
8
Interaction between Galectin-3 and Integrins Mediates Cell-Matrix Adhesion in Endothelial Cells and Mesenchymal Stem Cells.半乳糖凝集素-3 与整合素相互作用介导内皮细胞和间充质干细胞的细胞-基质黏附。
Int J Mol Sci. 2021 May 13;22(10):5144. doi: 10.3390/ijms22105144.
9
The Emerging Role of Galectins and -GlcNAc Homeostasis in Processes of Cellular Differentiation.半乳糖凝集素家族及其糖基化修饰在细胞分化过程中的作用。
Cells. 2020 Jul 28;9(8):1792. doi: 10.3390/cells9081792.
10
Single-Cell RNA Sequencing of Human Embryonic Stem Cell Differentiation Delineates Adverse Effects of Nicotine on Embryonic Development.单细胞 RNA 测序人类胚胎干细胞分化描绘尼古丁对胚胎发育的不良影响。
Stem Cell Reports. 2019 Apr 9;12(4):772-786. doi: 10.1016/j.stemcr.2019.01.022. Epub 2019 Feb 28.
高效无黏附的体外扩增来源于 CD34+ 人脐血亚群的早期内皮祖细胞,用于有效的治疗性血管生成。
FASEB J. 2011 Jan;25(1):159-69. doi: 10.1096/fj.10-162040. Epub 2010 Sep 17.
4
Molecular analysis of endothelial progenitor cell (EPC) subtypes reveals two distinct cell populations with different identities.内皮祖细胞(EPC)亚型的分子分析揭示了具有不同特性的两种截然不同的细胞群体。
BMC Med Genomics. 2010 May 13;3:18. doi: 10.1186/1755-8794-3-18.
5
Is endothelium the origin of endothelial progenitor cells?内皮细胞是内皮祖细胞的起源吗?
Arterioscler Thromb Vasc Biol. 2010 Jun;30(6):1094-103. doi: 10.1161/ATVBAHA.109.191635. Epub 2010 May 7.
6
Regulation of bone marrow-derived vascular progenitor cell mobilization and maintenance.骨髓源性血管祖细胞动员和维持的调控。
Arterioscler Thromb Vasc Biol. 2010 Jun;30(6):1088-93. doi: 10.1161/ATVBAHA.109.191668. Epub 2010 May 7.
7
Clinical potential of adult vascular progenitor cells.成体血管祖细胞的临床潜力。
Arterioscler Thromb Vasc Biol. 2010 Jun;30(6):1080-7. doi: 10.1161/ATVBAHA.109.198895. Epub 2010 May 7.
8
Growth differentiation factor-15 and cardiovascular dysfunction and disease: malefactor or innocent bystander?生长分化因子-15与心血管功能障碍和疾病:危险因素还是无辜旁观者?
Eur Heart J. 2010 May;31(10):1168-71. doi: 10.1093/eurheartj/ehq077. Epub 2010 Mar 18.
9
Human cord blood-derived AC133+ progenitor cells preserve endothelial progenitor characteristics after long term in vitro expansion.人脐带血源 AC133+祖细胞在长期体外扩增后保持内皮祖细胞特性。
PLoS One. 2010 Feb 11;5(2):e9173. doi: 10.1371/journal.pone.0009173.
10
Endothelial-regenerating cells: an expanding universe.内皮再生细胞:一个不断扩展的领域。
Hypertension. 2010 Mar;55(3):593-9. doi: 10.1161/HYPERTENSIONAHA.109.134213. Epub 2010 Jan 18.