Suppr超能文献

FOXO3a 通过 FOXM1 依赖性和非依赖性机制抑制乳腺癌中的 VEGF 表达。

FOXO3a represses VEGF expression through FOXM1-dependent and -independent mechanisms in breast cancer.

机构信息

Department of Surgery and Cancer, Cancer Research-UK Labs, Imperial College London, Hammersmith Hospital Campus, UK.

出版信息

Oncogene. 2012 Apr 5;31(14):1845-58. doi: 10.1038/onc.2011.368. Epub 2011 Aug 22.

Abstract

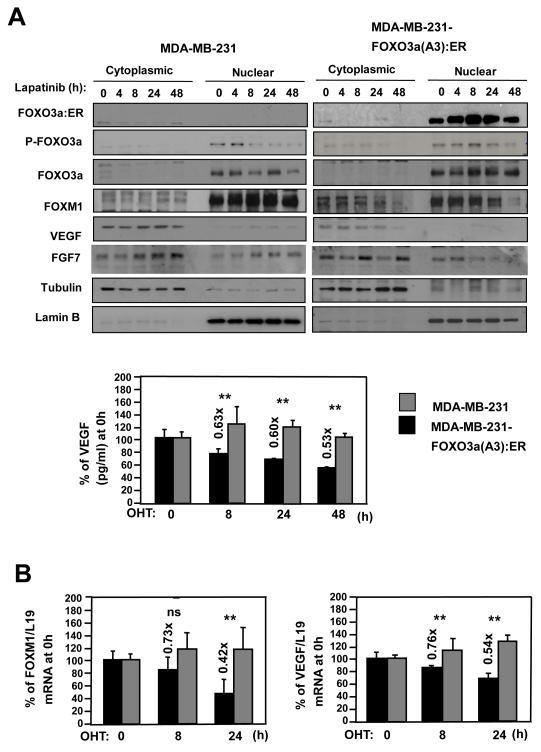
Vascular endothelial growth factor (VEGF) has a central role in breast cancer development and progression, but the mechanisms that control its expression are poorly understood. Breast cancer tissue microarrays revealed an inverse correlation between the Forkhead transcription factor Forkhead box class O (FOXO)3a and VEGF expression. Using the lapatinib-sensitive breast cancer cell lines BT474 and SKBR3 as model systems, we tested the possibility that VEGF expression is negatively regulated by FOXO3a. Lapatinib treatment of BT474 or SKBR3 cells resulted in nuclear translocation and activation of FOXO3a, followed by a reduction in VEGF expression. Transient transfection and inducible expression experiments showed that FOXO3a represses the proximal VEGF promoter, whereas another Forkhead member, FOXM1, induces VEGF expression. Chromatin immunoprecipitation and oligonucleotide pull-down assays showed that both FOXO3a and FOXM1 bind a consensus Forkhead response element (FHRE) in the VEGF promoter. Upon lapatinib stimulation, activated FOXO3a displaces FOXM1 bound to the FHRE before recruiting histone deacetylase 2 (HDAC2) to the promoter, leading to decreased histones H3 and H4 acetylation, and concomitant transcriptional inhibition of VEGF. These results show that FOXO3a-dependent repression of target genes in breast cancer cells, such as VEGF, involves competitive displacement of DNA-bound FOXM1 and active recruitment of transcriptional repressor complexes.

摘要

血管内皮生长因子(VEGF)在乳腺癌的发生和发展中起着核心作用,但控制其表达的机制还知之甚少。乳腺癌组织微阵列显示叉头转录因子叉头框 O 类(FOXO)3a 与 VEGF 表达呈负相关。我们使用 lapatinib 敏感的乳腺癌细胞系 BT474 和 SKBR3 作为模型系统,检验了 VEGF 表达受 FOXO3a 负调控的可能性。lapatinib 处理 BT474 或 SKBR3 细胞导致 FOXO3a 的核转位和激活,随后 VEGF 表达减少。瞬时转染和诱导表达实验表明,FOXO3a 抑制 VEGF 启动子的近端区域,而另一个 Forkhead 成员 FOXM1 则诱导 VEGF 表达。染色质免疫沉淀和寡核苷酸下拉测定表明,FOXO3a 和 FOXM1 均可结合 VEGF 启动子中的共识 Forkhead 反应元件(FHRE)。在 lapatinib 刺激下,激活的 FOXO3a 在募集组蛋白去乙酰化酶 2(HDAC2)到启动子之前,取代结合在 FHRE 上的 FOXM1,导致组蛋白 H3 和 H4 乙酰化减少,以及 VEGF 的转录抑制。这些结果表明,FOXO3a 依赖性乳腺癌细胞中靶基因(如 VEGF)的抑制涉及与 DNA 结合的 FOXM1 的竞争取代和转录抑制复合物的活性募集。

https://cdn.ncbi.nlm.nih.gov/pmc/blobs/97d6/3232453/1c86f9f6f388/ukmss-35914-f0001.jpg

文献检索

告别复杂PubMed语法,用中文像聊天一样搜索,搜遍4000万医学文献。AI智能推荐,让科研检索更轻松。

立即免费搜索

文件翻译

保留排版,准确专业,支持PDF/Word/PPT等文件格式,支持 12+语言互译。

免费翻译文档

深度研究

AI帮你快速写综述,25分钟生成高质量综述,智能提取关键信息,辅助科研写作。

立即免费体验