Suppr超能文献

胰岛素受体酪氨酸激酶底物增强低水平 MDM2 介导的 p53 泛素化。

Insulin receptor tyrosine kinase substrate enhances low levels of MDM2-mediated p53 ubiquitination.

机构信息

Shanghai-MOST Key Laboratory for Disease and Health Genomics, Chinese National Human Genome Center at Shanghai, Shanghai, China.

出版信息

PLoS One. 2011;6(8):e23571. doi: 10.1371/journal.pone.0023571. Epub 2011 Aug 24.

Abstract

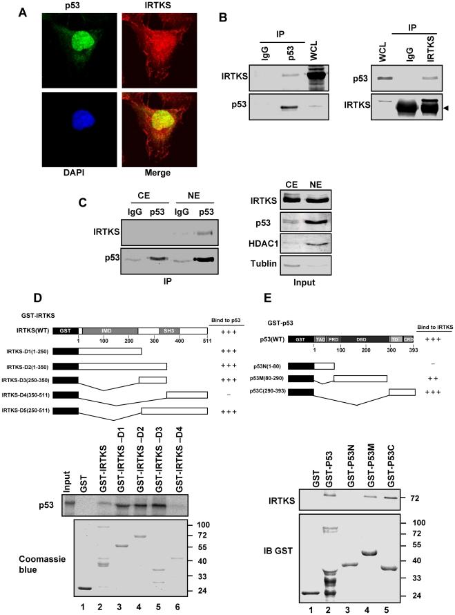
The tumor suppressor p53 controls multiple cellular functions including DNA repair, cell cycle arrest and apoptosis. MDM2-mediated p53 ubiquitination affects both degradation and cytoplasmic localization of p53. Several cofactors are known to modulate MDM2-mediated p53 ubiquitination and proteasomal degradation. Here we show that IRTKS, a novel IRSp53-like protein inhibited p53-induced apoptosis and depressed its transcription activity. IRTKS bound directly to p53 and increased p53 ubiquitination and cytoplasmic localization. Further studies revealed that IRTKS interacted with MDM2 and promoted low levels of MDM2-mediated p53 ubiquitination in vitro and in vivo. In unstressed cells with low levels of MDM2, IRTKS was found to stabilize the interaction of p53 and MDM2. In stressed cells, IRTKS dissociated from p53, and high levels of MDM2 induced by p53 activation mediate IRTKS poly-ubiquitination and subsequent proteasomal degradation. These data suggest that IRTKS is a novel regulator of p53, modulating low level of MDM2-mediated p53 ubiquitination in unstressed cells.

摘要

肿瘤抑制因子 p53 控制着多种细胞功能,包括 DNA 修复、细胞周期停滞和细胞凋亡。MDM2 介导的 p53 泛素化影响 p53 的降解和细胞质定位。已知有几种辅助因子可以调节 MDM2 介导的 p53 泛素化和蛋白酶体降解。在这里,我们发现一种新型的 IRSp53 样蛋白 IRTKS 抑制了 p53 诱导的细胞凋亡,并抑制了其转录活性。IRTKS 直接与 p53 结合,增加了 p53 的泛素化和细胞质定位。进一步的研究表明,IRTKS 与 MDM2 相互作用,并在体外和体内促进低水平的 MDM2 介导的 p53 泛素化。在 MDM2 水平较低的未受应激的细胞中,发现 IRTKS 稳定了 p53 和 MDM2 的相互作用。在应激细胞中,IRTKS 从 p53 解离,p53 激活诱导的高水平 MDM2 介导 IRTKS 多泛素化和随后的蛋白酶体降解。这些数据表明,IRTKS 是 p53 的一种新型调节剂,调节未受应激细胞中低水平的 MDM2 介导的 p53 泛素化。

https://cdn.ncbi.nlm.nih.gov/pmc/blobs/6612/3160901/e290452cad77/pone.0023571.g001.jpg

文献AI研究员

20分钟写一篇综述,助力文献阅读效率提升50倍。

立即体验

用中文搜PubMed

大模型驱动的PubMed中文搜索引擎

马上搜索

文档翻译

学术文献翻译模型,支持多种主流文档格式。

立即体验