CeMM-Research Center for Molecular Medicine, Austrian Academy of Sciences, Vienna, Austria.
PLoS One. 2011;6(9):e23971. doi: 10.1371/journal.pone.0023971. Epub 2011 Sep 8.
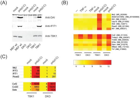
TANK-binding kinase 1 (TBK1) and inducible IκB-kinase (IKK-i) are central regulators of type-I interferon induction. They are associated with three adaptor proteins called TANK, Sintbad (or TBKBP1) and NAP1 (or TBKBP2, AZI2) whose functional relationship to TBK1 and IKK-i is poorly understood. We performed a systematic affinity purification-mass spectrometry approach to derive a comprehensive TBK1/IKK-i molecular network. The most salient feature of the network is the mutual exclusive interaction of the adaptors with the kinases, suggesting distinct alternative complexes. Immunofluorescence data indicated that the individual adaptors reside in different subcellular locations. TANK, Sintbad and NAP1 competed for binding of TBK1. The binding site for all three adaptors was mapped to the C-terminal coiled-coil 2 region of TBK1. Point mutants that affect binding of individual adaptors were used to reconstitute TBK1/IKK-i-deficient cells and dissect the functional relevance of the individual kinase-adaptor edges within the network. Using a microarray-derived gene expression signature of TBK1 in response virus infection or poly(I∶C) stimulation, we found that TBK1 activation was strictly dependent on the integrity of the TBK1/TANK interaction.
TANK 结合激酶 1(TBK1)和可诱导的 IκB 激酶(IKK-i)是 I 型干扰素诱导的核心调节剂。它们与三种衔接蛋白(称为 TANK、Sintbad(或 TBKBP1)和 NAP1(或 TBKBP2、AZI2))相关,它们与 TBK1 和 IKK-i 的功能关系尚不清楚。我们采用系统的亲和纯化-质谱分析方法,得出了 TBK1/IKK-i 的综合分子网络。该网络最显著的特点是衔接蛋白与激酶的互斥相互作用,表明存在不同的替代复合物。免疫荧光数据表明,各个衔接蛋白存在于不同的亚细胞位置。TANK、Sintbad 和 NAP1 竞争与 TBK1 的结合。所有三种衔接蛋白的结合位点都映射到 TBK1 的 C 端卷曲螺旋 2 区。影响单个衔接蛋白结合的点突变用于重建 TBK1/IKK-i 缺陷细胞,并剖析网络中各个激酶-衔接蛋白边缘的功能相关性。使用基于微阵列的 TBK1 在病毒感染或 poly(I∶C)刺激下的基因表达特征,我们发现 TBK1 的激活严格依赖于 TBK1/TANK 相互作用的完整性。