• 文献检索
  • 文档翻译
  • 深度研究
  • 学术资讯
  • Suppr Zotero 插件Zotero 插件
  • 邀请有礼
  • 套餐&价格
  • 历史记录
应用&插件
Suppr Zotero 插件Zotero 插件浏览器插件Mac 客户端Windows 客户端微信小程序
定价
高级版会员购买积分包购买API积分包
服务
文献检索文档翻译深度研究API 文档MCP 服务
关于我们
关于 Suppr公司介绍联系我们用户协议隐私条款
关注我们

Suppr 超能文献

核心技术专利:CN118964589B侵权必究
粤ICP备2023148730 号-1Suppr @ 2026

文献检索

告别复杂PubMed语法,用中文像聊天一样搜索,搜遍4000万医学文献。AI智能推荐,让科研检索更轻松。

立即免费搜索

文件翻译

保留排版,准确专业,支持PDF/Word/PPT等文件格式,支持 12+语言互译。

免费翻译文档

深度研究

AI帮你快速写综述,25分钟生成高质量综述,智能提取关键信息,辅助科研写作。

立即免费体验

成像肺部 NF-κB 激活和 MLN120B 和 TDZD-8 的治疗效果。

Imaging pulmonary NF-kappaB activation and therapeutic effects of MLN120B and TDZD-8.

机构信息

Caliper Life Sciences, Alameda, California, United States of America.

出版信息

PLoS One. 2011;6(9):e25093. doi: 10.1371/journal.pone.0025093. Epub 2011 Sep 22.

DOI:10.1371/journal.pone.0025093
PMID:21966423
原文链接:https://pmc.ncbi.nlm.nih.gov/articles/PMC3178604/
Abstract

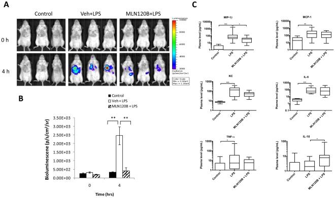
NF-κB activation is a critical signaling event in the inflammatory response and has been implicated in a number of pathological lung diseases. To enable the assessment of NF-κB activity in the lungs, we transfected a luciferase based NF-κB reporter into the lungs of mice or into Raw264.7 cells in culture. The transfected mice showed specific luciferase expression in the pulmonary tissues. Using these mouse models, we studied the kinetics of NF-κB activation following exposure to lipopolysaccharide (LPS). The Raw264.7 cells expressed a dose-dependent increase in luciferase following exposure to LPS and the NF-κB reporter mice expressed luciferase in the lungs following LPS challenge, establishing that bioluminescence imaging provides adequate sensitivity for tracking the NF-κB activation pathway. Interventions affecting the NF-κB pathway are promising clinical therapeutics, thus we further examined the effect of IKK-2 inhibition by MLN120B and glycogen synthase kinase 3 beta inhibition by TDZD-8 on NF-κB activation. Pre-treatment with either MLN120B or TDZD-8 attenuated NF-κB activation in the pulmonary tissues, which was accompanied with suppression of pro-inflammatory chemokine MIP-1ß and induction of anti-inflammatory cytokine IL-10. In summary, we have established an imaging based approach for non-invasive and longitudinal assessment of NF-κB activation and regulation during acute lung injury. This approach will potentiate further studies on NF-κB regulation under various inflammatory conditions.

摘要

NF-κB 激活是炎症反应中的一个关键信号事件,与许多肺部疾病的病理过程有关。为了能够评估肺部 NF-κB 的活性,我们将基于荧光素酶的 NF-κB 报告基因转染到小鼠的肺部或培养的 Raw264.7 细胞中。转染后的小鼠肺部组织显示出特异性荧光素酶表达。利用这些小鼠模型,我们研究了脂多糖(LPS)暴露后 NF-κB 激活的动力学。Raw264.7 细胞在 LPS 暴露后表达出剂量依赖性的荧光素酶增加,而 NF-κB 报告基因小鼠在 LPS 刺激后肺部表达荧光素酶,这表明生物发光成像为跟踪 NF-κB 激活途径提供了足够的灵敏度。影响 NF-κB 途径的干预措施是很有前途的临床治疗方法,因此我们进一步研究了 IKK-2 抑制剂 MLN120B 和糖原合成酶激酶 3β抑制剂 TDZD-8 对 NF-κB 激活的影响。MLN120B 或 TDZD-8 的预处理可减弱肺部组织中的 NF-κB 激活,同时抑制促炎趋化因子 MIP-1β和诱导抗炎细胞因子 IL-10。总之,我们建立了一种基于成像的方法,用于非侵入性和纵向评估急性肺损伤期间 NF-κB 的激活和调控。这种方法将促进在各种炎症条件下对 NF-κB 调控的进一步研究。

https://cdn.ncbi.nlm.nih.gov/pmc/blobs/7466/3178604/35032aa83f18/pone.0025093.g006.jpg
https://cdn.ncbi.nlm.nih.gov/pmc/blobs/7466/3178604/1b1629cdf155/pone.0025093.g001.jpg
https://cdn.ncbi.nlm.nih.gov/pmc/blobs/7466/3178604/e2e84ac1f725/pone.0025093.g002.jpg
https://cdn.ncbi.nlm.nih.gov/pmc/blobs/7466/3178604/c5bcf19428ca/pone.0025093.g003.jpg
https://cdn.ncbi.nlm.nih.gov/pmc/blobs/7466/3178604/0add8a36b554/pone.0025093.g004.jpg
https://cdn.ncbi.nlm.nih.gov/pmc/blobs/7466/3178604/d99a11f9449c/pone.0025093.g005.jpg
https://cdn.ncbi.nlm.nih.gov/pmc/blobs/7466/3178604/35032aa83f18/pone.0025093.g006.jpg
https://cdn.ncbi.nlm.nih.gov/pmc/blobs/7466/3178604/1b1629cdf155/pone.0025093.g001.jpg
https://cdn.ncbi.nlm.nih.gov/pmc/blobs/7466/3178604/e2e84ac1f725/pone.0025093.g002.jpg
https://cdn.ncbi.nlm.nih.gov/pmc/blobs/7466/3178604/c5bcf19428ca/pone.0025093.g003.jpg
https://cdn.ncbi.nlm.nih.gov/pmc/blobs/7466/3178604/0add8a36b554/pone.0025093.g004.jpg
https://cdn.ncbi.nlm.nih.gov/pmc/blobs/7466/3178604/d99a11f9449c/pone.0025093.g005.jpg
https://cdn.ncbi.nlm.nih.gov/pmc/blobs/7466/3178604/35032aa83f18/pone.0025093.g006.jpg

相似文献

1
Imaging pulmonary NF-kappaB activation and therapeutic effects of MLN120B and TDZD-8.成像肺部 NF-κB 激活和 MLN120B 和 TDZD-8 的治疗效果。
PLoS One. 2011;6(9):e25093. doi: 10.1371/journal.pone.0025093. Epub 2011 Sep 22.
2
Glycogen synthase kinase-3beta inhibition attenuates asthma in mice.糖原合酶激酶-3β抑制可减轻小鼠哮喘症状。
Am J Respir Crit Care Med. 2007 Sep 1;176(5):431-8. doi: 10.1164/rccm.200609-1292OC. Epub 2007 Jun 7.
3
Dangkwisoo-san, an herbal medicinal formula, ameliorates acute lung inflammation via activation of Nrf2 and suppression of NF-κB.当桂四物汤通过激活 Nrf2 和抑制 NF-κB 来改善急性肺炎症。
J Ethnopharmacol. 2012 Mar 6;140(1):107-16. doi: 10.1016/j.jep.2011.12.043. Epub 2012 Jan 2.
4
Downregulated microRNA-27b attenuates lipopolysaccharide-induced acute lung injury via activation of NF-E2-related factor 2 and inhibition of nuclear factor κB signaling pathway.下调 microRNA-27b 通过激活核因子 E2 相关因子 2 和抑制核因子 κB 信号通路减轻脂多糖诱导的急性肺损伤。
J Cell Physiol. 2019 May;234(5):6023-6032. doi: 10.1002/jcp.27187. Epub 2018 Dec 24.
5
Inhibition of glycogen synthase kinase-3beta attenuates the development of carrageenan-induced lung injury in mice.糖原合酶激酶-3β的抑制作用可减轻角叉菜胶诱导的小鼠肺损伤的发展。
Br J Pharmacol. 2006 Nov;149(6):687-702. doi: 10.1038/sj.bjp.0706902. Epub 2006 Oct 3.
6
Duration and intensity of NF-kappaB activity determine the severity of endotoxin-induced acute lung injury.核因子-κB(NF-κB)活性的持续时间和强度决定内毒素诱导的急性肺损伤的严重程度。
J Immunol. 2006 Apr 15;176(8):4995-5005. doi: 10.4049/jimmunol.176.8.4995.
7
Inhibiting glycogen synthase kinase 3beta in sepsis.抑制脓毒症中的糖原合酶激酶3β
Novartis Found Symp. 2007;280:128-42; discussion 142-6, 160-4.
8
S632A3, a new glutarimide antibiotic, suppresses lipopolysaccharide-induced pro-inflammatory responses via inhibiting the activation of glycogen synthase kinase 3β.S632A3,一种新型戊二酰亚胺类抗生素,通过抑制糖原合酶激酶 3β 的激活来抑制脂多糖诱导的促炎反应。
Exp Cell Res. 2012 Dec 10;318(20):2592-603. doi: 10.1016/j.yexcr.2012.08.008. Epub 2012 Sep 10.
9
p38 Mitogen-activated protein kinase up-regulates LPS-induced NF-kappaB activation in the development of lung injury and RAW 264.7 macrophages.p38丝裂原活化蛋白激酶在肺损伤及RAW 264.7巨噬细胞发育过程中上调脂多糖诱导的核因子κB激活。
Toxicology. 2006 Aug 1;225(1):36-47. doi: 10.1016/j.tox.2006.04.053. Epub 2006 May 9.
10
Glycogen synthase kinase-3β inactivation inhibits tumor necrosis factor-α production in microglia by modulating nuclear factor κB and MLK3/JNK signaling cascades.糖原合酶激酶-3β失活通过调节核因子 κB 和 MLK3/JNK 信号级联抑制小胶质细胞中肿瘤坏死因子-α的产生。
J Neuroinflammation. 2010 Dec 31;7:99. doi: 10.1186/1742-2094-7-99.

引用本文的文献

1
Simultaneous Pretreatment of Aspirin and Omega-3 Fatty Acid Attenuates Nuclear Factor-κB Activation in a Murine Model with Ventilator-Induced Lung Injury.阿司匹林和ω-3 脂肪酸同时预处理可减轻呼吸机诱导肺损伤小鼠模型中核因子-κB 的激活。
Nutrients. 2021 Jun 30;13(7):2258. doi: 10.3390/nu13072258.
2
NOD1/2 and the C-Type Lectin Receptors Dectin-1 and Mincle Synergistically Enhance Proinflammatory Reactions Both In Vitro and In Vivo.NOD1/2以及C型凝集素受体Dectin-1和Mincle在体外和体内均协同增强促炎反应。
J Inflamm Res. 2020 Jul 22;13:357-368. doi: 10.2147/JIR.S245638. eCollection 2020.
3
Modulation of LPS-induced inflammatory cytokine production by a novel glycogen synthase kinase-3 inhibitor.

本文引用的文献

1
Glycogen synthase kinase 3: a point of convergence for the host inflammatory response.糖原合酶激酶 3:宿主炎症反应的交汇点。
Cytokine. 2011 Feb;53(2):130-40. doi: 10.1016/j.cyto.2010.10.009. Epub 2010 Nov 23.
2
Transfusion of red blood cells after prolonged storage produces harmful effects that are mediated by iron and inflammation.长期储存后的红细胞输注会产生有害影响,这些影响是由铁和炎症介导的。
Blood. 2010 May 27;115(21):4284-92. doi: 10.1182/blood-2009-10-245001. Epub 2010 Mar 18.
3
The effect of CpG motifs on gene expression and clearance kinetics of aerosol administered polyethylenimine (PEI)-plasmid DNA complexes in the lung.
新型糖原合酶激酶-3 抑制剂对脂多糖诱导的炎症细胞因子产生的调节作用。
Eur J Pharmacol. 2020 Sep 15;883:173340. doi: 10.1016/j.ejphar.2020.173340. Epub 2020 Jul 4.
4
SN50 attenuates alveolar hypercoagulation and fibrinolysis inhibition in acute respiratory distress syndrome mice through inhibiting NF-κB p65 translocation.SN50 通过抑制 NF-κB p65 易位减轻急性呼吸窘迫综合征小鼠的肺泡过度凝血和纤维蛋白溶解抑制。
Respir Res. 2020 May 27;21(1):130. doi: 10.1186/s12931-020-01372-6.
5
CHF6001 Inhibits NF-κB Activation and Neutrophilic Recruitment in LPS-Induced Lung Inflammation in Mice.CHF6001抑制小鼠脂多糖诱导的肺部炎症中NF-κB的激活和中性粒细胞募集。
Front Pharmacol. 2019 Nov 12;10:1337. doi: 10.3389/fphar.2019.01337. eCollection 2019.
6
Nuclear factor-kappa B influences early phase of compensatory lung growth after pneumonectomy in mice.核因子-κB 影响小鼠肺切除术后早期代偿性肺生长。
J Biomed Sci. 2017 Jul 5;24(1):41. doi: 10.1186/s12929-017-0350-z.
7
In vivo monitoring of lung inflammation in CFTR-deficient mice.对囊性纤维化跨膜传导调节因子缺陷小鼠肺部炎症的体内监测。
J Transl Med. 2016 Jul 28;14(1):226. doi: 10.1186/s12967-016-0976-8.
8
In vivo imaging of the lung inflammatory response to Pseudomonas aeruginosa and its modulation by azithromycin.铜绿假单胞菌引起的肺部炎症反应的体内成像及其受阿奇霉素的调节作用
J Transl Med. 2015 Aug 4;13:251. doi: 10.1186/s12967-015-0615-9.
9
Azithromycin inhibits nuclear factor-κB activation during lung inflammation: an in vivo imaging study.阿奇霉素抑制肺部炎症时核因子-κB 的激活:一项体内成像研究。
Pharmacol Res Perspect. 2014 Oct;2(5):e00058. doi: 10.1002/prp2.58. Epub 2014 Jul 2.
10
Enhanced detection of myeloperoxidase activity in deep tissues through luminescent excitation of near-infrared nanoparticles.通过近红外纳米粒子的荧光激发增强深层组织中髓过氧化物酶活性的检测。
Nat Med. 2013 Apr;19(4):500-5. doi: 10.1038/nm.3110. Epub 2013 Mar 3.
CpG 基序对肺部气溶胶给予的聚乙烯亚胺(PEI)-质粒 DNA 复合物的基因表达和清除动力学的影响。
J Control Release. 2010 Apr 19;143(2):243-50. doi: 10.1016/j.jconrel.2010.01.003. Epub 2010 Jan 13.
4
Current concepts on the role of inflammation in COPD and lung cancer.当前关于炎症在 COPD 和肺癌中的作用的概念。
Curr Opin Pharmacol. 2009 Aug;9(4):375-83. doi: 10.1016/j.coph.2009.06.009. Epub 2009 Jul 15.
5
Glycogen synthase kinase 3: more than a namesake.糖原合酶激酶3:不止徒有其名。
Br J Pharmacol. 2009 Mar;156(6):885-98. doi: 10.1111/j.1476-5381.2008.00085.x. Epub 2009 Mar 4.
6
Inhibition of LPS-induced pulmonary inflammation by specific flavonoids.特定类黄酮对脂多糖诱导的肺部炎症的抑制作用。
Biochem Biophys Res Commun. 2009 May 8;382(3):598-603. doi: 10.1016/j.bbrc.2009.03.071. Epub 2009 Mar 16.
7
Bronchial asthma, chronic obstructive pulmonary disease and NF-kappaB.支气管哮喘、慢性阻塞性肺疾病与核因子κB
Curr Med Chem. 2009;16(7):867-83. doi: 10.2174/092986709787549280.
8
Dual imaging of pulmonary delivery and gene expression of dry powder inhalant by fluorescence and bioluminescence.通过荧光和生物发光对干粉吸入剂的肺部递送和基因表达进行双重成像。
J Control Release. 2009 Mar 4;134(2):149-54. doi: 10.1016/j.jconrel.2008.11.018. Epub 2008 Nov 30.
9
Use of molecular imaging to quantify response to IKK-2 inhibitor treatment in murine arthritis.利用分子成像技术量化小鼠关节炎中IKK-2抑制剂治疗的反应。
Arthritis Rheum. 2007 Jan;56(1):117-28. doi: 10.1002/art.22303.
10
Inhibition of glycogen synthase kinase-3beta attenuates the development of carrageenan-induced lung injury in mice.糖原合酶激酶-3β的抑制作用可减轻角叉菜胶诱导的小鼠肺损伤的发展。
Br J Pharmacol. 2006 Nov;149(6):687-702. doi: 10.1038/sj.bjp.0706902. Epub 2006 Oct 3.