Suppr超能文献

Hook2 参与初级纤毛的形态发生。

Hook2 is involved in the morphogenesis of the primary cilium.

机构信息

CNRS UMR 6216, IBDML, Université de la Méditerranée, 13288 Marseille Cedex 09, France.

出版信息

Mol Biol Cell. 2011 Dec;22(23):4549-62. doi: 10.1091/mbc.E11-05-0405. Epub 2011 Oct 12.

Abstract

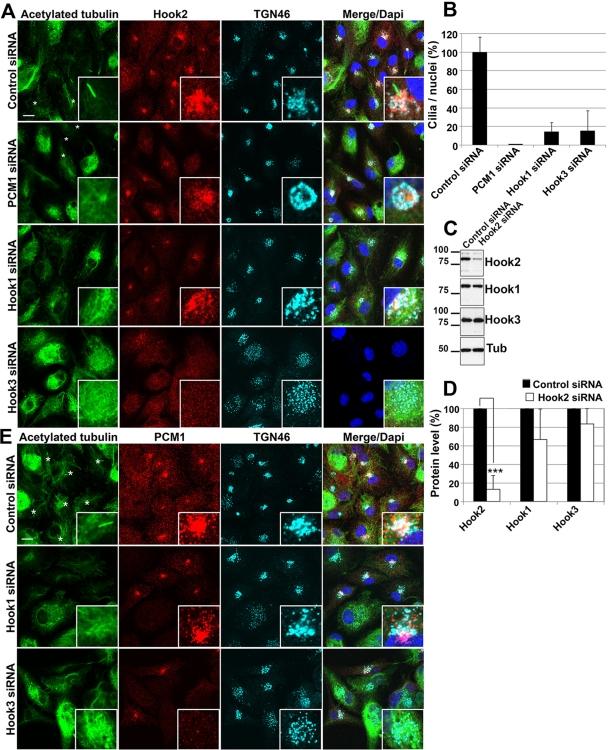
Primary cilia originate from the centrosome and play essential roles in several cellular, developmental, and pathological processes, but the underlying mechanisms of ciliogenesis are not fully understood. Given the involvement of the adaptor protein Hook2 in centrosomal homeostasis and protein transport to pericentrosomal aggresomes, we explored its role in ciliogenesis. We found that in human retinal epithelial cells, Hook2 localizes at the Golgi apparatus and centrosome/basal body, a strategic partitioning for ciliogenesis. Of importance, Hook2 depletion disrupts ciliogenesis at a stage before the formation of the ciliary vesicle at the distal tip of the mother centriole. Using two hybrid and immunoprecipitation assays and a small interfering RNA strategy, we found that Hook2 interacts with and stabilizes pericentriolar material protein 1 (PCM1), which was reported to be essential for the recruitment of Rab8a, a GTPase that is believed to be crucial for membrane transport to the primary cilium. Of interest, GFP::Rab8a coimmunoprecipitates with endogenous Hook2 and PCM1. Finally, GFP::Rab8a can overcome Hook2 depletion, demonstrating a functional interaction between Hook2 and these two important regulators of ciliogenesis. The data indicate that Hook2 interacts with PCM1 in a complex that also contains Rab8a and regulates a limiting step required for further initiation of ciliogenesis after centriole maturation.

摘要

初级纤毛起源于中心体,在多个细胞、发育和病理过程中发挥重要作用,但纤毛发生的潜在机制尚未完全阐明。鉴于衔接蛋白 Hook2 参与中心体稳态和蛋白质向中心体旁聚集物的运输,我们探索了其在纤毛发生中的作用。我们发现,在人视网膜上皮细胞中,Hook2 定位于高尔基体和中心体/基体,这是纤毛发生的战略分区。重要的是,Hook2 缺失会在母中心粒远端形成纤毛泡之前的阶段破坏纤毛发生。通过双杂交和免疫沉淀测定以及小干扰 RNA 策略,我们发现 Hook2 与中心体周围基质蛋白 1(PCM1)相互作用并稳定其表达,据报道 PCM1 对于招募 Rab8a 至关重要,Rab8a 是一种 GTPase,被认为对于膜运输到初级纤毛至关重要。有趣的是,GFP::Rab8a 与内源性 Hook2 和 PCM1 共免疫沉淀。最后,GFP::Rab8a 可以克服 Hook2 缺失,表明 Hook2 与这两个纤毛发生的重要调节因子之间存在功能相互作用。数据表明,Hook2 与包含 Rab8a 的 PCM1 相互作用,在中心体成熟后进一步起始纤毛发生的限制步骤中发挥调节作用。

https://cdn.ncbi.nlm.nih.gov/pmc/blobs/751b/3226474/beb05fcf24c2/4549fig1.jpg

文献检索

告别复杂PubMed语法,用中文像聊天一样搜索,搜遍4000万医学文献。AI智能推荐,让科研检索更轻松。

立即免费搜索

文件翻译

保留排版,准确专业,支持PDF/Word/PPT等文件格式,支持 12+语言互译。

免费翻译文档

深度研究

AI帮你快速写综述,25分钟生成高质量综述,智能提取关键信息,辅助科研写作。

立即免费体验