Suppr超能文献

RAD9-RAD1-HUS1(9.1.1)复合物与 WRN 相互作用,对于调节其对复制叉停滞的反应至关重要。

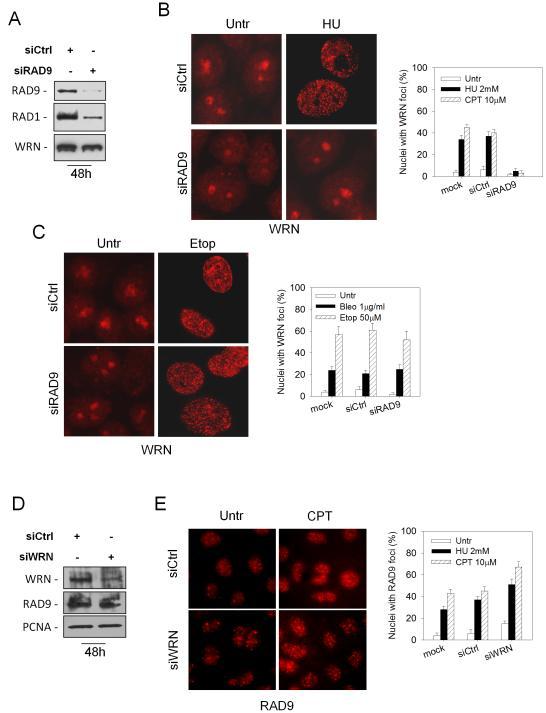
The RAD9-RAD1-HUS1 (9.1.1) complex interacts with WRN and is crucial to regulate its response to replication fork stalling.

机构信息

Department of Environment and Primary Prevention, Istituto Superiore di Sanità, Rome, Italy.

出版信息

Oncogene. 2012 Jun 7;31(23):2809-23. doi: 10.1038/onc.2011.468. Epub 2011 Oct 17.

Abstract

The WRN protein belongs to the RecQ family of DNA helicases and is implicated in replication fork restart, but how its function is regulated remains unknown. We show that WRN interacts with the 9.1.1 complex, one of the central factors of the replication checkpoint. This interaction is mediated by the binding of the RAD1 subunit to the N-terminal region of WRN and is instrumental for WRN relocalization in nuclear foci and its phosphorylation in response to replication arrest. We also find that ATR-dependent WRN phosphorylation depends on TopBP1, which is recruited by the 9.1.1 complex in response to replication arrest. Finally, we provide evidence for a cooperation between WRN and 9.1.1 complex in preventing accumulation of DNA breakage and maintaining genome integrity at naturally occurring replication fork stalling sites. Taken together, our data unveil a novel functional interplay between WRN helicase and the replication checkpoint, contributing to shed light into the molecular mechanism underlying the response to replication fork arrest.

摘要

WRN 蛋白属于 RecQ 家族的 DNA 解旋酶,与复制叉重连有关,但它的功能如何调节仍不清楚。我们发现 WRN 与 9.1.1 复合物相互作用,后者是复制检验点的核心因素之一。这种相互作用是通过 RAD1 亚基与 WRN 的 N 端区域结合介导的,对于 WRN 在核斑点中的重新定位及其对复制停滞的磷酸化至关重要。我们还发现 ATR 依赖性 WRN 磷酸化依赖于 TopBP1,后者被 9.1.1 复合物募集以响应复制停滞。最后,我们提供了证据表明 WRN 和 9.1.1 复合物在防止 DNA 断裂积累和维持天然复制叉停滞位点的基因组完整性方面存在合作。总之,我们的数据揭示了 WRN 解旋酶与复制检验点之间的新的功能相互作用,有助于阐明复制叉停滞反应的分子机制。

https://cdn.ncbi.nlm.nih.gov/pmc/blobs/726d/3272477/fc9610999c75/ukmss-36407-f0001.jpg

文献AI研究员

20分钟写一篇综述,助力文献阅读效率提升50倍。

立即体验

用中文搜PubMed

大模型驱动的PubMed中文搜索引擎

马上搜索

文档翻译

学术文献翻译模型,支持多种主流文档格式。

立即体验