Suppr超能文献

在非人类灵长类动物中抑制 miR-33a/b 可提高血浆高密度脂蛋白胆固醇并降低极低密度脂蛋白甘油三酯。

Inhibition of miR-33a/b in non-human primates raises plasma HDL and lowers VLDL triglycerides.

机构信息

Marc and Ruti Bell Vascular Biology and Disease Program, Leon H. Charney Division of Cardiology, Department of Medicine, New York University School of Medicine, New York, New York 10016, USA.

出版信息

Nature. 2011 Oct 19;478(7369):404-7. doi: 10.1038/nature10486.

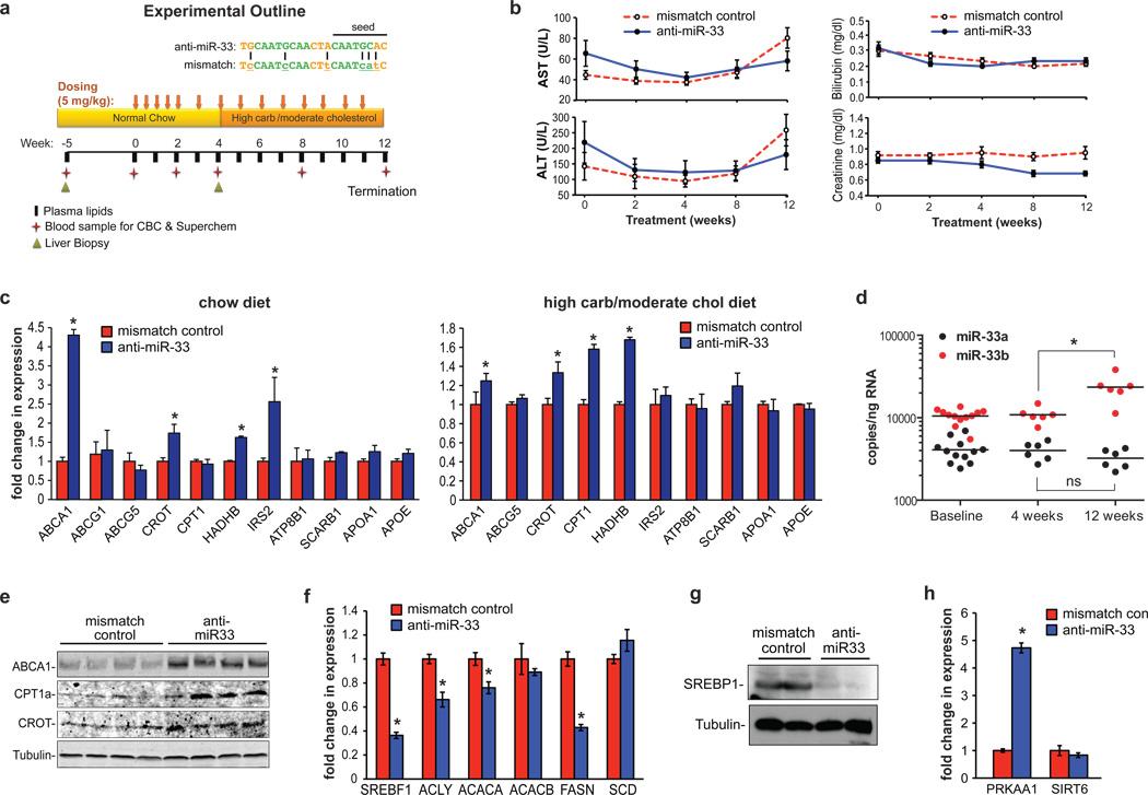
Abstract

Cardiovascular disease remains the leading cause of mortality in westernized countries, despite optimum medical therapy to reduce the levels of low-density lipoprotein (LDL)-associated cholesterol. The pursuit of novel therapies to target the residual risk has focused on raising the levels of high-density lipoprotein (HDL)-associated cholesterol in order to exploit its atheroprotective effects. MicroRNAs (miRNAs) have emerged as important post-transcriptional regulators of lipid metabolism and are thus a new class of target for therapeutic intervention. MicroRNA-33a and microRNA-33b (miR-33a/b) are intronic miRNAs whose encoding regions are embedded in the sterol-response-element-binding protein genes SREBF2 and SREBF1 (refs 3-5), respectively. These miRNAs repress expression of the cholesterol transporter ABCA1, which is a key regulator of HDL biogenesis. Recent studies in mice suggest that antagonizing miR-33a may be an effective strategy for raising plasma HDL levels and providing protection against atherosclerosis; however, extrapolating these findings to humans is complicated by the fact that mice lack miR-33b, which is present only in the SREBF1 gene of medium and large mammals. Here we show in African green monkeys that systemic delivery of an anti-miRNA oligonucleotide that targets both miR-33a and miR-33b increased hepatic expression of ABCA1 and induced a sustained increase in plasma HDL levels over 12 weeks. Notably, miR-33 antagonism in this non-human primate model also increased the expression of miR-33 target genes involved in fatty acid oxidation (CROT, CPT1A, HADHB and PRKAA1) and reduced the expression of genes involved in fatty acid synthesis (SREBF1, FASN, ACLY and ACACA), resulting in a marked suppression of the plasma levels of very-low-density lipoprotein (VLDL)-associated triglycerides, a finding that has not previously been observed in mice. These data establish, in a model that is highly relevant to humans, that pharmacological inhibition of miR-33a and miR-33b is a promising therapeutic strategy to raise plasma HDL and lower VLDL triglyceride levels for the treatment of dyslipidaemias that increase cardiovascular disease risk.

摘要

尽管采用最佳医学疗法来降低 LDL 相关胆固醇水平,但心血管疾病仍是西化国家的主要死亡原因。为了利用其抗动脉粥样硬化作用,人们一直在寻求针对残余风险的新型治疗方法,目标是提高高密度脂蛋白(HDL)相关胆固醇水平。microRNAs (miRNAs) 已成为脂质代谢的重要转录后调控因子,因此成为治疗干预的新靶标。miR-33a 和 miR-33b (miR-33a/b) 是内含子 miRNA,其编码区分别嵌入固醇反应元件结合蛋白基因 SREBF2 和 SREBF1(参考文献 3-5)。这些 miRNA 抑制胆固醇转运蛋白 ABCA1 的表达,后者是 HDL 生物合成的关键调节因子。最近在小鼠中的研究表明,拮抗 miR-33a 可能是提高血浆 HDL 水平并提供抗动脉粥样硬化保护的有效策略;然而,将这些发现外推到人类身上很复杂,因为小鼠缺乏仅存在于中大型哺乳动物 SREBF1 基因中的 miR-33b。在这里,我们在非洲绿猴中表明,系统递送针对 miR-33a 和 miR-33b 的抗 miRNA 寡核苷酸可增加肝 ABCA1 的表达,并在 12 周内持续增加血浆 HDL 水平。值得注意的是,在这种非人类灵长类动物模型中,miR-33 拮抗作用还增加了参与脂肪酸氧化的 miR-33 靶基因的表达(CROT、CPT1A、HADHB 和 PRKAA1),并降低了参与脂肪酸合成的基因的表达(SREBF1、FASN、ACLY 和 ACACA),导致极低密度脂蛋白(VLDL)相关甘油三酯的血浆水平显著降低,这一发现以前在小鼠中没有观察到。这些数据在与人类高度相关的模型中确立了,即药理学抑制 miR-33a 和 miR-33b 是一种有前途的治疗策略,可提高血浆 HDL 并降低 VLDL 甘油三酯水平,用于治疗增加心血管疾病风险的血脂异常。

https://cdn.ncbi.nlm.nih.gov/pmc/blobs/660f/3235584/cc9daada35d6/nihms319149f1.jpg

文献检索

告别复杂PubMed语法,用中文像聊天一样搜索,搜遍4000万医学文献。AI智能推荐,让科研检索更轻松。

立即免费搜索

文件翻译

保留排版,准确专业,支持PDF/Word/PPT等文件格式,支持 12+语言互译。

免费翻译文档

深度研究

AI帮你快速写综述,25分钟生成高质量综述,智能提取关键信息,辅助科研写作。

立即免费体验