Suppr超能文献

在髓系和淋巴恶性肿瘤中,对不涉及 PRDM16 的 1p36 改变的精细化研究。

Refinement of 1p36 alterations not involving PRDM16 in myeloid and lymphoid malignancies.

机构信息

Center for Human Genetics, Cliniques Universitaires Saint-Luc, Université Catholique de Louvain, Brussels, Belgium.

出版信息

PLoS One. 2011;6(10):e26311. doi: 10.1371/journal.pone.0026311. Epub 2011 Oct 21.

Abstract

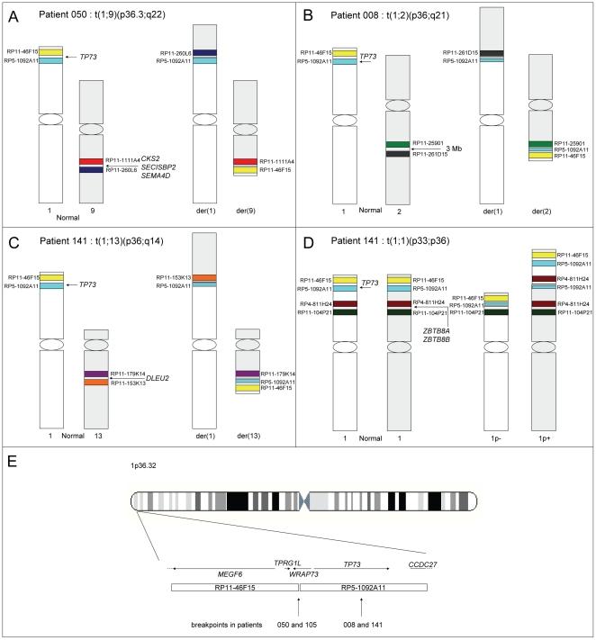
Fluorescence in situ hybridization was performed to characterize 81 cases of myeloid and lymphoid malignancies with cytogenetic 1p36 alterations not affecting the PRDM16 locus. In total, three subgroups were identified: balanced translocations (N = 27) and telomeric rearrangements (N = 15), both mainly observed in myeloid disorders; and unbalanced non-telomeric rearrangements (N = 39), mainly observed in lymphoid proliferations and frequently associated with a highly complex karyotype. The 1p36 rearrangement was isolated in 12 cases, mainly myeloid disorders. The breakpoints on 1p36 were more widely distributed than previously reported, but with identifiable rare breakpoint cluster regions, such as the TP73 locus. We also found novel partner loci on 1p36 for the known multi-partner genes HMGA2 and RUNX1. We precised the common terminal 1p36 deletion, which has been suggested to have an adverse prognosis, in B-cell lymphomas [follicular lymphomas and diffuse large B-cell lymphomas with t(14;18)(q32;q21) as well as follicular lymphomas without t(14;18)]. Intrachromosomal telomeric repetitive sequences were detected in at least half the cases of telomeric rearrangements. It is unclear how the latter rearrangements occurred and whether they represent oncogenic events or result from chromosomal instability during oncogenesis.

摘要

荧光原位杂交技术用于分析 81 例伴有细胞遗传学 1p36 改变但不影响 PRDM16 基因座的髓系和淋巴系恶性肿瘤。总共确定了三个亚组:平衡易位(N=27)和端粒重排(N=15),主要观察到髓系疾病;以及非平衡非端粒重排(N=39),主要观察到淋巴增殖,常与高度复杂的核型相关。1p36 重排发生在 12 例病例中,主要为髓系疾病。1p36 上的断裂点分布比以前报道的更广泛,但存在可识别的罕见断裂点簇区,如 TP73 基因座。我们还发现了已知多伴侣基因 HMGA2 和 RUNX1 在 1p36 上的新伴侣基因座。我们明确了 B 细胞淋巴瘤中常见的末端 1p36 缺失(滤泡性淋巴瘤和弥漫性大 B 细胞淋巴瘤伴 t(14;18)(q32;q21)以及无 t(14;18)的滤泡性淋巴瘤),其被认为预后不良。在至少一半的端粒重排病例中检测到染色体内端粒重复序列。这些重排是如何发生的,它们是否代表致癌事件,还是在致癌过程中染色体不稳定性的结果,目前尚不清楚。

https://cdn.ncbi.nlm.nih.gov/pmc/blobs/d84b/3198844/5b2c69dec124/pone.0026311.g001.jpg

文献AI研究员

20分钟写一篇综述,助力文献阅读效率提升50倍。

立即体验

用中文搜PubMed

大模型驱动的PubMed中文搜索引擎

马上搜索

文档翻译

学术文献翻译模型,支持多种主流文档格式。

立即体验