Suppr超能文献

包皮 T 细胞亚群在 HIV 辅助受体表达、炎症谱和记忆状态方面与血液有很大的不同。

Foreskin T-cell subsets differ substantially from blood with respect to HIV co-receptor expression, inflammatory profile, and memory status.

机构信息

Clinical Science Division, Department of Medicine, University of Toronto, Toronto, Canada.

出版信息

Mucosal Immunol. 2012 Mar;5(2):121-8. doi: 10.1038/mi.2011.56. Epub 2011 Nov 16.

Abstract

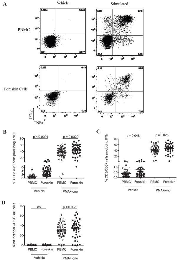
The foreskin is the main site of heterosexual human immunodeficiency virus (HIV) acquisition in uncircumcised men, but functional data regarding T-cell subsets present at this site are lacking. Foreskin tissue and blood were obtained from Ugandan men undergoing elective adult circumcision. Tissue was treated by mechanical and enzymatic digestion followed by T-cell subset identification and assessment of cytokine production using flow cytometry. Foreskin CD4(+) T cells were predominantly an effector memory phenotype, and compared with blood they displayed a higher frequency of CCR5 expression (42.0% vs. 9.9%) and interleukin-17 production. There was no difference in T-regulatory cell frequency, but interferon-γ and tumor necrosis factor-α production were increased in foreskin CD8(+) T cells. These novel techniques demonstrate that the foreskin represents a proinflammatory milieu that is enriched for HIV-susceptible T-cell subsets. Further characterization of foreskin T-cell subsets may help to define the correlates of HIV susceptibility in the foreskin.

摘要

包皮是未割包皮男性中异性恋人类免疫缺陷病毒(HIV)感染的主要部位,但关于该部位存在的 T 细胞亚群的功能数据却很缺乏。研究人员从乌干达男性中获取了包皮组织和血液,这些男性正在接受选择性成人包皮环切术。研究人员采用机械和酶消化法处理组织,然后使用流式细胞术鉴定 T 细胞亚群并评估细胞因子的产生。包皮 CD4(+) T 细胞主要是效应记忆表型,与血液相比,它们表达 CCR5 的频率更高(42.0%对 9.9%),并且产生白细胞介素-17。T 调节细胞的频率没有差异,但包皮 CD8(+) T 细胞中干扰素-γ和肿瘤坏死因子-α的产生增加了。这些新技术表明,包皮代表了富含 HIV 易感 T 细胞亚群的促炎环境。进一步表征包皮 T 细胞亚群可能有助于确定包皮中 HIV 易感性的相关因素。

https://cdn.ncbi.nlm.nih.gov/pmc/blobs/cb19/3288185/320860e55e5f/nihms337059f1.jpg

文献AI研究员

20分钟写一篇综述,助力文献阅读效率提升50倍。

立即体验

用中文搜PubMed

大模型驱动的PubMed中文搜索引擎

马上搜索

文档翻译

学术文献翻译模型,支持多种主流文档格式。

立即体验