Department of Biological Sciences, College of Natural Sciences, University of Ulsan, Ulsan, South Korea.
PLoS One. 2011;6(12):e28959. doi: 10.1371/journal.pone.0028959. Epub 2011 Dec 13.
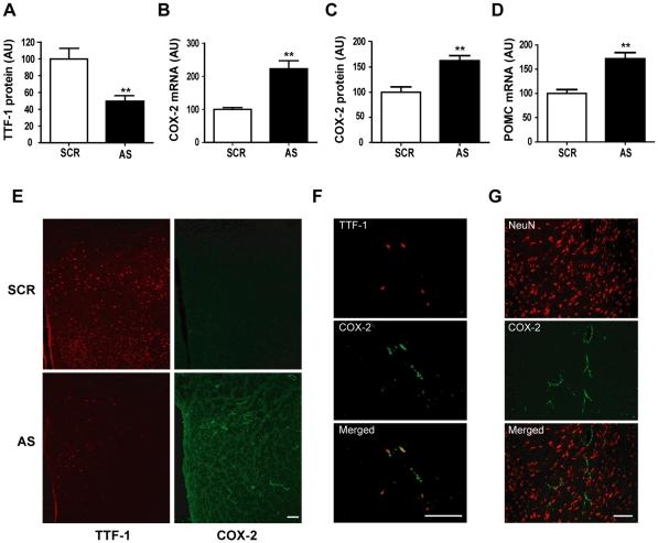
We have recently found that thyroid transcription factor-1 (TTF-1), a homeodomain-containing transcription factor, is postnatally expressed in discrete areas of the hypothalamus and closely involved in neuroendocrine functions. We now report that transcription of cyclooxygenase-2 (COX-2), the rate limiting enzyme in prostaglandin biosynthesis, was inhibited by TTF-1. Double immunohistochemistry demonstrated that TTF-1 was expressed in the astrocytes and endothelial cells of blood vessel in the hypothalamus. Promoter assays and electrophoretic mobility shift assays showed that TTF-1 inhibited COX-2 transcription by binding to specific binding domains in the COX-2 promoter. Furthermore, blocking TTF-1 synthesis by intracerebroventricular injection of an antisense oligomer induced an increase of COX-2 synthesis in non-neuronal cells of the rat hypothalamus, and resulted in animals' hyperthermia. These results suggest that TTF-1 is physiologically involved in the control of thermogenesis by regulating COX-2 transcription in the brain.
我们最近发现,含同源结构域的转录因子甲状腺转录因子-1(TTF-1)在出生后表达于下丘脑的离散区域,并密切参与神经内分泌功能。我们现在报告,前列腺素生物合成的限速酶环氧化酶-2(COX-2)的转录受 TTF-1 抑制。双重免疫组织化学显示 TTF-1表达于下丘脑血管的星形胶质细胞和内皮细胞中。启动子分析和电泳迁移率变动分析表明,TTF-1 通过与 COX-2 启动子中的特定结合域结合来抑制 COX-2 转录。此外,通过向侧脑室注射反义寡核苷酸阻断 TTF-1 的合成,可导致大鼠下丘脑非神经元细胞 COX-2 合成增加,并导致动物发热。这些结果提示 TTF-1 通过调节脑内 COX-2 转录参与体温生成的生理控制。