School of Life Sciences, University of Sussex, Brighton BN1 9QG, UK.
J Physiol. 2012 Apr 1;590(7):1585-97. doi: 10.1113/jphysiol.2011.226688. Epub 2012 Jan 23.
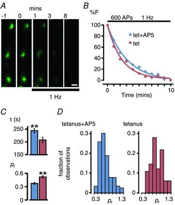
Most presynaptic terminals in the central nervous system are characterized by two functionally distinct vesicle populations: a recycling pool, which supports action potential-driven neurotransmitter release via vesicle exocytosis, and a resting pool. The relative proportions of these two pools are highly variable between individual synapses, prompting speculation on their specific relationship, and on the possible functions of the resting pool.Using fluorescence imaging of FM-styryl dyes and synaptophysinI-pHluorin(sypHy) as well as correlative electronmicroscopy approaches, we show here that Hebbian plasticity-dependent changes in synaptic strength in rat hippocampal neurons can increase the recycling pool fraction at the expense of the resting pool in individual synaptic terminals. This recruitment process depends on NMDA-receptor activation, nitric oxide signalling and calcineurin and is accompanied by an increase in the probability of neurotransmitter release at individual terminals. Blockade of actin-mediated intersynaptic vesicle exchange does not prevent recycling pool expansion demonstrating that vesicle recruitment is intrasynaptic.We propose that the conversion of resting pool vesicles to the functionally recycling pool provides a rapid mechanism to implement long-lasting changes in presynaptic efficacy.
一个是再循环池,通过囊泡胞吐作用支持动作电位驱动的神经递质释放;另一个是静息池。这两个池在个体突触之间的比例差异很大,这促使人们对它们的特定关系以及静息池的可能功能进行推测。使用 FM-苯乙烯染料和突触体相关蛋白 I-pH 荧光蛋白(sypHy)的荧光成像以及相关的电子显微镜方法,我们在这里表明,在大鼠海马神经元中,与赫布可塑性相关的突触强度变化可以增加再循环池的比例,而牺牲单个突触末端的静息池。这种招募过程依赖于 NMDA 受体激活、一氧化氮信号和钙调神经磷酸酶,并且伴随着单个末端神经递质释放概率的增加。阻断肌动蛋白介导的突触间囊泡交换并不能阻止再循环池的扩张,这表明囊泡的募集是在突触内发生的。我们提出,将静息池囊泡转化为功能上的再循环池,为实现突触前效能的长期变化提供了一种快速机制。