Suppr超能文献

铜缺乏性肺气肿与黏着斑激酶失活有关。

Copper deficiency induced emphysema is associated with focal adhesion kinase inactivation.

机构信息

Pulmonary and Critical Care Medicine Division and Victoria Johnson Center for Obstructive Lung Diseases, Virginia Commonwealth University, Richmond, Virginia, United States of America.

出版信息

PLoS One. 2012;7(1):e30678. doi: 10.1371/journal.pone.0030678. Epub 2012 Jan 20.

Abstract

BACKGROUND

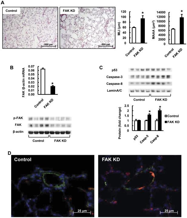
Copper is an important regulator of hypoxia inducible factor 1 alpha (HIF-1α) dependent vascular endothelial growth factor (VEGF) expression, and is also required for the activity of lysyl oxidase (LOX) to effect matrix protein cross-linking. Cell detachment from the extracellular matrix can induce apoptosis (anoikis) via inactivation of focal adhesion kinase (FAK).

METHODOLOGY

To examine the molecular mechanisms whereby copper depletion causes the destruction of the normal alveolar architecture via anoikis, Male Sprague-Dawley rats were fed a copper deficient diet for 6 weeks while being treated with the copper chelator, tetrathiomolybdate. Other groups of rats were treated with the inhibitor of auto-phosphorylation of FAK, 1,2,4,5-benzenetetraamine tetrahydrochloride (1,2,4,5-BT) or FAK small interfering RNA (siRNA).

PRINCIPAL FINDINGS

Copper depletion caused emphysematous changes, decreased HIF-1α activity, and downregulated VEGF expression in the rat lungs. Cleaved caspase-3, caspase-8 and Bcl-2 interacting mediator of cell death (Bim) expression was increased, and the phosphorylation of FAK was decreased in copper depleted rat lungs. Administration of 1,2,4,5-BT and FAK siRNA caused emphysematous lung destruction associated with increased expression of cleaved capase-3, caspase-8 and Bim.

CONCLUSIONS

These data indicate that copper-dependent mechanisms contribute to the pathogenesis of emphysema, which may be associated with decreased HIF-1α and FAK activity in the lung.

摘要

背景

铜是缺氧诱导因子 1 ɑ(HIF-1ɑ)依赖性血管内皮生长因子(VEGF)表达的重要调节因子,也是赖氨酰氧化酶(LOX)活性所必需的,以实现基质蛋白交联。细胞从细胞外基质上脱离会通过失活黏着斑激酶(FAK)引起细胞凋亡(失巢凋亡)。

方法

为了研究铜耗竭通过失巢凋亡导致正常肺泡结构破坏的分子机制,雄性 Sprague-Dawley 大鼠喂食铜缺乏饮食 6 周,同时用铜螯合剂四硫钼酸盐处理。其他大鼠组用 FAK 自动磷酸化抑制剂 1,2,4,5-苯四胺四盐酸盐(1,2,4,5-BT)或 FAK 小干扰 RNA(siRNA)处理。

主要发现

铜耗竭导致大鼠肺部发生气肿性改变,HIF-1ɑ活性降低,VEGF 表达下调。裂解的 caspase-3、caspase-8 和 Bcl-2 相互作用的细胞死亡介体(Bim)表达增加,铜耗竭大鼠肺部的 FAK 磷酸化减少。给予 1,2,4,5-BT 和 FAK siRNA 导致与裂解的 caspase-3、caspase-8 和 Bim 表达增加相关的气肿性肺破坏。

结论

这些数据表明,铜依赖性机制有助于肺气肿的发病机制,这可能与肺中 HIF-1ɑ和 FAK 活性降低有关。

https://cdn.ncbi.nlm.nih.gov/pmc/blobs/5f8b/3262830/4f4742e42769/pone.0030678.g001.jpg

文献AI研究员

20分钟写一篇综述,助力文献阅读效率提升50倍。

立即体验

用中文搜PubMed

大模型驱动的PubMed中文搜索引擎

马上搜索

文档翻译

学术文献翻译模型,支持多种主流文档格式。

立即体验