Department of Pharmacology, Johns Hopkins University School of Medicine, Baltimore, Maryland, USA.
Mol Cell Proteomics. 2012 Jun;11(6):O111.016253. doi: 10.1074/mcp.O111.016253. Epub 2012 Feb 3.
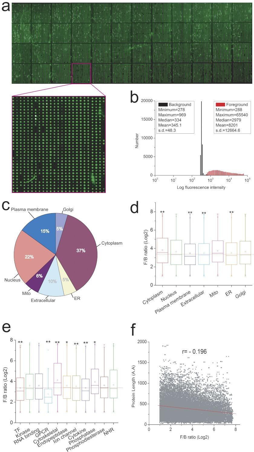
To broaden the range of tools available for proteomic research, we generated a library of 16,368 unique full-length human ORFs that are expressible as N-terminal GST-His(6) fusion proteins. Following expression in yeast, these proteins were then individually purified and used to construct a human proteome microarray. To demonstrate the usefulness of this reagent, we developed a streamlined strategy for the production of monospecific monoclonal antibodies that used immunization with live human cells and microarray-based analysis of antibody specificity as its central components. We showed that microarray-based analysis of antibody specificity can be performed efficiently using a two-dimensional pooling strategy. We also demonstrated that our immunization and selection strategies result in a large fraction of monospecific monoclonal antibodies that are both immunoblot and immunoprecipitation grade. Our data indicate that the pipeline provides a robust platform for the generation of monoclonal antibodies of exceptional specificity.
为了拓宽蛋白质组学研究可用的工具范围,我们生成了一个包含 16368 个人类全长 ORF 的文库,这些 ORF 可表达为 N 端 GST-His(6)融合蛋白。在酵母中表达后,这些蛋白被单独纯化,并用于构建人类蛋白质组微阵列。为了证明这种试剂的有用性,我们开发了一种简化的策略,用于生产单特异性单克隆抗体,该策略的核心组件是用人源活细胞免疫和基于微阵列的抗体特异性分析。我们表明,使用二维池化策略可以有效地进行基于微阵列的抗体特异性分析。我们还证明,我们的免疫和选择策略导致了很大一部分单特异性单克隆抗体,它们都具有免疫印迹和免疫沉淀级别的质量。我们的数据表明,该流水线为生成具有优异特异性的单克隆抗体提供了一个强大的平台。