Micro and Nano Electromechanical System Laboratory, Northwestern Polytechnical University, 127#, Youyi West Road, Xi'an, Shaanxi, China.
Sensors (Basel). 2010;10(4):3835-56. doi: 10.3390/s100403835. Epub 2010 Apr 14.
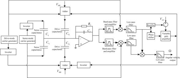
A bulk micromachined inertial measurement unit (MIMU) is presented in this paper. Three single-axis accelerometers and three single-axis gyroscopes were simultaneously fabricated on a silicon wafer using a bulk micromachining process; the wafer is smaller than one square centimeter. In particular, a global area optimization method based on the relationship between the sensitivity and layout area was proposed to determine the layout configuration of the six sensors. The scale factors of the X/Y-axis accelerometer and Z-axis accelerometer are about 213.3 mV/g and 226.9 mV/g, respectively. The scale factors of the X/Y-axis gyroscope and Z-axis gyroscope are about 2.2 mV/°/s and 10.8 mV/°/s, respectively. The bias stability of the X/Y-axis gyroscope and the Z-axis gyroscope are about 2135 deg/h and 80 deg/h, respectively. Finally, the resolutions of X/Y-axis accelerometers, Z-axis accelerometers, X/Y-axis gyroscopes, and Z-axis gyroscopes are 0.0012 g/√Hz, 0.0011 g/√Hz, 0.314 °/s/√Hz, and 0.008 °/s/√Hz, respectively.
本文提出了一种批量微机械惯性测量单元(MIMU)。通过体微加工工艺在硅片上同时制造了三个单轴加速度计和三个单轴陀螺仪;晶圆面积小于一平方厘米。特别是,提出了一种基于灵敏度与布局面积关系的全局面积优化方法,用于确定六个传感器的布局配置。X/Y 轴加速度计和 Z 轴加速度计的标度因数分别约为 213.3 mV/g 和 226.9 mV/g。X/Y 轴陀螺仪和 Z 轴陀螺仪的标度因数分别约为 2.2 mV/°/s 和 10.8 mV/°/s。X/Y 轴陀螺仪和 Z 轴陀螺仪的偏置稳定性分别约为 2135 deg/h 和 80 deg/h。最后,X/Y 轴加速度计、Z 轴加速度计、X/Y 轴陀螺仪和 Z 轴陀螺仪的分辨率分别为 0.0012 g/√Hz、0.0011 g/√Hz、0.314 °/s/√Hz 和 0.008 °/s/√Hz。