Suppr超能文献

L-天冬酰胺酶抑制卵巢癌细胞的侵袭和血管生成活性,并诱导自噬。

L-asparaginase inhibits invasive and angiogenic activity and induces autophagy in ovarian cancer.

机构信息

Molecular Signaling Section, Medical Oncology Branch, Center for Cancer Research, National Cancer Institute, Bethesda, MD, USA.

出版信息

J Cell Mol Med. 2012 Oct;16(10):2369-78. doi: 10.1111/j.1582-4934.2012.01547.x.

Abstract

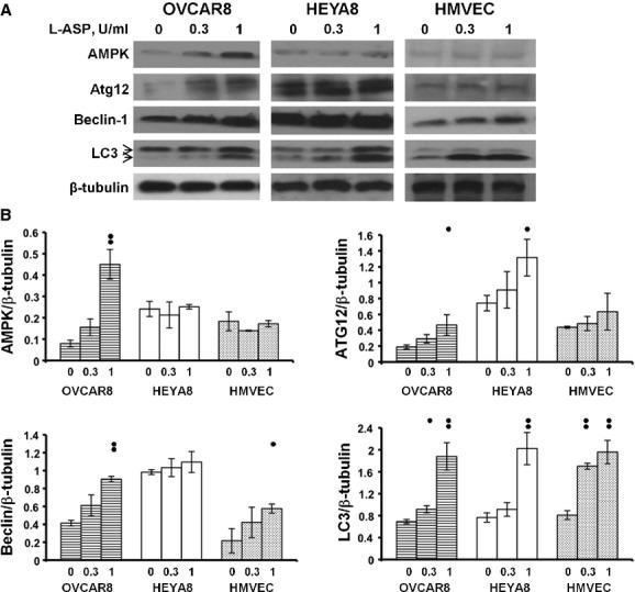
Recent work identified L-asparaginase (L-ASP) as a putative therapeutic target for ovarian cancer. We suggest that L-ASP, a dysregulator of glycosylation, would interrupt the local microenvironment, affecting the ovarian cancer cell-endothelial cell interaction and thus angiogenesis without cytotoxic effects. Ovarian cancer cell lines and human microvascular endothelial cells (HMVEC) were exposed to L-ASP at physiologically attainable concentrations and subjected to analyses of endothelial tube formation, invasion, adhesion and the assessment of sialylated proteins involved in matrix-associated and heterotypic cell adhesion. Marked reduction in HMVEC tube formation in vitro, HMVEC and ovarian cancer cell invasion, and heterotypic cell-cell and cell-matrix adhesion was observed (P < 0.05-0.0001). These effects were associated with reduced binding to ß1integrin, activation of FAK, and cell surface sialyl Lewis(X) (sLe(x)) expression. No reduction in HMVEC E-selectin expression was seen consistent with the unidirectional inhibitory actions observed. L-ASP concentrations were non-toxic to either ovarian cancer or HMVEC lines in the time frame of the assays. However, early changes of autophagy were observed in both cell types with induction of ATG12, beclin-1, and cleavage of LC-3, indicating cell injury did occur. These data and the known mechanism of action of L-ASP on glycosylation of nascent proteins suggest that L-ASP reduces of ovarian cancer dissemination and progression through modification of its microenvironment. The reduction of ovarian cancer cell surface sLe(x) inhibits interaction with HMVEC and thus HMVEC differentiation into tubes, inhibits interaction with the local matrix reducing invasive behaviour, and causes cell injury initiating autophagy in tumour and vascular cells.

摘要

最近的研究发现 L-天冬酰胺酶(L-ASP)可能成为卵巢癌的治疗靶点。我们推测,L-ASP 作为糖基化的失调因子,会干扰局部微环境,影响卵巢癌细胞-内皮细胞的相互作用,从而抑制血管生成而不产生细胞毒性。将 L-ASP 以生理可达到的浓度作用于卵巢癌细胞系和人微血管内皮细胞(HMVEC),并进行内皮细胞管形成、侵袭、黏附和参与基质相关和异质细胞黏附的唾液酸化蛋白分析。体外观察到 HMVEC 管形成、HMVEC 和卵巢癌细胞侵袭以及异质细胞-细胞和细胞-基质黏附显著减少(P<0.05-0.0001)。这些作用与 β1 整合素结合减少、FAK 激活和细胞表面唾液酸化路易斯 X(sLe(x))表达减少有关。观察到 HMVEC E-选择素表达没有减少,与观察到的单向抑制作用一致。在测定的时间范围内,L-ASP 浓度对卵巢癌细胞或 HMVEC 系均无毒性。然而,两种细胞类型均观察到自噬的早期变化,表现为 ATG12、beclin-1 的诱导和 LC-3 的裂解,表明细胞确实受到损伤。这些数据以及 L-ASP 对新生蛋白糖基化的已知作用机制表明,L-ASP 通过修饰其微环境来减少卵巢癌的扩散和进展。卵巢癌细胞表面 sLe(x) 的减少抑制了与 HMVEC 的相互作用,从而抑制了 HMVEC 分化成管,抑制了与局部基质的相互作用,减少了侵袭行为,并导致肿瘤和血管细胞中的细胞损伤启动自噬。

https://cdn.ncbi.nlm.nih.gov/pmc/blobs/32c9/3823430/edbb786a13c7/jcmm0016-2369-f1.jpg

文献AI研究员

20分钟写一篇综述,助力文献阅读效率提升50倍。

立即体验

用中文搜PubMed

大模型驱动的PubMed中文搜索引擎

马上搜索

文档翻译

学术文献翻译模型,支持多种主流文档格式。

立即体验