Instituto Cajal, Consejo Superior de Investigaciones Científicas. Madrid, Spain.
PLoS Biol. 2012 Feb;10(2):e1001259. doi: 10.1371/journal.pbio.1001259. Epub 2012 Feb 14.
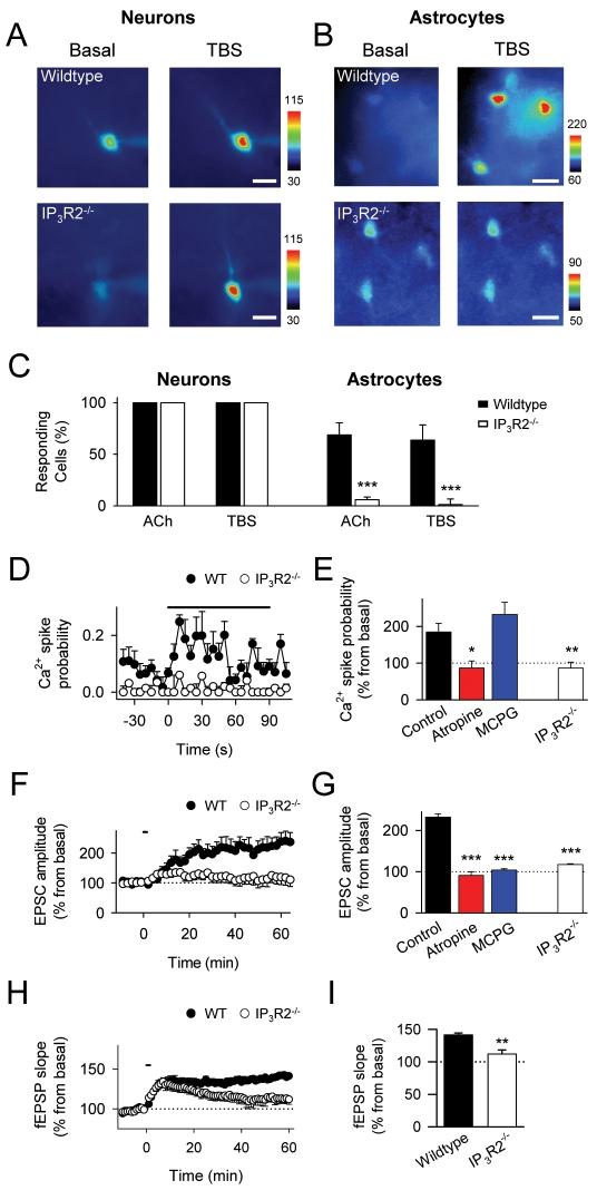
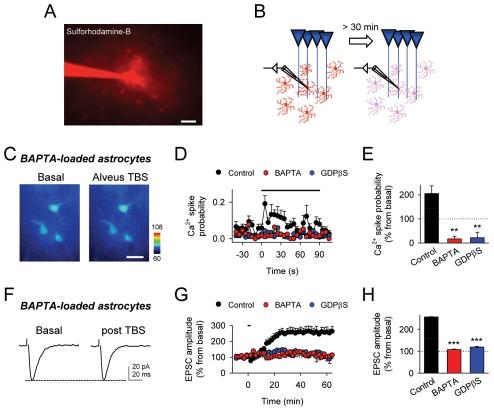
Long-term potentiation (LTP) of synaptic transmission represents the cellular basis of learning and memory. Astrocytes have been shown to regulate synaptic transmission and plasticity. However, their involvement in specific physiological processes that induce LTP in vivo remains unknown. Here we show that in vivo cholinergic activity evoked by sensory stimulation or electrical stimulation of the septal nucleus increases Ca²⁺ in hippocampal astrocytes and induces LTP of CA3-CA1 synapses, which requires cholinergic muscarinic (mAChR) and metabotropic glutamate receptor (mGluR) activation. Stimulation of cholinergic pathways in hippocampal slices evokes astrocyte Ca²⁺ elevations, postsynaptic depolarizations of CA1 pyramidal neurons, and LTP of transmitter release at single CA3-CA1 synapses. Like in vivo, these effects are mediated by mAChRs, and this cholinergic-induced LTP (c-LTP) also involves mGluR activation. Astrocyte Ca²⁺ elevations and LTP are absent in IP₃R2 knock-out mice. Downregulating astrocyte Ca²⁺ signal by loading astrocytes with BAPTA or GDPβS also prevents LTP, which is restored by simultaneous astrocyte Ca²⁺ uncaging and postsynaptic depolarization. Therefore, cholinergic-induced LTP requires astrocyte Ca²⁺ elevations, which stimulate astrocyte glutamate release that activates mGluRs. The cholinergic-induced LTP results from the temporal coincidence of the postsynaptic activity and the astrocyte Ca²⁺ signal simultaneously evoked by cholinergic activity. Therefore, the astrocyte Ca²⁺ signal is necessary for cholinergic-induced synaptic plasticity, indicating that astrocytes are directly involved in brain storage information.
长时程增强(LTP)是突触传递的细胞基础,代表着学习和记忆的过程。星形胶质细胞已被证明可以调节突触传递和可塑性。然而,它们在体内诱导 LTP 的特定生理过程中的作用仍不清楚。本文研究表明,感觉刺激或隔核电刺激引起的体内胆碱能活动会增加海马星形胶质细胞中的 Ca²⁺,并诱导 CA3-CA1 突触的 LTP,这需要胆碱能毒蕈碱型(mAChR)和代谢型谷氨酸受体(mGluR)的激活。刺激海马切片中的胆碱能通路会引起星形胶质细胞 Ca²⁺升高、CA1 锥体神经元的突触后去极化以及单个 CA3-CA1 突触的递质释放 LTP。与体内情况一样,这些效应由 mAChR 介导,这种胆碱能诱导的 LTP(c-LTP)也涉及 mGluR 激活。在 IP₃R2 敲除小鼠中,星形胶质细胞 Ca²⁺升高和 LTP 缺失。通过将 BAPTA 或 GDPβS 加载到星形胶质细胞中来下调星形胶质细胞 Ca²⁺信号也会阻止 LTP,而通过同时进行星形胶质细胞 Ca²⁺光解和突触后去极化可以恢复 LTP。因此,胆碱能诱导的 LTP 需要星形胶质细胞 Ca²⁺升高,这会刺激星形胶质细胞谷氨酸释放,从而激活 mGluR。胆碱能诱导的 LTP 是由胆碱能活动同时引起的突触后活动和星形胶质细胞 Ca²⁺信号的时间巧合引起的。因此,星形胶质细胞 Ca²⁺信号是胆碱能诱导的突触可塑性所必需的,这表明星形胶质细胞直接参与了大脑存储信息的过程。