Suppr超能文献

一个大小排除渗透性屏障和核孔蛋白构成了一个纤毛孔复合体,该复合体调节物质向纤毛内的运输。

A size-exclusion permeability barrier and nucleoporins characterize a ciliary pore complex that regulates transport into cilia.

机构信息

Department of Cell and Developmental Biology, University of Michigan Medical School, Ann Arbor, Michigan 48109, USA.

出版信息

Nat Cell Biol. 2012 Mar 4;14(4):431-7. doi: 10.1038/ncb2450.

Abstract

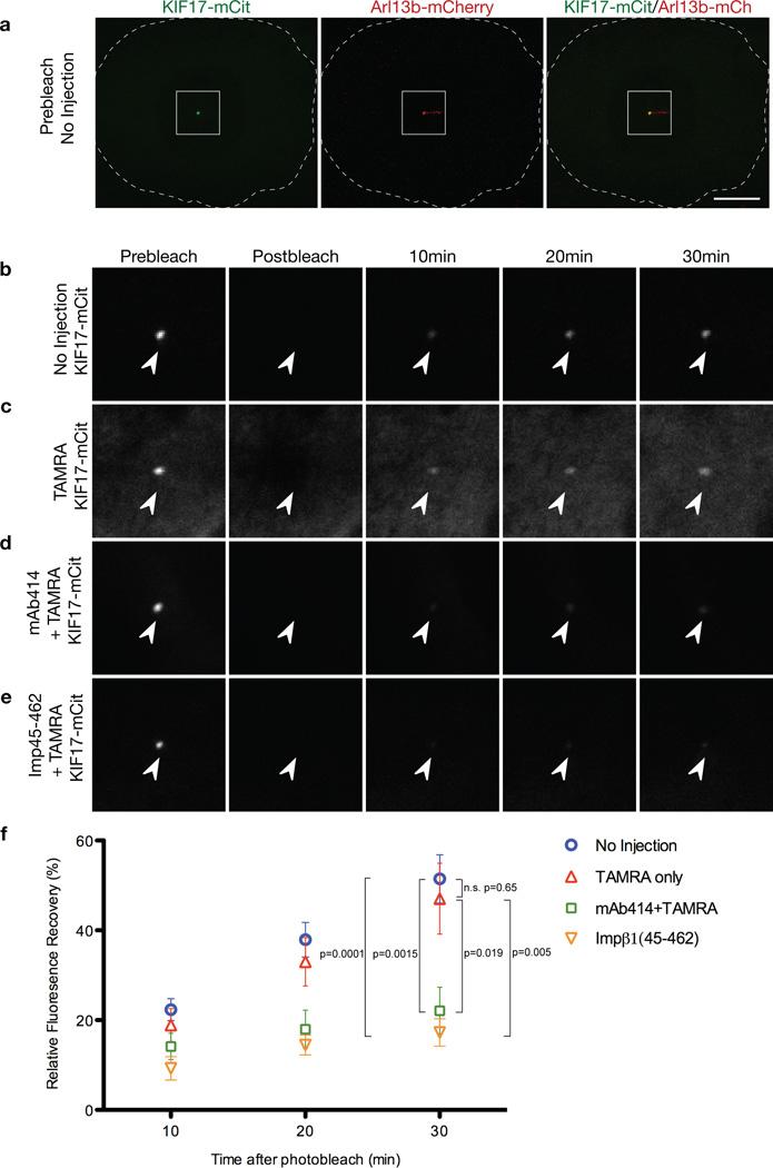
The cilium is a microtubule-based organelle that contains a unique complement of proteins for cell motility and signalling functions. Entry into the ciliary compartment is proposed to be regulated at the base of the cilium. Recent work demonstrated that components of the nuclear import machinery, including the Ran GTPase and importins, regulate ciliary entry. We hypothesized that the ciliary base contains a ciliary pore complex whose molecular nature and selective mechanism are similar to those of the nuclear pore complex. By microinjecting fluorescently labelled dextrans and recombinant proteins of various sizes, we characterize a size-dependent diffusion barrier for the entry of cytoplasmic molecules into primary cilia in mammalian cells. We demonstrate that nucleoporins localize to the base of primary and motile cilia and that microinjection of nucleoporin-function-blocking reagents blocks the ciliary entry of kinesin-2 KIF17 motors. Together, this work demonstrates that the physical and molecular nature of the ciliary pore complex is similar to that of the nuclear pore complex, and further extends functional parallels between nuclear and ciliary import.

摘要

纤毛是一种基于微管的细胞器,包含一套独特的蛋白质,用于细胞运动和信号功能。据推测,纤毛进入细胞的过程是在纤毛底部受到调控的。最近的研究表明,核输入机制的成分,包括 Ran GTPase 和导入蛋白,调节着纤毛的进入。我们假设纤毛基部包含一个纤毛孔复合物,其分子性质和选择性机制与核孔复合物相似。通过将荧光标记的葡聚糖和各种大小的重组蛋白显微注射,我们对哺乳动物细胞中细胞质分子进入初级纤毛的大小依赖性扩散障碍进行了特征描述。我们证明核孔蛋白定位于初级纤毛和运动纤毛的基部,并且显微注射核孔蛋白功能阻断试剂会阻止驱动蛋白-2 KIF17 马达进入纤毛。总之,这项工作表明,纤毛孔复合物的物理和分子性质与核孔复合物相似,并进一步扩展了核输入和纤毛输入之间的功能平行关系。

https://cdn.ncbi.nlm.nih.gov/pmc/blobs/94d6/3319646/bc082de2ebf6/nihms354345f1.jpg

文献AI研究员

20分钟写一篇综述,助力文献阅读效率提升50倍。

立即体验

用中文搜PubMed

大模型驱动的PubMed中文搜索引擎

马上搜索

文档翻译

学术文献翻译模型,支持多种主流文档格式。

立即体验