Suppr超能文献

PP2A 激活剂 pta2 调控裂殖酵母形态发生。

Regulation of fission yeast morphogenesis by PP2A activator pta2.

机构信息

Centro Andaluz de Biología del Desarrollo, Universidad Pablo de Olavide-Consejo Superior de Investigaciones Científicas, Junta de Andalucia, Sevilla, Spain.

出版信息

PLoS One. 2012;7(3):e32823. doi: 10.1371/journal.pone.0032823. Epub 2012 Mar 5.

Abstract

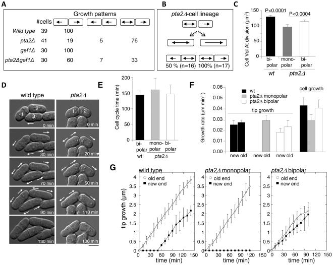
Cell polarization is key for the function of most eukaryotic cells, and regulates cell shape, migration and tissue architecture. Fission yeast, Schizosaccharomyces pombe cells are cylindrical and polarize cell growth to one or both cell tips dependent on the cell cycle stage. Whereas microtubule cytoskeleton contributes to the positioning of the growth sites by delivering polarity factors to the cell ends, the Cdc42 GTPase polarizes secretion via actin-dependent delivery and tethering of secretory vesicles to plasma membrane. How growth is restricted to cell tips and how re-initiation of tip growth is regulated in the cell cycle remains poorly understood. In this work we investigated the function of protein phosphatase type 2A (PP2A) in S. pombe morphogenesis by deleting the evolutionary conserved PTPA-type regulatory subunit that we named pta2. pta2-deleted cells showed morphological defects and altered growth pattern. Consistent with this, actin patches and active Cdc42 were mislocalized in the pta2 deletion. These defects were additive to the lack of Cdc42-GAP Rga4. pta2Δ cells show upregulated Cdc42 activity and pta2 interacts genetically with polarisome components Tea1, Tea4 and For3 leading to complete loss of cell polarity and rounded morphology. Thus, regulation of polarity by PP2A requires the polarisome and involves Pta2-dependent control of Cdc42 activity.

摘要

细胞极化对于大多数真核细胞的功能至关重要,它调节细胞形状、迁移和组织架构。裂殖酵母(Schizosaccharomyces pombe)细胞呈圆柱形,根据细胞周期阶段向一个或两个细胞尖端极化细胞生长。微管细胞骨架通过将极性因子递送到细胞末端,有助于定位生长部位,而 Cdc42 GTPase 通过将分泌囊泡通过肌动蛋白依赖性递送到质膜来极化分泌。生长如何局限于细胞尖端,以及细胞周期中如何重新启动尖端生长,这仍然知之甚少。在这项工作中,我们通过删除进化上保守的 PTPA 型调节亚基(我们将其命名为 pta2)来研究 S. pombe 形态发生中的蛋白磷酸酶 2A(PP2A)的功能。pta2 缺失细胞表现出形态缺陷和改变的生长模式。与此一致的是,肌动球蛋白斑和活性 Cdc42 在 pta2 缺失中定位错误。这些缺陷与 Cdc42-GAP Rga4 的缺失具有加性。pta2Δ 细胞显示出上调的 Cdc42 活性,并且 pta2 在遗传上与极体成分 Tea1、Tea4 和 For3 相互作用,导致完全丧失细胞极性和圆形形态。因此,PP2A 对极性的调节需要极体,并涉及 Pta2 依赖性控制 Cdc42 活性。

https://cdn.ncbi.nlm.nih.gov/pmc/blobs/d348/3293916/012d74b7a560/pone.0032823.g001.jpg

文献AI研究员

20分钟写一篇综述,助力文献阅读效率提升50倍。

立即体验

用中文搜PubMed

大模型驱动的PubMed中文搜索引擎

马上搜索

文档翻译

学术文献翻译模型,支持多种主流文档格式。

立即体验