Suppr超能文献

转谷氨酰胺酶通过 IgA 受体对于 IgA 肾病的发展是必需的。

Transglutaminase is essential for IgA nephropathy development acting through IgA receptors.

机构信息

Institut National de la Santé et de la Recherche Médicale Unité Mixte de Recherche 699, Paris 75870, France.

出版信息

J Exp Med. 2012 Apr 9;209(4):793-806. doi: 10.1084/jem.20112005. Epub 2012 Mar 26.

Abstract

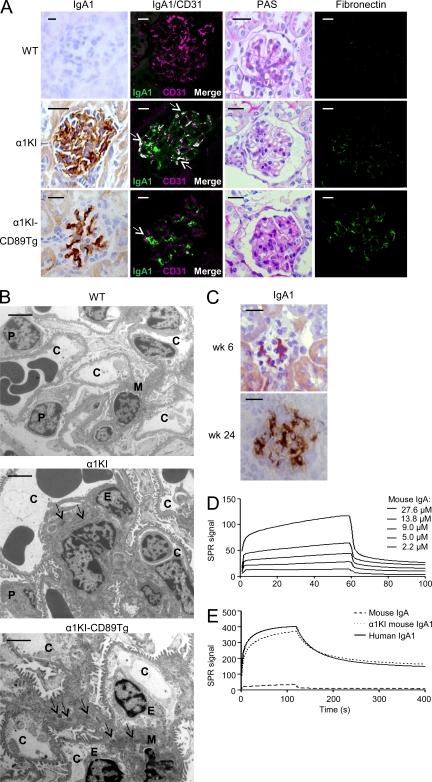
IgA nephropathy (IgAN) is a common cause of renal failure worldwide. Treatment is limited because of a complex pathogenesis, including unknown factors favoring IgA1 deposition in the glomerular mesangium. IgA receptor abnormalities are implicated, including circulating IgA-soluble CD89 (sCD89) complexes and overexpression of the mesangial IgA1 receptor, TfR1 (transferrin receptor 1). Herein, we show that although mice expressing both human IgA1 and CD89 displayed circulating and mesangial deposits of IgA1-sCD89 complexes resulting in kidney inflammation, hematuria, and proteinuria, mice expressing IgA1 only displayed endocapillary IgA1 deposition but neither mesangial injury nor kidney dysfunction. sCD89 injection into IgA1-expressing mouse recipients induced mesangial IgA1 deposits. sCD89 was also detected in patient and mouse mesangium. IgA1 deposition involved a direct binding of sCD89 to mesangial TfR1 resulting in TfR1 up-regulation. sCD89-TfR1 interaction induced mesangial surface expression of TGase2 (transglutaminase 2), which in turn up-regulated TfR1 expression. In the absence of TGase2, IgA1-sCD89 deposits were dramatically impaired. These data reveal a cooperation between IgA1, sCD89, TfR1, and TGase2 on mesangial cells needed for disease development. They demonstrate that TGase2 is responsible for a pathogenic amplification loop facilitating IgA1-sCD89 deposition and mesangial cell activation, thus identifying TGase2 as a target for therapeutic intervention in this disease.

摘要

IgA 肾病(IgAN)是全球范围内导致肾衰竭的常见原因。由于发病机制复杂,包括有利于 IgA1 在肾小球系膜沉积的未知因素,治疗受到限制。涉及 IgA 受体异常,包括循环 IgA-可溶性 CD89(sCD89)复合物和系膜 IgA1 受体转铁蛋白受体 1(TfR1)的过度表达。在此,我们表明,尽管表达人 IgA1 和 CD89 的小鼠显示出循环和系膜 IgA1-sCD89 复合物的沉积,导致肾脏炎症、血尿和蛋白尿,但仅表达 IgA1 的小鼠仅显示出毛细血管内 IgA1 的沉积,而没有系膜损伤或肾功能障碍。sCD89 注射到表达 IgA1 的小鼠受体内诱导系膜 IgA1 沉积。sCD89 也在患者和小鼠的系膜中被检测到。IgA1 沉积涉及 sCD89 与系膜 TfR1 的直接结合,导致 TfR1 的上调。sCD89-TfR1 相互作用诱导系膜 TGase2(转谷氨酰胺酶 2)的表面表达,从而上调 TfR1 的表达。在缺乏 TGase2 的情况下,IgA1-sCD89 沉积显著受损。这些数据揭示了 IgA1、sCD89、TfR1 和 TGase2 在系膜细胞上的相互作用对于疾病的发展是必需的。它们表明 TGase2 负责促进 IgA1-sCD89 沉积和系膜细胞激活的致病放大环,从而将 TGase2 鉴定为该疾病治疗干预的靶标。

https://cdn.ncbi.nlm.nih.gov/pmc/blobs/002b/3328362/220febdf23eb/JEM_20112005_Fig1.jpg

文献检索

告别复杂PubMed语法,用中文像聊天一样搜索,搜遍4000万医学文献。AI智能推荐,让科研检索更轻松。

立即免费搜索

文件翻译

保留排版,准确专业,支持PDF/Word/PPT等文件格式,支持 12+语言互译。

免费翻译文档

深度研究

AI帮你快速写综述,25分钟生成高质量综述,智能提取关键信息,辅助科研写作。

立即免费体验