• 文献检索
  • 文档翻译
  • 深度研究
  • 学术资讯
  • Suppr Zotero 插件Zotero 插件
  • 邀请有礼
  • 套餐&价格
  • 历史记录
应用&插件
Suppr Zotero 插件Zotero 插件浏览器插件Mac 客户端Windows 客户端微信小程序
定价
高级版会员购买积分包购买API积分包
服务
文献检索文档翻译深度研究API 文档MCP 服务
关于我们
关于 Suppr公司介绍联系我们用户协议隐私条款
关注我们

Suppr 超能文献

核心技术专利:CN118964589B侵权必究
粤ICP备2023148730 号-1Suppr @ 2026

文献检索

告别复杂PubMed语法,用中文像聊天一样搜索,搜遍4000万医学文献。AI智能推荐,让科研检索更轻松。

立即免费搜索

文件翻译

保留排版,准确专业,支持PDF/Word/PPT等文件格式,支持 12+语言互译。

免费翻译文档

深度研究

AI帮你快速写综述,25分钟生成高质量综述,智能提取关键信息,辅助科研写作。

立即免费体验

miRNAs 在人乳头瘤病毒(HPV)相关癌症中的作用:HPV 相关头颈癌与宫颈癌之间的桥梁。

The role of miRNAs in human papilloma virus (HPV)-associated cancers: bridging between HPV-related head and neck cancer and cervical cancer.

机构信息

Department of Otorhinolaryngology, Head and Neck Surgery and Audiology, Rigshospitalet, University of Copenhagen, Denmark.

出版信息

Br J Cancer. 2012 Apr 24;106(9):1526-34. doi: 10.1038/bjc.2012.109.

DOI:10.1038/bjc.2012.109
PMID:22472886
原文链接:https://pmc.ncbi.nlm.nih.gov/articles/PMC3341860/
Abstract

BACKGROUND

Although the role of human papilloma virus (HPV) in cervical squamous cell carcinoma (CSCC) is well established, the role in head and neck SCC (HNSCC) is less clear. MicroRNAs (miRNAs) have a role in the cancer development, and HPV status may affect the miRNA expression pattern in HNSCC. To explore the influence of HPV in HNSCC, we made a comparative miRNA profile of HPV-positive (HPV+) and HPV-negative (HPV-) HNSCC against CSCC.

METHODS

Fresh frozen and laser microdissected-paraffin-embedded samples obtained from patients with HPV+/HPV- HNSCC, CSCC and controls were used for microarray analysis. Differentially expressed miRNAs in the HPV+ and HPV- HNSCC samples were compared with the differentially expressed miRNAs in the CSCC samples.

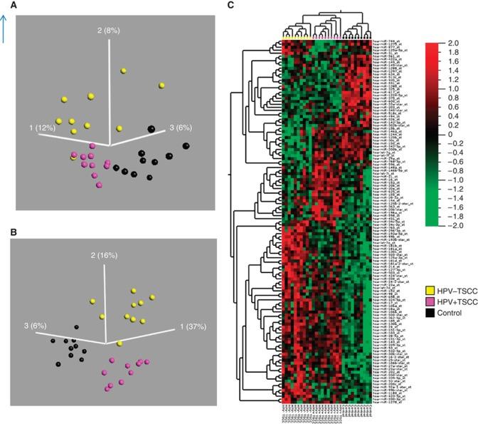
RESULTS

Human papilloma virus positive (+) HNSCC had a distinct miRNA profile compared with HPV- HNSCC. Significantly more similarity was seen between HPV+ HNSCC and CSCC than HPV- and CSCC. A set of HPV core miRNAs were identified. Of these especially the miR-15a/miR-16/miR195/miR-497 family, miR-143/miR-145 and the miR-106-363 cluster appear to be important within the known HPV pathogenesis.

CONCLUSION

This study adds new knowledge to the known pathogenic pathways of HPV and substantiates the oncogenic role of HPV in subsets of HNSCCs.

摘要

背景

尽管人乳头瘤病毒(HPV)在宫颈鳞状细胞癌(CSCC)中的作用已得到充分证实,但在头颈部鳞状细胞癌(HNSCC)中的作用尚不清楚。微小 RNA(miRNA)在癌症发展中起作用,HPV 状态可能影响 HNSCC 中的 miRNA 表达模式。为了探讨 HPV 在 HNSCC 中的作用,我们对 HPV 阳性(HPV+)和 HPV 阴性(HPV-)HNSCC 与 CSCC 进行了比较 miRNA 谱分析。

方法

使用来自 HPV+/HPV-HNSCC、CSCC 和对照患者的新鲜冷冻和激光显微切割-石蜡包埋样本进行微阵列分析。比较 HPV+和 HPV-HNSCC 样本中差异表达的 miRNA 与 CSCC 样本中差异表达的 miRNA。

结果

HPV 阳性(+)HNSCC 与 HPV-HNSCC 相比具有独特的 miRNA 谱。HPV+ HNSCC 与 CSCC 之间的相似性明显高于 HPV-和 CSCC 之间的相似性。鉴定出一组 HPV 核心 miRNA。其中,miR-15a/miR-16/miR195/miR-497 家族、miR-143/miR-145 和 miR-106-363 簇似乎在已知的 HPV 发病机制中非常重要。

结论

本研究为 HPV 已知发病途径增加了新知识,并证实了 HPV 在 HNSCC 亚群中的致癌作用。

https://cdn.ncbi.nlm.nih.gov/pmc/blobs/d7bf/3341860/27541660d466/bjc2012109f4.jpg
https://cdn.ncbi.nlm.nih.gov/pmc/blobs/d7bf/3341860/19f512c41b1e/bjc2012109f1.jpg
https://cdn.ncbi.nlm.nih.gov/pmc/blobs/d7bf/3341860/04acd43d0c7c/bjc2012109f2.jpg
https://cdn.ncbi.nlm.nih.gov/pmc/blobs/d7bf/3341860/8b7d802d7484/bjc2012109f3.jpg
https://cdn.ncbi.nlm.nih.gov/pmc/blobs/d7bf/3341860/27541660d466/bjc2012109f4.jpg
https://cdn.ncbi.nlm.nih.gov/pmc/blobs/d7bf/3341860/19f512c41b1e/bjc2012109f1.jpg
https://cdn.ncbi.nlm.nih.gov/pmc/blobs/d7bf/3341860/04acd43d0c7c/bjc2012109f2.jpg
https://cdn.ncbi.nlm.nih.gov/pmc/blobs/d7bf/3341860/8b7d802d7484/bjc2012109f3.jpg
https://cdn.ncbi.nlm.nih.gov/pmc/blobs/d7bf/3341860/27541660d466/bjc2012109f4.jpg

相似文献

1
The role of miRNAs in human papilloma virus (HPV)-associated cancers: bridging between HPV-related head and neck cancer and cervical cancer.miRNAs 在人乳头瘤病毒(HPV)相关癌症中的作用:HPV 相关头颈癌与宫颈癌之间的桥梁。
Br J Cancer. 2012 Apr 24;106(9):1526-34. doi: 10.1038/bjc.2012.109.
2
MicroRNAs as new biomarkers for human papilloma virus related head and neck cancers.微小RNA作为人乳头瘤病毒相关头颈癌的新型生物标志物
Cancer Biomark. 2015;15(3):213-8. doi: 10.3233/CBM-150464.
3
Genome-wide miRNA profiling reinforces the importance of miR-9 in human papillomavirus associated oral and oropharyngeal head and neck cancer.全基因组 miRNA 谱分析证实了 miR-9 在人乳头瘤病毒相关的口腔和口咽头颈部癌症中的重要性。
Sci Rep. 2019 Feb 19;9(1):2306. doi: 10.1038/s41598-019-38797-z.
4
Expression of microRNAs in squamous cell carcinoma of human head and neck and the esophagus: miR-205 and miR-21 are specific markers for HNSCC and ESCC.miRNAs 在头颈部鳞癌和食管鳞癌中的表达:miR-205 和 miR-21 是 HNSCC 和 ESCC 的特异性标志物。
Oncol Rep. 2010 Jun;23(6):1625-33. doi: 10.3892/or_00000804.
5
DNA methylation regulated microRNAs in HPV-16-induced head and neck squamous cell carcinoma (HNSCC).HPV-16 诱导的头颈部鳞状细胞癌(HNSCC)中 DNA 甲基化调控的 microRNAs。
Mol Cell Biochem. 2018 Nov;448(1-2):321-333. doi: 10.1007/s11010-018-3336-6. Epub 2018 Feb 17.
6
Effect of HPV on tumor expression levels of the most commonly used markers in HNSCC.人乳头瘤病毒(HPV)对头颈部鳞状细胞癌(HNSCC)中最常用标志物肿瘤表达水平的影响。
Tumour Biol. 2016 Jun;37(6):7193-201. doi: 10.1007/s13277-015-4569-6. Epub 2015 Dec 14.
7
Genetic patterns in head and neck cancers that contain or lack transcriptionally active human papillomavirus.包含或缺乏转录活性人乳头瘤病毒的头颈癌中的遗传模式
J Natl Cancer Inst. 2004 Jul 7;96(13):998-1006. doi: 10.1093/jnci/djh183.
8
PYHIN genes as potential biomarkers for prognosis of human papillomavirus-positive or -negative head and neck squamous cell carcinomas.PYHIN 基因作为人乳头瘤病毒阳性或阴性头颈部鳞状细胞癌预后的潜在生物标志物。
Mol Biol Rep. 2019 Jun;46(3):3333-3347. doi: 10.1007/s11033-019-04795-7. Epub 2019 Apr 12.
9
Detection of Human Papilloma Virus and Risk Factors among Patients with Head and Neck Squamous Cell Carcinoma Attending a Tertiary Referral Centre in South India.印度南部一家三级转诊中心头颈鳞状细胞癌患者中人乳头瘤病毒的检测及危险因素分析
Asian Pac J Cancer Prev. 2018 May 26;19(5):1325-1330. doi: 10.22034/APJCP.2018.19.5.1325.
10
A novel saliva-based microRNA biomarker panel to detect head and neck cancers.一种用于检测头颈癌的基于唾液的新型微小RNA生物标志物组合。
Cell Oncol (Dordr). 2014 Oct;37(5):331-8. doi: 10.1007/s13402-014-0188-2. Epub 2014 Aug 26.

引用本文的文献

1
Role of non-coding RNAs in human-papillomavirus-associated cutaneous neoplasms.非编码RNA在人乳头瘤病毒相关皮肤肿瘤中的作用
Arch Virol. 2025 Jun 29;170(8):170. doi: 10.1007/s00705-025-06335-0.
2
Oncogenic viruses rewire the epigenome in human cancer.致癌病毒在人类癌症中重塑表观基因组。
Front Cell Infect Microbiol. 2025 Jun 10;15:1617198. doi: 10.3389/fcimb.2025.1617198. eCollection 2025.
3
Novel Avenues for the Detection of Cancer-Associated Viral Genome Integrations Using Long-Read Sequencing Technologies.利用长读长测序技术检测癌症相关病毒基因组整合的新途径

本文引用的文献

1
Regulation of cellular miRNA expression by human papillomaviruses.人乳头瘤病毒对细胞微小RNA表达的调控
Biochim Biophys Acta. 2011 Nov-Dec;1809(11-12):668-77. doi: 10.1016/j.bbagrm.2011.05.005. Epub 2011 May 17.
2
Different miRNA signatures of oral and pharyngeal squamous cell carcinomas: a prospective translational study.口腔和咽鳞状细胞癌的不同 miRNA 特征:一项前瞻性转化研究。
Br J Cancer. 2011 Mar 1;104(5):830-40. doi: 10.1038/bjc.2011.29. Epub 2011 Feb 15.
3
MicroRNA-21: a novel therapeutic target in human cancer.miRNA-21:人类癌症的新型治疗靶点。
Cancers (Basel). 2025 May 22;17(11):1740. doi: 10.3390/cancers17111740.
4
Therapeutic options for human papillomavirus-positive tonsil and base of tongue cancer.人乳头瘤病毒阳性扁桃体和舌根癌的治疗选择
J Intern Med. 2025 Jun;297(6):608-629. doi: 10.1111/joim.20088. Epub 2025 Apr 17.
5
New evidence for miRNA testing in head and neck squamous cell cancer patients.头颈部鳞状细胞癌患者中miRNA检测的新证据。
Clin Transl Oncol. 2025 Feb 6. doi: 10.1007/s12094-025-03854-9.
6
The interplay of p16INK4a and non-coding RNAs: bridging cellular senescence, aging, and cancer.p16INK4a与非编码RNA的相互作用:连接细胞衰老、衰老和癌症
Biogerontology. 2025 Feb 5;26(2):50. doi: 10.1007/s10522-025-10194-2.
7
miRNAs Dysregulated in Human Papillomavirus-Associated Benign Prostatic Lesions and Prostate Cancer.在人乳头瘤病毒相关的良性前列腺病变和前列腺癌中失调的微小RNA
Cancers (Basel). 2024 Dec 25;17(1):26. doi: 10.3390/cancers17010026.
8
A Review of the Interaction between miRNAs and Ebola Virus.微小RNA与埃博拉病毒相互作用的综述
Int J Mol Cell Med. 2024;13(2):210-219. doi: 10.22088/IJMCM.BUMS.13.2.210.
9
The Role of Biomarkers in HPV-Positive Head and Neck Squamous Cell Carcinoma: Towards Precision Medicine.生物标志物在人乳头瘤病毒阳性头颈部鳞状细胞癌中的作用:迈向精准医学
Diagnostics (Basel). 2024 Jul 7;14(13):1448. doi: 10.3390/diagnostics14131448.
10
Interplay of miR-542, miR-126, miR-143 and miR-26b with PI3K-Akt is a Diagnostic Signal and Putative Regulatory Target in HPV-Positive Cervical Cancer.miR-542、miR-126、miR-143和miR-26b与PI3K-Akt的相互作用是HPV阳性宫颈癌中的诊断信号和潜在调控靶点。
Biochem Genet. 2024 Jun 7. doi: 10.1007/s10528-024-10837-y.
Cancer Biol Ther. 2010 Dec 15;10(12):1224-32. doi: 10.4161/cbt.10.12.14252.
4
MicroRNA expression variability in human cervical tissues.人宫颈组织中 microRNA 表达的可变性。
PLoS One. 2010 Jul 26;5(7):e11780. doi: 10.1371/journal.pone.0011780.
5
Alteration of microRNA profiles in squamous cell carcinoma of the head and neck cell lines by human papillomavirus.人乳头瘤病毒改变头颈部鳞状细胞癌细胞系中的 microRNA 谱。
Head Neck. 2011 Apr;33(4):504-12. doi: 10.1002/hed.21475.
6
The role of human papillomavirus in head and neck cancer.人乳头瘤病毒在头颈部癌症中的作用。
APMIS. 2010 Jun;118(6-7):510-9. doi: 10.1111/j.1600-0463.2010.02624.x.
7
Interaction of viral oncoproteins with cellular target molecules: infection with high-risk vs low-risk human papillomaviruses.病毒癌蛋白与细胞靶分子的相互作用:高危型与低危型人乳头瘤病毒感染。
APMIS. 2010 Jun;118(6-7):471-93. doi: 10.1111/j.1600-0463.2010.02618.x.
8
The tumor suppressors p53, p63, and p73 are regulators of microRNA processing complex.肿瘤抑制因子 p53、p63 和 p73 是 microRNA 加工复合物的调节因子。
PLoS One. 2010 May 12;5(5):e10615. doi: 10.1371/journal.pone.0010615.
9
Integration of microRNA changes in vivo identifies novel molecular features of muscle insulin resistance in type 2 diabetes.体内 microRNA 变化的整合鉴定了 2 型糖尿病肌肉胰岛素抵抗的新分子特征。
Genome Med. 2010 Feb 1;2(2):9. doi: 10.1186/gm130.
10
Validation of a microRNA-based qRT-PCR test for accurate identification of tumor tissue origin.基于 microRNA 的 qRT-PCR 检测用于准确鉴定肿瘤组织来源的验证。
Mod Pathol. 2010 Jun;23(6):814-23. doi: 10.1038/modpathol.2010.57. Epub 2010 Mar 26.