Suppr超能文献

五聚素 3(PTX3)在变应性哮喘气道中的表达:在气道平滑肌迁移和趋化因子产生中的作用。

Pentraxin 3 (PTX3) expression in allergic asthmatic airways: role in airway smooth muscle migration and chemokine production.

机构信息

Department of Immunology, Faculty of Medicine, University of Manitoba, Winnipeg, Manitoba, Canada.

出版信息

PLoS One. 2012;7(4):e34965. doi: 10.1371/journal.pone.0034965. Epub 2012 Apr 18.

Abstract

BACKGROUND

Pentraxin 3 (PTX3) is a soluble pattern recognition receptor with non-redundant functions in inflammation and innate immunity. PTX3 is produced by immune and structural cells. However, very little is known about the expression of PTX3 and its role in allergic asthma.

OBJECTIVES AND METHODS

We sought to determine the PTX3 expression in asthmatic airways and its function in human airway smooth muscle cells (HASMC). In vivo PTX3 expression in bronchial biopsies of mild, moderate and severe asthmatics was analyzed by immunohistochemistry. PTX3 mRNA and protein were measured by real-time RT-PCR and ELISA, respectively. Proliferation and migration were examined using (3)H-thymidine incorporation, cell count and Boyden chamber assays.

RESULTS

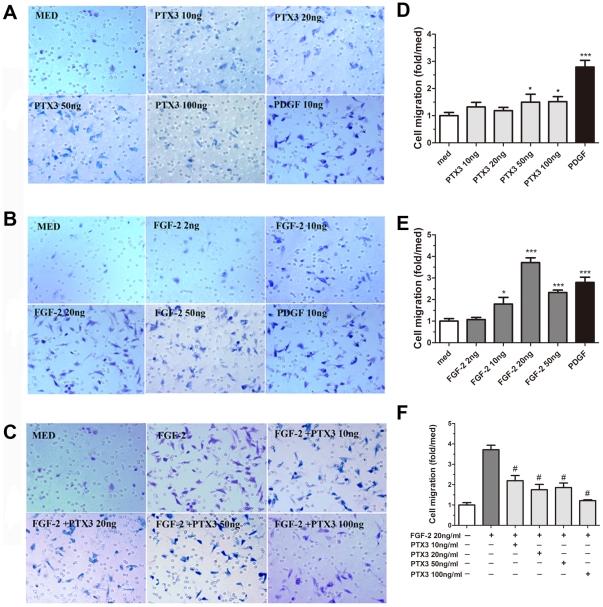
PTX3 immunoreactivity was increased in bronchial tissues of allergic asthmatics compared to healthy controls, and mainly localized in the smooth muscle bundle. PTX3 protein was expressed constitutively by HASMC and was significantly up-regulated by TNF, and IL-1β but not by Th2 (IL-4, IL-9, IL-13), Th1 (IFN-γ), or Th-17 (IL-17) cytokines. In vitro, HASMC released significantly higher levels of PTX3 at the baseline and upon TNF stimulation compared to airway epithelial cells (EC). Moreover, PTX3 induced CCL11/eotaxin-1 release whilst inhibited the fibroblast growth factor-2 (FGF-2)-driven HASMC chemotactic activity.

CONCLUSIONS

Our data provide the first evidence that PTX3 expression is increased in asthmatic airways. HASMC can both produce and respond to PTX3. PTX3 is a potent inhibitor of HASMC migration induced by FGF-2 and can upregulate CCL11/eotaxin-1 release. These results raise the possibility that PTX3 may play a dual role in allergic asthma.

摘要

背景

Pentraxin 3(PTX3)是一种可溶性模式识别受体,在炎症和先天免疫中具有非冗余功能。PTX3 由免疫和结构细胞产生。然而,关于 PTX3 的表达及其在过敏性哮喘中的作用知之甚少。

目的和方法

我们试图确定哮喘气道中 PTX3 的表达及其在人气道平滑肌细胞(HASMC)中的功能。通过免疫组织化学分析轻度、中度和重度哮喘患者支气管活检中的 PTX3 表达。通过实时 RT-PCR 和 ELISA 分别测量 PTX3 mRNA 和蛋白。通过(3)H-胸腺嘧啶掺入、细胞计数和 Boyden 室测定法检查增殖和迁移。

结果

与健康对照组相比,过敏性哮喘患者的支气管组织中 PTX3 免疫反应性增加,主要定位于平滑肌束。PTX3 蛋白由 HASMC 组成性表达,并由 TNF 和 IL-1β显著上调,但不受 Th2(IL-4、IL-9、IL-13)、Th1(IFN-γ)或 Th-17(IL-17)细胞因子的影响。在体外,与气道上皮细胞(EC)相比,HASMC 在基线和 TNF 刺激下释放的 PTX3 水平明显更高。此外,PTX3 诱导 CCL11/eotaxin-1 释放,同时抑制 FGF-2 驱动的 HASMC 趋化活性。

结论

我们的数据首次提供了证据表明 PTX3 表达在哮喘气道中增加。HASMC 既能产生 PTX3,也能对其作出反应。PTX3 是 FGF-2 诱导的 HASMC 迁移的有效抑制剂,可上调 CCL11/eotaxin-1 释放。这些结果表明 PTX3 可能在过敏性哮喘中发挥双重作用。

https://cdn.ncbi.nlm.nih.gov/pmc/blobs/a339/3329534/789249a82ed2/pone.0034965.g001.jpg

文献检索

告别复杂PubMed语法,用中文像聊天一样搜索,搜遍4000万医学文献。AI智能推荐,让科研检索更轻松。

立即免费搜索

文件翻译

保留排版,准确专业,支持PDF/Word/PPT等文件格式,支持 12+语言互译。

免费翻译文档

深度研究

AI帮你快速写综述,25分钟生成高质量综述,智能提取关键信息,辅助科研写作。

立即免费体验