Department of Neuroscience, Physiology and Pharmacology, University College London, London, UK.
Nat Neurosci. 2012 Jun;15(6):853-61. doi: 10.1038/nn.3107.
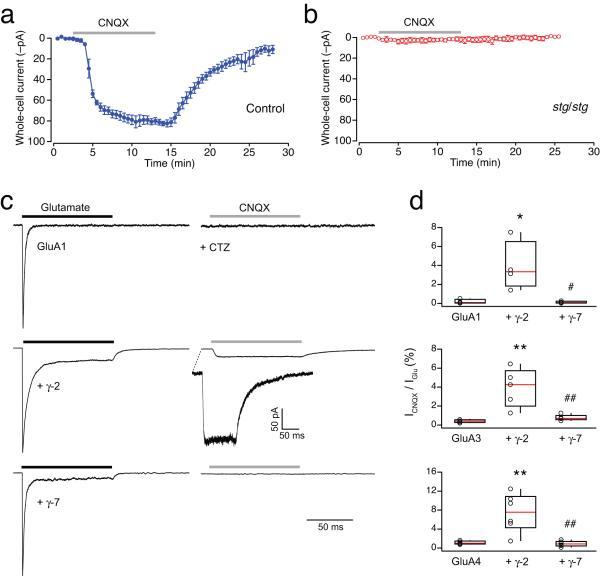
Dynamic regulation of calcium-permeable AMPA receptors (CP-AMPARs) is important for normal synaptic transmission, plasticity and pathological changes. Although the involvement of transmembrane AMPAR regulatory proteins (TARPs) in trafficking of calcium-impermeable AMPARs (CI-AMPARs) has been extensively studied, their role in the surface expression and function of CP-AMPARs remains unclear. We examined AMPAR-mediated currents in cerebellar stellate cells from stargazer mice, which lack the prototypical TARP stargazin (g-2). We found a marked increase in the contribution of CP-AMPARs to synaptic responses, indicating that, unlike CI-AMPARs, these can localize at synapses in the absence of g-2. In contrast with CP-AMPARs in extrasynaptic regions, synaptic CP-AMPARs displayed an unexpectedly low channel conductance and strong block by intracellular spermine, suggesting that they were ‘TARPless’. As a proof of principle that TARP association is not an absolute requirement for AMPAR clustering at synapses, miniature excitatory postsynaptic currents mediated by TARPless AMPARs were readily detected in stargazer granule cells following knockdown of their only other TARP, g-7.
钙通透性 AMPA 受体(CP-AMPAR)的动态调节对于正常的突触传递、可塑性和病理性变化非常重要。尽管跨膜 AMPA 受体调节蛋白(TARPs)在钙不可渗透的 AMPAR(CI-AMPAR)的运输中起重要作用,但它们在 CP-AMPAR 的表面表达和功能中的作用仍不清楚。我们研究了缺乏典型 TARP 星状蛋白(g-2)的星爆鼠小脑星状细胞中的 AMPAR 介导的电流。我们发现 CP-AMPAR 对突触反应的贡献明显增加,这表明与 CI-AMPAR 不同,在没有 g-2 的情况下,这些 CP-AMPAR 可以定位在突触上。与 extrasynaptic 区域中的 CP-AMPAR 不同,突触 CP-AMPAR 表现出出乎意料的低通道电导和细胞内 spermine 的强烈阻断,表明它们是“无 TARP”的。作为 TARP 关联不是突触处 AMPAR 聚集的绝对要求的原理证明,在敲低其唯一的另一种 TARP g-7 后,星爆鼠颗粒细胞中很容易检测到无 TARP 的 AMPAR 介导的微小兴奋性突触后电流。