Laboratory of Cell and Tissue Biology, Institute for Advanced Medical Research, School of Medicine, Keio University, Shinjuku-ku, Tokyo 160-8582, Japan.
J Cell Biol. 2012 May 14;197(4):553-68. doi: 10.1083/jcb.201111116.
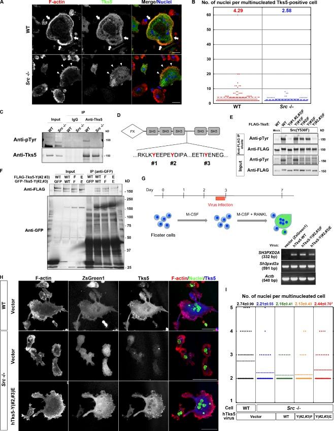
Osteoclasts fuse to form multinucleated cells during osteoclastogenesis. This process is mediated by dynamic rearrangement of the plasma membrane and cytoskeleton, and it requires numerous factors, many of which have been identified. The underlying mechanism remains obscure, however. In this paper, we show that Tks5, a master regulator of invadopodia in cancer cells, is crucial for osteoclast fusion downstream of phosphoinositide 3-kinase and Src. Expression of Tks5 was induced during osteoclastogenesis, and prevention of this induction impaired both the formation of circumferential podosomes and osteoclast fusion without affecting cell differentiation. Tyrosine phosphorylation of Tks5 was attenuated in Src-/- osteoclasts, likely accounting for defects in podosome organization and multinucleation in these cells. Circumferential invadopodia formation in B16F0 melanoma cells was also accompanied by Tks5 phosphorylation. Co-culture of B16F0 cells with osteoclasts in an inflammatory milieu promoted the formation of melanoma-osteoclast hybrid cells. Our results thus reveal an unexpected link between circumferential podosome/invadopodium formation and cell-cell fusion in and beyond osteoclasts.
破骨细胞在破骨细胞发生过程中融合形成多核细胞。这个过程由质膜和细胞骨架的动态重排介导,需要许多已被鉴定的因素。然而,其潜在机制尚不清楚。在本文中,我们表明 Tks5 是癌细胞侵袭伪足的主要调节因子,对于磷酸肌醇 3-激酶和Src 下游的破骨细胞融合至关重要。在破骨细胞发生过程中诱导表达 Tks5,并且阻止这种诱导会损害环周足状伪足的形成和破骨细胞融合,而不影响细胞分化。Src-/-破骨细胞中 Tks5 的酪氨酸磷酸化减弱,可能导致这些细胞中足状伪足的组织缺陷和多核化。B16F0 黑色素瘤细胞中环周侵袭伪足的形成也伴随着 Tks5 的磷酸化。在炎症环境中将 B16F0 细胞与破骨细胞共培养促进了黑色素瘤-破骨细胞杂交细胞的形成。因此,我们的结果揭示了破骨细胞内外环状足状伪足/侵袭伪足形成与细胞-细胞融合之间的意外联系。