Suppr超能文献

原代人巨噬细胞与人成纤维细胞之间的旁分泌相互作用增强了体内的人源性小鼠乳腺。

Paracrine interactions between primary human macrophages and human fibroblasts enhance murine mammary gland humanization in vivo.

机构信息

Mammary Biology and Tumorigenesis Laboratory, Center for Cancer Research, National Cancer Institute, Bethesda, MD 20892, USA.

出版信息

Breast Cancer Res. 2012 Jun 25;14(3):R97. doi: 10.1186/bcr3215.

Abstract

INTRODUCTION

Macrophages comprise an essential component of the mammary microenvironment necessary for normal gland development. However, there is no viable in vivo model to study their role in normal human breast function. We hypothesized that adding primary human macrophages to the murine mammary gland would enhance and provide a novel approach to examine immune-stromal cell interactions during the humanization process.

METHODS

Primary human macrophages, in the presence or absence of ectopic estrogen stimulation, were used to humanize mouse mammary glands. Mechanisms of enhanced humanization were identified by cytokine/chemokine ELISAs, zymography, western analysis, invasion and proliferation assays; results were confirmed with immunohistological analysis.

RESULTS

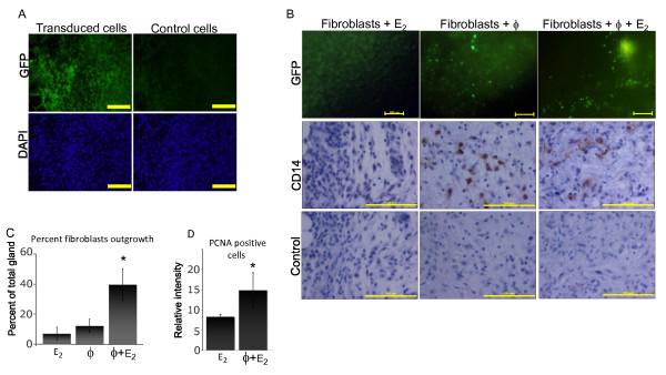
The combined treatment of macrophages and estrogen stimulation significantly enhanced the percentage of the total gland humanized and the engraftment/outgrowth success rate. Timecourse analysis revealed the disappearance of the human macrophages by two weeks post-injection, suggesting that the improved overall growth and invasiveness of the fibroblasts provided a larger stromal bed for epithelial cell proliferation and structure formation. Confirming their promotion of fibroblasts humanization, estrogen-stimulated macrophages significantly enhanced fibroblast proliferation and invasion in vitro, as well as significantly increased proliferating cell nuclear antigen (PCNA) positive cells in humanized glands. Cytokine/chemokine ELISAs, zymography and western analyses identified TNFα and MMP9 as potential mechanisms by which estrogen-stimulated macrophages enhanced humanization. Specific inhibitors to TNFα and MMP9 validated the effects of these molecules on fibroblast behavior in vitro, as well as by immunohistochemical analysis of humanized glands for human-specific MMP9 expression. Lastly, glands humanized with macrophages had enhanced engraftment and tumor growth compared to glands humanized with fibroblasts alone.

CONCLUSIONS

Herein, we demonstrate intricate immune and stromal cell paracrine interactions in a humanized in vivo model system. We confirmed our in vivo results with in vitro analyses, highlighting the value of this model to interchangeably substantiate in vitro and in vivo results. It is critical to understand the signaling networks that drive paracrine cell interactions, for tumor cells exploit these signaling mechanisms to support their growth and invasive properties. This report presents a dynamic in vivo model to study primary human immune/fibroblast/epithelial interactions and to advance our knowledge of the stromal-derived signals that promote tumorigenesis.

摘要

简介

巨噬细胞是乳腺微环境的重要组成部分,对于正常的乳腺发育是必需的。然而,目前还没有可行的体内模型来研究它们在正常人类乳腺功能中的作用。我们假设在乳腺中添加原代人源巨噬细胞可以增强并提供一种新的方法来研究在人类化过程中免疫-基质细胞的相互作用。

方法

使用原代人源巨噬细胞,在有无异位雌激素刺激的情况下,对小鼠乳腺进行人源化。通过细胞因子/趋化因子 ELISA、酶谱分析、Western 分析、侵袭和增殖实验来鉴定增强人源化的机制;通过免疫组织化学分析来验证结果。

结果

巨噬细胞和雌激素刺激的联合处理显著提高了总腺人源化的百分比和植入/生长成功率。时间过程分析显示,注射后两周内人源巨噬细胞消失,这表明成纤维细胞的整体生长和侵袭性增强为上皮细胞的增殖和结构形成提供了更大的基质床。雌激素刺激的巨噬细胞显著增强了体外成纤维细胞的增殖和侵袭,以及人源化腺中增殖细胞核抗原(PCNA)阳性细胞的增殖,证实了它们对成纤维细胞人源化的促进作用。细胞因子/趋化因子 ELISA、酶谱分析和 Western 分析鉴定 TNFα 和 MMP9 作为雌激素刺激的巨噬细胞增强人源化的潜在机制。TNFα 和 MMP9 的特异性抑制剂验证了这些分子在体外对成纤维细胞行为的影响,以及通过人源化腺的免疫组织化学分析对人特异性 MMP9 表达的影响。最后,与单独用人源化的成纤维细胞相比,用人源化的巨噬细胞的腺具有增强的植入和肿瘤生长。

结论

在此,我们在人源化的体内模型系统中证明了复杂的免疫和基质细胞旁分泌相互作用。我们通过体外分析验证了我们的体内结果,突出了该模型的价值,可相互验证体外和体内结果。了解驱动旁分泌细胞相互作用的信号网络至关重要,因为肿瘤细胞利用这些信号机制来支持它们的生长和侵袭特性。本报告提出了一种动态的体内模型,用于研究原代人源免疫/成纤维细胞/上皮细胞的相互作用,并提高我们对促进肿瘤发生的基质衍生信号的认识。

https://cdn.ncbi.nlm.nih.gov/pmc/blobs/80cd/3446360/8391eb1e84fa/bcr3215-1.jpg

文献检索

告别复杂PubMed语法,用中文像聊天一样搜索,搜遍4000万医学文献。AI智能推荐,让科研检索更轻松。

立即免费搜索

文件翻译

保留排版,准确专业,支持PDF/Word/PPT等文件格式,支持 12+语言互译。

免费翻译文档

深度研究

AI帮你快速写综述,25分钟生成高质量综述,智能提取关键信息,辅助科研写作。

立即免费体验