Suppr超能文献

周期素 D1 通过抑制碳水化合物反应元件结合蛋白和肝细胞核因子 4α 抑制肝内脂质生成。

Cyclin D1 inhibits hepatic lipogenesis via repression of carbohydrate response element binding protein and hepatocyte nuclear factor 4α.

机构信息

Division of Gastroenterology, Hennepin County Medical Center, Minneapolis, MN, USA.

出版信息

Cell Cycle. 2012 Jul 15;11(14):2681-90. doi: 10.4161/cc.21019.

Abstract

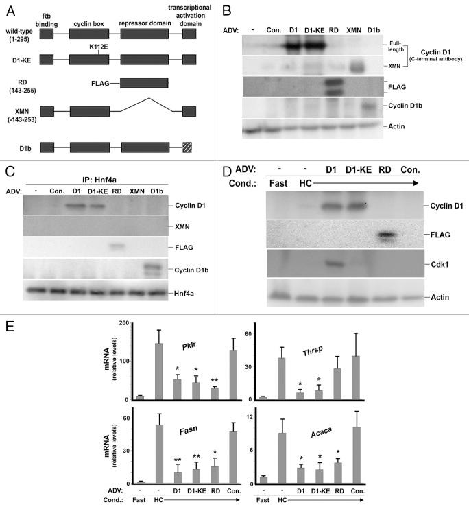
Following acute hepatic injury, the metabolic capacity of the liver is altered during the process of compensatory hepatocyte proliferation by undefined mechanisms. In this study, we examined the regulation of de novo lipogenesis by cyclin D1, a key mediator of hepatocyte cell cycle progression. In primary hepatocytes, cyclin D1 significantly impaired lipogenesis in response to glucose stimulation. Cyclin D1 inhibited the glucose-mediated induction of key lipogenic genes, and similar effects were seen using a mutant (D1-KE) that does not activate cdk4 or induce cell cycle progression. Cyclin D1 (but not D1-KE) inhibited the activity of the carbohydrate response element-binding protein (ChREBP) by regulating the glucose-sensing motif of this transcription factor. Because changes in ChREBP activity could not fully explain the effect of cyclin D1, we examined hepatocyte nuclear factor 4α (HNF4α), which regulates numerous differentiated functions in the liver including lipid metabolism. We found that both cyclins D1 and D1-KE bound to HNF4α and significantly inhibited its recruitment to the promoter region of lipogenic genes in hepatocytes. Conversely, knockdown of cyclin D1 in the AML12 hepatocyte cell line promoted HNF4α activity and lipogenesis. In mouse liver, HNF4α bound to a central domain of cyclin D1 involved in transcriptional repression. Cyclin D1 inhibited lipogenic gene expression in the liver following carbohydrate feeding. Similar findings were observed in the setting of physiologic cyclin D1 expression in the regenerating liver. In conclusion, these studies demonstrate that cyclin D1 represses ChREBP and HNF4α function in hepatocytes via Cdk4-dependent and -independent mechanisms. These findings provide a direct link between the cell cycle machinery and the transcriptional control of metabolic function of the liver.

摘要

在急性肝损伤后,肝脏的代谢能力在代偿性肝细胞增殖过程中会发生改变,但其具体机制尚不清楚。在本研究中,我们研究了细胞周期蛋白 D1(D1)对新生脂肪生成的调控作用,D1 是肝细胞细胞周期进程的关键介质。在原代肝细胞中,cyclin D1 显著抑制葡萄糖刺激引起的脂肪生成。cyclin D1 抑制葡萄糖介导的关键脂肪生成基因的诱导,使用不激活 cdk4 或诱导细胞周期进程的突变体(D1-KE)也观察到类似的效果。cyclin D1(而非 D1-KE)通过调节该转录因子的葡萄糖感应基序来抑制碳水化合物反应元件结合蛋白(ChREBP)的活性。由于 ChREBP 活性的变化不能完全解释 cyclin D1 的作用,我们研究了肝细胞核因子 4α(HNF4α),它调节肝脏中的许多分化功能,包括脂质代谢。我们发现 cyclin D1 和 D1-KE 均可与 HNF4α 结合,并显著抑制其募集到肝细胞中脂肪生成基因的启动子区域。相反,在 AML12 肝细胞系中敲低 cyclin D1 可促进 HNF4α 活性和脂肪生成。在小鼠肝脏中,HNF4α 与 cyclin D1 参与转录抑制的中央结构域结合。cyclin D1 抑制碳水化合物喂养后肝脏中脂肪生成基因的表达。在再生肝脏中 cyclin D1 表达的生理状态下也观察到了类似的发现。总之,这些研究表明 cyclin D1 通过 Cdk4 依赖性和非依赖性机制抑制肝细胞中 ChREBP 和 HNF4α 的功能。这些发现为细胞周期机制与肝脏代谢功能的转录控制之间提供了直接联系。

https://cdn.ncbi.nlm.nih.gov/pmc/blobs/ca67/3409010/10979edd537b/cc-11-2681-g1.jpg

文献AI研究员

20分钟写一篇综述,助力文献阅读效率提升50倍。

立即体验

用中文搜PubMed

大模型驱动的PubMed中文搜索引擎

马上搜索

文档翻译

学术文献翻译模型,支持多种主流文档格式。

立即体验