Suppr超能文献

miR-21 的拮抗作用通过靶向 PTEN 使 AKT/ERK1/2 失活,从而逆转上皮-间充质转化和癌症干细胞表型。

Antagonism of miR-21 reverses epithelial-mesenchymal transition and cancer stem cell phenotype through AKT/ERK1/2 inactivation by targeting PTEN.

机构信息

Department of Endocrine Surgery, The First Affiliated Hospital of Chongqing Medical University, Chongqing, China.

出版信息

PLoS One. 2012;7(6):e39520. doi: 10.1371/journal.pone.0039520. Epub 2012 Jun 25.

Abstract

BACKGROUND

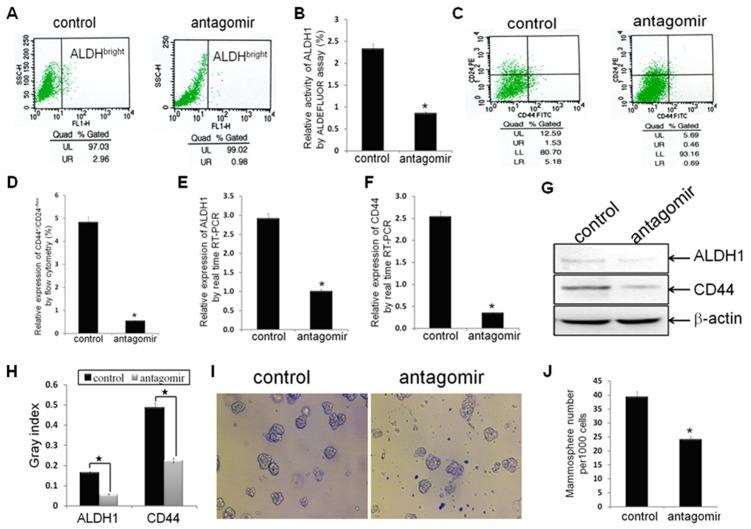
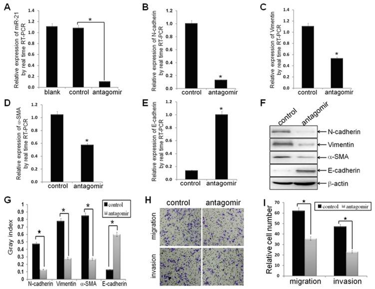
Accumulating evidence suggested that epithelial-mesenchymal transition (EMT) and cancer stem cell (CSC) characteristics, both of which contribute to tumor invasion and metastasis, are interrelated with miR-21. MiR-21 is one of the important microRNAs associated with tumor progression and metastasis, but the molecular mechanisms underlying EMT and CSC phenotype during miR-21 contributes to migration and invasion of breast cancer cells remain to be elucidated.

METHODOLOGY/PRINCIPAL FINDINGS: In this study, MDA-MB-231/anti-miR-21 cells were established by transfected hsa-miR-21 antagomir into breast cancer MDA-MB-231 cells. EMT was evaluated by the changes of mesenchymal cell markers (N-cadherin, Vimentin, and alpha-SMA), epithelial cell marker (E-cadherin), as well as capacities of cell migration and invasion; CSC phenotype was measured using the changes of CSC surface markers (ALDH1 and CD44), and the capacity of sphereforming (mammospheres). We found that antagonism of miR-21 reversed EMT and CSC phenotype, accompanied with PTEN up-regulation and AKT/ERK1/2 inactivation. Interestingly, down-regulation of PTEN by siPTEN suppressed the effects of miR-21 antagomir on EMT and CSC phenotype, confirming that PTEN is a target of miR-21 in reversing EMT and CSC phenotype. The inhibitors of PI3K-AKT and ERK1/2 pathways, LY294002 and U0126, both significantly suppressed EMT and CSC phenotype, indicating that AKT and ERK1/2 pathways are required for miR-21 mediating EMT and CSC phenotype.

CONCLUSIONS/SIGNIFICANCE: In conclusion, our results demonstrated that antagonism of miR-21 reverses EMT and CSC phenotype through targeting PTEN, via inactivation of AKT and ERK1/2 pathways, and showed a novel mechanism of which might relieve the malignant biological behaviors of breast cancer.

摘要

背景

越来越多的证据表明,上皮间质转化(EMT)和癌症干细胞(CSC)特征都与 miR-21 有关,这两者都有助于肿瘤的侵袭和转移。miR-21 是与肿瘤进展和转移相关的重要 microRNA 之一,但 miR-21 促进乳腺癌细胞迁移和侵袭的 EMT 和 CSC 表型的分子机制仍有待阐明。

方法/主要发现:在这项研究中,通过将 hsa-miR-21 反义核苷酸转染入乳腺癌 MDA-MB-231 细胞中,建立了 MDA-MB-231/anti-miR-21 细胞。通过间质细胞标志物(N-钙粘蛋白、波形蛋白和α-SMA)、上皮细胞标志物(E-钙粘蛋白)的变化以及细胞迁移和侵袭能力来评估 EMT;通过 CSC 表面标志物(ALDH1 和 CD44)的变化以及球体形成(类器官)能力来测量 CSC 表型。我们发现,miR-21 的拮抗作用逆转了 EMT 和 CSC 表型,同时伴有 PTEN 上调和 AKT/ERK1/2 失活。有趣的是,siPTEN 下调 PTEN 抑制了 miR-21 反义核苷酸对 EMT 和 CSC 表型的影响,证实了 PTEN 是 miR-21 逆转 EMT 和 CSC 表型的靶点。PI3K-AKT 和 ERK1/2 通路的抑制剂 LY294002 和 U0126 均显著抑制 EMT 和 CSC 表型,表明 AKT 和 ERK1/2 通路是 miR-21 介导 EMT 和 CSC 表型所必需的。

结论

总之,我们的结果表明,通过靶向 PTEN,通过 AKT 和 ERK1/2 通路的失活,拮抗 miR-21 逆转 EMT 和 CSC 表型,并显示了一种可能减轻乳腺癌恶性生物学行为的新机制。

https://cdn.ncbi.nlm.nih.gov/pmc/blobs/0931/3382593/5ce6d7ad14c1/pone.0039520.g001.jpg

文献检索

告别复杂PubMed语法,用中文像聊天一样搜索,搜遍4000万医学文献。AI智能推荐,让科研检索更轻松。

立即免费搜索

文件翻译

保留排版,准确专业,支持PDF/Word/PPT等文件格式,支持 12+语言互译。

免费翻译文档

深度研究

AI帮你快速写综述,25分钟生成高质量综述,智能提取关键信息,辅助科研写作。

立即免费体验