• 文献检索
  • 文档翻译
  • 深度研究
  • 学术资讯
  • Suppr Zotero 插件Zotero 插件
  • 邀请有礼
  • 套餐&价格
  • 历史记录
应用&插件
Suppr Zotero 插件Zotero 插件浏览器插件Mac 客户端Windows 客户端微信小程序
定价
高级版会员购买积分包购买API积分包
服务
文献检索文档翻译深度研究API 文档MCP 服务
关于我们
关于 Suppr公司介绍联系我们用户协议隐私条款
关注我们

Suppr 超能文献

核心技术专利:CN118964589B侵权必究
粤ICP备2023148730 号-1Suppr @ 2026

文献检索

告别复杂PubMed语法,用中文像聊天一样搜索,搜遍4000万医学文献。AI智能推荐,让科研检索更轻松。

立即免费搜索

文件翻译

保留排版,准确专业,支持PDF/Word/PPT等文件格式,支持 12+语言互译。

免费翻译文档

深度研究

AI帮你快速写综述,25分钟生成高质量综述,智能提取关键信息,辅助科研写作。

立即免费体验

心肌梗死加速动脉粥样硬化。

Myocardial infarction accelerates atherosclerosis.

机构信息

Center for Systems Biology, Massachusetts General Hospital and Harvard Medical School, Boston, Massachusetts 02114, USA.

出版信息

Nature. 2012 Jul 19;487(7407):325-9. doi: 10.1038/nature11260.

DOI:10.1038/nature11260
PMID:22763456
原文链接:https://pmc.ncbi.nlm.nih.gov/articles/PMC3401326/
Abstract

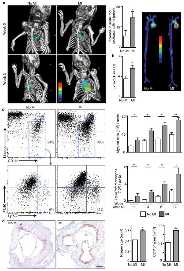
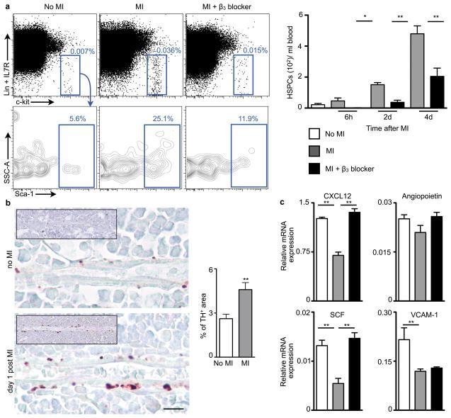
During progression of atherosclerosis, myeloid cells destabilize lipid-rich plaques in the arterial wall and cause their rupture, thus triggering myocardial infarction and stroke. Survivors of acute coronary syndromes have a high risk of recurrent events for unknown reasons. Here we show that the systemic response to ischaemic injury aggravates chronic atherosclerosis. After myocardial infarction or stroke, Apoe-/- mice developed larger atherosclerotic lesions with a more advanced morphology. This disease acceleration persisted over many weeks and was associated with markedly increased monocyte recruitment. Seeking the source of surplus monocytes in plaques, we found that myocardial infarction liberated haematopoietic stem and progenitor cells from bone marrow niches via sympathetic nervous system signalling. The progenitors then seeded the spleen, yielding a sustained boost in monocyte production. These observations provide new mechanistic insight into atherogenesis and provide a novel therapeutic opportunity to mitigate disease progression.

摘要

在动脉粥样硬化进展过程中,髓样细胞会使动脉壁中富含脂质的斑块不稳定并导致其破裂,从而引发心肌梗死和中风。急性冠脉综合征幸存者由于未知原因存在反复发作的高风险。在这里,我们表明,缺血性损伤的全身反应会加重慢性动脉粥样硬化。在心肌梗死或中风后,Apoe-/- 小鼠发展出更大的动脉粥样硬化病变,形态更为先进。这种疾病的加速持续了数周,并与单核细胞募集的明显增加有关。为了寻找斑块中多余单核细胞的来源,我们发现心肌梗死通过交感神经系统信号将造血干细胞和祖细胞从骨髓龛中释放出来。然后,这些祖细胞在脾脏中播种,导致单核细胞产生持续增加。这些观察结果为动脉粥样硬化的发病机制提供了新的机制见解,并为减轻疾病进展提供了新的治疗机会。

https://cdn.ncbi.nlm.nih.gov/pmc/blobs/9bc1/3401326/2cd5705269e7/nihms380684f5.jpg
https://cdn.ncbi.nlm.nih.gov/pmc/blobs/9bc1/3401326/e8f7c6e0d27b/nihms380684f1.jpg
https://cdn.ncbi.nlm.nih.gov/pmc/blobs/9bc1/3401326/1804db0e240d/nihms380684f2.jpg
https://cdn.ncbi.nlm.nih.gov/pmc/blobs/9bc1/3401326/8f3b91c0170a/nihms380684f3.jpg
https://cdn.ncbi.nlm.nih.gov/pmc/blobs/9bc1/3401326/7e381cb7cf93/nihms380684f4.jpg
https://cdn.ncbi.nlm.nih.gov/pmc/blobs/9bc1/3401326/2cd5705269e7/nihms380684f5.jpg
https://cdn.ncbi.nlm.nih.gov/pmc/blobs/9bc1/3401326/e8f7c6e0d27b/nihms380684f1.jpg
https://cdn.ncbi.nlm.nih.gov/pmc/blobs/9bc1/3401326/1804db0e240d/nihms380684f2.jpg
https://cdn.ncbi.nlm.nih.gov/pmc/blobs/9bc1/3401326/8f3b91c0170a/nihms380684f3.jpg
https://cdn.ncbi.nlm.nih.gov/pmc/blobs/9bc1/3401326/7e381cb7cf93/nihms380684f4.jpg
https://cdn.ncbi.nlm.nih.gov/pmc/blobs/9bc1/3401326/2cd5705269e7/nihms380684f5.jpg

相似文献

1
Myocardial infarction accelerates atherosclerosis.心肌梗死加速动脉粥样硬化。
Nature. 2012 Jul 19;487(7407):325-9. doi: 10.1038/nature11260.
2
E-Selectin Inhibition Mitigates Splenic HSC Activation and Myelopoiesis in Hypercholesterolemic Mice With Myocardial Infarction.E-选择素抑制减轻心肌梗死高胆固醇血症小鼠的脾造血干细胞激活和髓系造血
Arterioscler Thromb Vasc Biol. 2016 Sep;36(9):1802-8. doi: 10.1161/ATVBAHA.116.307519. Epub 2016 Jul 28.
3
StemBell therapy stabilizes atherosclerotic plaques after myocardial infarction.StemBell 疗法可稳定心肌梗死后的动脉粥样硬化斑块。
Cytotherapy. 2018 Sep;20(9):1143-1154. doi: 10.1016/j.jcyt.2018.05.006. Epub 2018 Aug 12.
4
Characterization of a resident population of adventitial macrophage progenitor cells in postnatal vasculature.描述出生后血管壁中膜源性巨噬细胞祖细胞的特征。
Circ Res. 2014 Jul 18;115(3):364-75. doi: 10.1161/CIRCRESAHA.115.303299. Epub 2014 Jun 6.
5
Smooth muscle cells healing atherosclerotic plaque disruptions are of local, not blood, origin in apolipoprotein E knockout mice.在载脂蛋白E基因敲除小鼠中,愈合动脉粥样硬化斑块破裂的平滑肌细胞起源于局部,而非血液。
Circulation. 2007 Oct 30;116(18):2053-61. doi: 10.1161/CIRCULATIONAHA.107.722355. Epub 2007 Oct 15.
6
Suppressed monocyte recruitment drives macrophage removal from atherosclerotic plaques of Apoe-/- mice during disease regression.在动脉粥样硬化斑块消退期间,受抑制的单核细胞募集导致 Apoe-/- 小鼠的巨噬细胞从斑块中被清除。
J Clin Invest. 2011 May;121(5):2025-36. doi: 10.1172/JCI43802. Epub 2011 Apr 18.
7
EphA2 Expression Regulates Inflammation and Fibroproliferative Remodeling in Atherosclerosis.EphA2表达调控动脉粥样硬化中的炎症和纤维增生性重塑。
Circulation. 2017 Aug 8;136(6):566-582. doi: 10.1161/CIRCULATIONAHA.116.026644. Epub 2017 May 9.
8
Endothelin-1 overexpression exacerbates atherosclerosis and induces aortic aneurysms in apolipoprotein E knockout mice.内皮素-1 过表达加剧载脂蛋白 E 基因敲除小鼠的动脉粥样硬化并诱导其发生主动脉瘤。
Arterioscler Thromb Vasc Biol. 2013 Oct;33(10):2306-15. doi: 10.1161/ATVBAHA.113.302028. Epub 2013 Jul 25.
9
Cholesterol efflux: a novel regulator of myelopoiesis and atherogenesis.胆固醇外排:一种新的造血调控因子和动脉粥样硬化形成的调节因子。
Arterioscler Thromb Vasc Biol. 2012 Nov;32(11):2547-52. doi: 10.1161/ATVBAHA.112.300134.
10
Pressure overload leads to coronary plaque formation, progression, and myocardial events in ApoE-/- mice.压力超负荷导致载脂蛋白 E 缺陷/- 小鼠的冠状动脉斑块形成、进展和心肌事件。
JCI Insight. 2019 May 2;4(9). doi: 10.1172/jci.insight.128220.

引用本文的文献

1
Spleen granulopoiesis in psoriasis immune microenvironment aggravates psoriasis via IL-6/P-STAT3 signaling.银屑病免疫微环境中的脾脏粒细胞生成通过IL-6/P-STAT3信号通路加重银屑病。
Biol Direct. 2025 Sep 2;20(1):96. doi: 10.1186/s13062-025-00675-2.
2
Gut microbiota regulate atherosclerosis via the gut-vascular axis: a scoping review of mechanisms and therapeutic interventions.肠道微生物群通过肠-血管轴调节动脉粥样硬化:机制与治疗干预的范围综述
Front Microbiol. 2025 Aug 8;16:1606309. doi: 10.3389/fmicb.2025.1606309. eCollection 2025.
3
Impact of remnant cholesterol on short-term mortality in acute decompensated heart failure: cohort study evidence from Jiangxi, China.

本文引用的文献

1
Endothelial and perivascular cells maintain haematopoietic stem cells.内皮细胞和血管周细胞维持造血干细胞。
Nature. 2012 Jan 25;481(7382):457-62. doi: 10.1038/nature10783.
2
Rapid monocyte kinetics in acute myocardial infarction are sustained by extramedullary monocytopoiesis.急性心肌梗死中单核细胞的快速动力学是由骨髓外单核细胞生成维持的。
J Exp Med. 2012 Jan 16;209(1):123-37. doi: 10.1084/jem.20111009. Epub 2012 Jan 2.
3
Identification of a monocyte-predisposed hierarchy of hematopoietic progenitor cells in the adventitia of postnatal murine aorta.
残余胆固醇对急性失代偿性心力衰竭短期死亡率的影响:来自中国江西的队列研究证据
Front Endocrinol (Lausanne). 2025 Aug 4;16:1624112. doi: 10.3389/fendo.2025.1624112. eCollection 2025.
4
Exercise Intervention in Autonomic Function, Immunity, and Cardiovascular Health: A Precision Medicine Approach.自主神经功能、免疫与心血管健康的运动干预:精准医学方法
J Cardiovasc Dev Dis. 2025 Jun 26;12(7):247. doi: 10.3390/jcdd12070247.
5
Comparative Severity of Coronary Artery Disease in Patients With Peri-Implantitis Versus Periodontitis: A Prospective Observational Study.种植体周围炎与牙周炎患者冠状动脉疾病的严重程度比较:一项前瞻性观察研究。
Cureus. 2025 Jun 11;17(6):e85794. doi: 10.7759/cureus.85794. eCollection 2025 Jun.
6
Acute Immune Cell Dynamics During Myocardial Infarction and Their Association with Mortality.心肌梗死期间的急性免疫细胞动态及其与死亡率的关联
Int J Mol Sci. 2025 Jul 7;26(13):6543. doi: 10.3390/ijms26136543.
7
Ventricular Arrhythmias and Myocardial Infarction: Electrophysiological and Neuroimmune Mechanisms.室性心律失常与心肌梗死:电生理和神经免疫机制
Biomedicines. 2025 May 23;13(6):1290. doi: 10.3390/biomedicines13061290.
8
Immunometabolism in heart failure.心力衰竭中的免疫代谢
Nat Rev Cardiol. 2025 Jun 22. doi: 10.1038/s41569-025-01165-8.
9
Targeting Extramedullary Hematopoiesis and Cardiac Immune Homing to Encourage Cardiac Healing After Myocardial Infarction.靶向髓外造血和心脏免疫归巢以促进心肌梗死后的心脏愈合。
Circulation. 2025 Jun 17;151(24):1748-1751. doi: 10.1161/CIRCULATIONAHA.125.074786. Epub 2025 Jun 16.
10
Innate immune memory in macrophage differentiation and cardiovascular diseases.巨噬细胞分化与心血管疾病中的固有免疫记忆
Inflamm Regen. 2025 Jun 3;45(1):17. doi: 10.1186/s41232-025-00382-5.
鉴定出生后小鼠主动脉外膜中单核细胞倾向性造血祖细胞的层次结构。
Circulation. 2012 Jan 31;125(4):592-603. doi: 10.1161/CIRCULATIONAHA.111.059360. Epub 2011 Dec 27.
4
Extramedullary hematopoiesis generates Ly-6C(high) monocytes that infiltrate atherosclerotic lesions.髓外造血产生 Ly-6C(high)单核细胞,这些细胞浸润动脉粥样硬化病变。
Circulation. 2012 Jan 17;125(2):364-74. doi: 10.1161/CIRCULATIONAHA.111.061986. Epub 2011 Dec 5.
5
The haematopoietic stem cell niche at a glance.造血干细胞龛概览。
J Cell Sci. 2011 Nov 1;124(Pt 21):3529-35. doi: 10.1242/jcs.074112.
6
Atherosclerosis: current pathogenesis and therapeutic options.动脉粥样硬化:当前的发病机制和治疗选择。
Nat Med. 2011 Nov 7;17(11):1410-22. doi: 10.1038/nm.2538.
7
Progress and challenges in translating the biology of atherosclerosis.动脉粥样硬化生物学翻译的进展与挑战。
Nature. 2011 May 19;473(7347):317-25. doi: 10.1038/nature10146.
8
Mesenchymal and haematopoietic stem cells form a unique bone marrow niche.间充质和造血干细胞构成了独特的骨髓龛。
Nature. 2010 Aug 12;466(7308):829-34. doi: 10.1038/nature09262.
9
Monocytes: protagonists of infarct inflammation and repair after myocardial infarction.单核细胞:心肌梗死后梗死炎症和修复的主角。
Circulation. 2010 Jun 8;121(22):2437-45. doi: 10.1161/CIRCULATIONAHA.109.916346.
10
Effect of Angiotensin-converting enzyme inhibition on one-year mortality and frequency of repeat acute myocardial infarction in patients with acute myocardial infarction.血管紧张素转换酶抑制剂对急性心肌梗死后一年死亡率和重复急性心肌梗死发生率的影响。
Am J Cardiol. 2010 May 1;105(9):1229-34. doi: 10.1016/j.amjcard.2009.12.032. Epub 2010 Mar 11.