Suppr超能文献

死亡蛋白 5 和 p53 上调的凋亡调节因子介导内质网应激-线粒体对话,触发脂肪毒性的啮齿动物和人β细胞凋亡。

Death protein 5 and p53-upregulated modulator of apoptosis mediate the endoplasmic reticulum stress-mitochondrial dialog triggering lipotoxic rodent and human β-cell apoptosis.

机构信息

Laboratory of Experimental Medicine, Université Libre de Bruxelles, Brussels, Belgium.

出版信息

Diabetes. 2012 Nov;61(11):2763-75. doi: 10.2337/db12-0123. Epub 2012 Jul 6.

Abstract

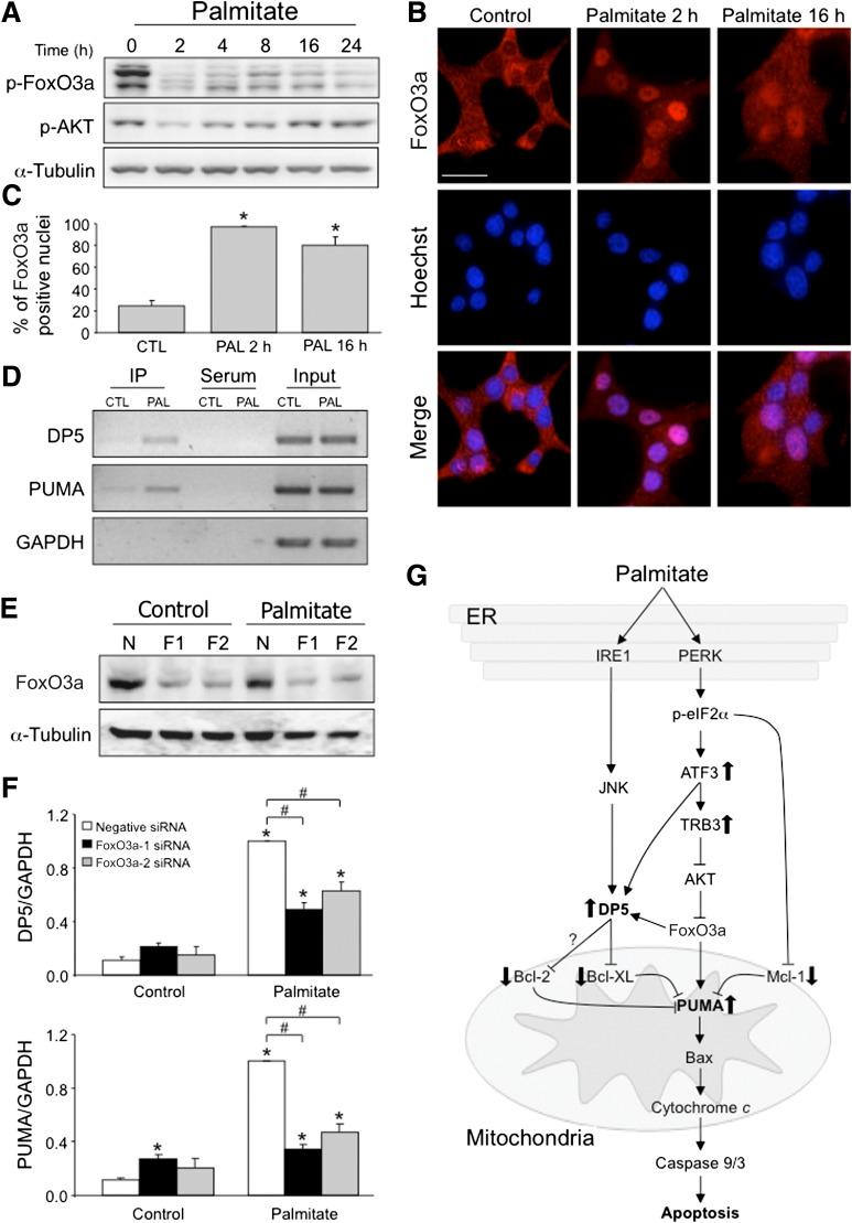
Environmental factors such as diets rich in saturated fats contribute to dysfunction and death of pancreatic β-cells in diabetes. Endoplasmic reticulum (ER) stress is elicited in β-cells by saturated fatty acids. Here we show that palmitate-induced β-cell apoptosis is mediated by the intrinsic mitochondrial pathway. By microarray analysis, we identified a palmitate-triggered ER stress gene expression signature and the induction of the BH3-only proteins death protein 5 (DP5) and p53-upregulated modulator of apoptosis (PUMA). Knockdown of either protein reduced cytochrome c release, caspase-3 activation, and apoptosis in rat and human β-cells. DP5 induction depends on inositol-requiring enzyme 1 (IRE1)-dependent c-Jun NH₂-terminal kinase and PKR-like ER kinase (PERK)-induced activating transcription factor (ATF3) binding to its promoter. PUMA expression is also PERK/ATF3-dependent, through tribbles 3 (TRB3)-regulated AKT inhibition and FoxO3a activation. DP5(-/-) mice are protected from high fat diet-induced loss of glucose tolerance and have twofold greater pancreatic β-cell mass. This study elucidates the crosstalk between lipotoxic ER stress and the mitochondrial pathway of apoptosis that causes β-cell death in diabetes.

摘要

环境因素,如富含饱和脂肪的饮食,导致糖尿病中胰腺 β 细胞功能障碍和死亡。饱和脂肪酸会在 β 细胞中引发内质网(ER)应激。在这里,我们表明,软脂酸诱导的 β 细胞凋亡是通过内在的线粒体途径介导的。通过微阵列分析,我们确定了软脂酸触发的 ER 应激基因表达特征,并诱导了 BH3 仅蛋白死亡蛋白 5(DP5)和 p53 上调凋亡调节剂(PUMA)。两种蛋白的敲低均减少了大鼠和人 β 细胞中的细胞色素 c 释放、半胱天冬酶-3 激活和凋亡。DP5 的诱导依赖于肌醇需求酶 1(IRE1)依赖性 c-Jun NH₂末端激酶和 PKR 样内质网激酶(PERK)诱导的激活转录因子(ATF3)与其启动子结合。PUMA 的表达也依赖于 PERK/ATF3,通过 tribbles 3(TRB3)调节的 AKT 抑制和 FoxO3a 激活。DP5(-/-)小鼠对高脂肪饮食诱导的葡萄糖耐量丧失有保护作用,并且胰腺 β 细胞质量增加了两倍。本研究阐明了脂毒性 ER 应激与导致糖尿病中 β 细胞死亡的线粒体凋亡途径之间的串扰。

https://cdn.ncbi.nlm.nih.gov/pmc/blobs/c6f2/3478544/9afbd0cfa065/2763fig1.jpg

文献AI研究员

20分钟写一篇综述,助力文献阅读效率提升50倍。

立即体验

用中文搜PubMed

大模型驱动的PubMed中文搜索引擎

马上搜索

文档翻译

学术文献翻译模型,支持多种主流文档格式。

立即体验