Suppr超能文献

膜联蛋白 A1 和 A2:志贺毒素逆行转运中的作用。

Annexin A1 and A2: roles in retrograde trafficking of Shiga toxin.

机构信息

Department of Biochemistry, Centre for Cancer Biomedicine, Institute for Cancer Research, The Norwegian Radium Hospital, Oslo University Hospital, Montebello, Oslo, Norway.

出版信息

PLoS One. 2012;7(7):e40429. doi: 10.1371/journal.pone.0040429. Epub 2012 Jul 6.

Abstract

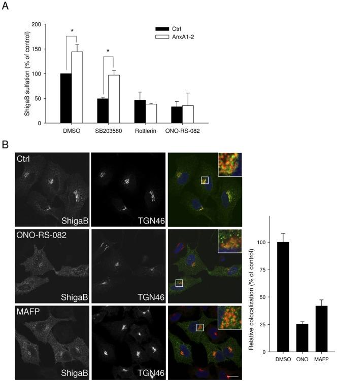
Annexins constitute a family of calcium and membrane binding proteins. As annexin A1 and A2 have previously been linked to various membrane trafficking events, we initiated this study to investigate the role of these annexins in the uptake and intracellular transport of the bacterial Shiga toxin (Stx) and the plant toxin ricin. Once endocytosed, both toxins are retrogradely transported from endosomes to the Golgi apparatus and the endoplasmic reticulum before being targeted to the cytosol where they inhibit protein synthesis. This study was performed to obtain new information both about toxin transport and the function of annexin A1 and annexin A2. Our data show that depletion of annexin A1 or A2 alters the retrograde transport of Stx but not ricin, without affecting toxin binding or internalization. Knockdown of annexin A1 increases Golgi transport of Stx, whereas knockdown of annexin A2 slightly decreases the same transport step. Interestingly, annexin A1 was found in proximity to cytoplasmic phospholipase A2 (cPLA(2)), and the basal as well as the increased Golgi transport of Stx upon annexin A1 knockdown is dependent on cPLA(2) activity. In conclusion, annexin A1 and A2 have different roles in Stx transport to the trans-Golgi network. The most prominent role is played by annexin A1 which normally works as a negative regulator of retrograde transport from the endosomes to the Golgi network, most likely by complex formation and inhibition of cPLA(2).

摘要

膜联蛋白构成了一个钙和膜结合蛋白家族。由于膜联蛋白 A1 和 A2 先前与各种膜运输事件有关,我们开始进行这项研究,以调查这些膜联蛋白在细菌志贺毒素 (Stx) 和植物毒素蓖麻毒素摄取和细胞内运输中的作用。一旦被内吞,这两种毒素都会从内体逆行运输到高尔基体和内质网,然后被靶向细胞质,在那里它们抑制蛋白质合成。这项研究旨在获得关于毒素运输以及膜联蛋白 A1 和 A2 功能的新信息。我们的数据表明,膜联蛋白 A1 或 A2 的耗竭会改变 Stx 的逆行运输,但不会改变毒素的结合或内化。膜联蛋白 A1 的敲低会增加 Stx 的高尔基体运输,而膜联蛋白 A2 的敲低则会略微减少同一运输步骤。有趣的是,膜联蛋白 A1 被发现与细胞质磷脂酶 A2 (cPLA2) 接近,并且膜联蛋白 A1 敲低后 Stx 的基础和增加的高尔基体运输都依赖于 cPLA2 活性。总之,膜联蛋白 A1 和 A2 在 Stx 向反式高尔基体网络的运输中具有不同的作用。膜联蛋白 A1 起着最重要的作用,它通常作为内体到高尔基体网络逆行运输的负调节剂,可能通过形成复合物和抑制 cPLA2 来发挥作用。

https://cdn.ncbi.nlm.nih.gov/pmc/blobs/8977/3391278/fc3c7510b845/pone.0040429.g001.jpg

相似文献

1
Annexin A1 and A2: roles in retrograde trafficking of Shiga toxin.
PLoS One. 2012;7(7):e40429. doi: 10.1371/journal.pone.0040429. Epub 2012 Jul 6.
2
The Mitogen-activated protein kinase p38 links Shiga Toxin-dependent signaling and trafficking.
Mol Biol Cell. 2008 Jan;19(1):95-104. doi: 10.1091/mbc.e07-06-0565. Epub 2007 Oct 24.
3
Sorting nexin 8 regulates endosome-to-Golgi transport.
Biochem Biophys Res Commun. 2009 Dec 4;390(1):109-14. doi: 10.1016/j.bbrc.2009.09.076. Epub 2009 Sep 24.
4
Interplay between toxin transport and flotillin localization.
PLoS One. 2010 Jan 22;5(1):e8844. doi: 10.1371/journal.pone.0008844.
5
Role of phospholipase A(2) in retrograde transport of ricin.
Toxins (Basel). 2011 Sep;3(9):1203-19. doi: 10.3390/toxins3091203. Epub 2011 Sep 23.
7
Polyunsaturated fatty acids regulate Shiga toxin transport.
Biochem Biophys Res Commun. 2007 Dec 14;364(2):283-8. doi: 10.1016/j.bbrc.2007.09.126. Epub 2007 Oct 9.
8
Protein kinase Cdelta is activated by Shiga toxin and regulates its transport.
J Biol Chem. 2007 Jun 1;282(22):16317-28. doi: 10.1074/jbc.M610886200. Epub 2007 Apr 2.
9
Pathways followed by ricin and Shiga toxin into cells.
Histochem Cell Biol. 2002 Feb;117(2):131-41. doi: 10.1007/s00418-001-0346-2. Epub 2001 Nov 20.
10
SNX1 and SNX2 mediate retrograde transport of Shiga toxin.
Biochem Biophys Res Commun. 2007 Jun 29;358(2):566-70. doi: 10.1016/j.bbrc.2007.04.159. Epub 2007 May 4.

引用本文的文献

1
Annexin-Membrane Interactions Across Eukaryotic Domains of Life-A Comparative Approach.
Int J Mol Sci. 2025 Jul 7;26(13):6517. doi: 10.3390/ijms26136517.
2
Revisiting the role of Annexins in membrane trafficking.
Cell Mol Life Sci. 2025 Jun 13;82(1):230. doi: 10.1007/s00018-025-05780-z.
4
Shiga Toxin-A Model for Glycolipid-Dependent and Lectin-Driven Endocytosis.
Toxins (Basel). 2017 Oct 25;9(11):340. doi: 10.3390/toxins9110340.
5
Annexins as Overlooked Regulators of Membrane Trafficking in Plant Cells.
Int J Mol Sci. 2017 Apr 19;18(4):863. doi: 10.3390/ijms18040863.
6
Protection against Shiga Toxins.
Toxins (Basel). 2017 Feb 3;9(2):44. doi: 10.3390/toxins9020044.
7
Cross-linking of glycosphingolipids at the plasma membrane: consequences for intracellular signaling and traffic.
Cell Mol Life Sci. 2016 Mar;73(6):1301-16. doi: 10.1007/s00018-015-2049-1. Epub 2015 Sep 25.
8
Geldanamycin Enhances Retrograde Transport of Shiga Toxin in HEp-2 Cells.
PLoS One. 2015 May 27;10(5):e0129214. doi: 10.1371/journal.pone.0129214. eCollection 2015.
9
Ricin trafficking in cells.
Toxins (Basel). 2015 Jan 9;7(1):49-65. doi: 10.3390/toxins7010049.

本文引用的文献

1
cPLA2α and EHD1 interact and regulate the vesiculation of cholesterol-rich, GPI-anchored, protein-containing endosomes.
Mol Biol Cell. 2012 May;23(10):1874-88. doi: 10.1091/mbc.E11-10-0881. Epub 2012 Mar 28.
3
COPI acts in both vesicular and tubular transport.
Nat Cell Biol. 2011 Jul 3;13(8):996-1003. doi: 10.1038/ncb2273.
4
SorLA regulates the activity of lipoprotein lipase by intracellular trafficking.
J Cell Sci. 2011 Apr 1;124(Pt 7):1095-105. doi: 10.1242/jcs.072538. Epub 2011 Mar 8.
5
Shiga toxin and its use in targeted cancer therapy and imaging.
Microb Biotechnol. 2011 Jan;4(1):32-46. doi: 10.1111/j.1751-7915.2010.00180.x.
6
A role for oxysterol-binding protein-related protein 5 in endosomal cholesterol trafficking.
J Cell Biol. 2011 Jan 10;192(1):121-35. doi: 10.1083/jcb.201004142.
7
Protein toxins from plants and bacteria: probes for intracellular transport and tools in medicine.
FEBS Lett. 2010 Jun 18;584(12):2626-34. doi: 10.1016/j.febslet.2010.04.008. Epub 2010 Apr 10.
8
Localization and function of cytosolic phospholipase A2alpha at the Golgi.
Biochimie. 2010 Jun;92(6):620-6. doi: 10.1016/j.biochi.2010.03.001. Epub 2010 Mar 10.
9
Novel role of cPLA(2)alpha in membrane and actin dynamics.
Cell Mol Life Sci. 2010 May;67(9):1547-57. doi: 10.1007/s00018-010-0267-0. Epub 2010 Jan 29.
10
Shiga toxins--from cell biology to biomedical applications.
Nat Rev Microbiol. 2010 Feb;8(2):105-16. doi: 10.1038/nrmicro2279. Epub 2009 Dec 21.

文献AI研究员

20分钟写一篇综述,助力文献阅读效率提升50倍。

立即体验

用中文搜PubMed

大模型驱动的PubMed中文搜索引擎

马上搜索

文档翻译

学术文献翻译模型,支持多种主流文档格式。

立即体验