Suppr超能文献

一种新型猪博卡病毒的基因组特征。

Genome characterization of a novel porcine bocavirus.

机构信息

Department of Viral Diarrhea, National Institute for Viral Disease Control and Prevention, China Center for Disease Control and Prevention, Xuan-Wu District, Beijing 100052, China.

出版信息

Arch Virol. 2012 Nov;157(11):2125-32. doi: 10.1007/s00705-012-1407-7. Epub 2012 Jul 21.

Abstract

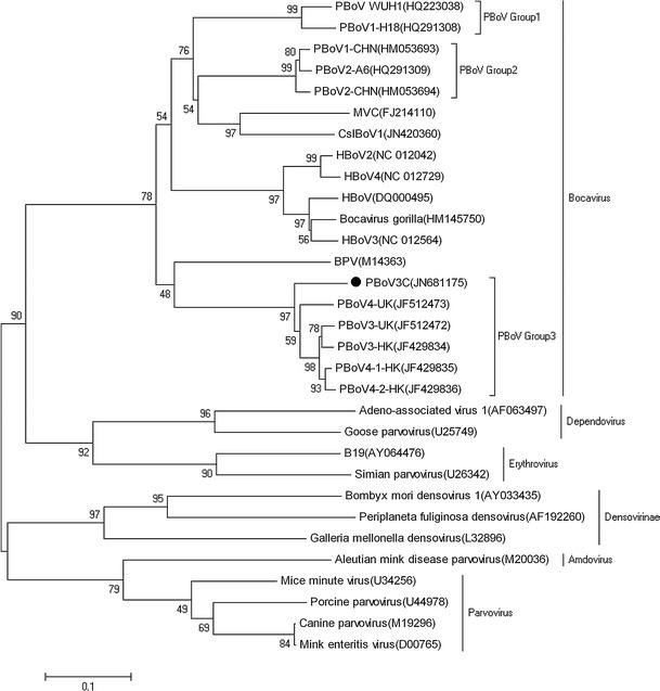
Using a high-throughput DNA sequencing method, one DNA sequence (contig01006), suspected to belong to a novel porcine bocavirus (PBoV), was found with a high rate of detection (19.6 %) in fecal samples from healthy piglets. Moreover, a novel PBoV (tentatively named PBoV3C) with a nearly complete genome sequence (5235 bp) was identified. PBoV3C exhibits typical genome characteristics of bocaviruses and shows the highest genomic sequence identity (78 % to 81 %) to PBoV3A/B (PBoV3/4-UK) and PBoV3D/E (PBoV3/4-HK), respectively. Phylogenetic and recombination analysis indicated high diversity, prevalence and complexity among the PBoVs. The phospholipase A2 (PLA2) site of VP1 and the secondary structure of VP2 of PBoV3C were also analyzed. Additionally, we propose a uniform method of PBoV nomenclature based on the VP1 gene.

摘要

采用高通量 DNA 测序方法,在健康仔猪粪便样本中发现了一个高检出率(19.6%)的疑似新型猪博卡病毒(PBoV)的 DNA 序列(contig01006)。此外,还鉴定出一种具有近乎完整基因组序列(5235bp)的新型 PBoV(暂命名为 PBoV3C)。PBoV3C 表现出博卡病毒的典型基因组特征,与 PBoV3A/B(PBoV3/4-UK)和 PBoV3D/E(PBoV3/4-HK)的基因组序列同一性最高(78%至 81%)。系统发育和重组分析表明,PBoVs 具有高度多样性、流行和复杂性。还分析了 PBoV3C 的 VP1 的磷脂酶 A2(PLA2)位点和 VP2 的二级结构。此外,我们还提出了一种基于 VP1 基因的 PBoV 命名统一方法。

https://cdn.ncbi.nlm.nih.gov/pmc/blobs/b656/7087259/3eef52b94c6a/705_2012_1407_Fig1_HTML.jpg

文献AI研究员

20分钟写一篇综述,助力文献阅读效率提升50倍。

立即体验

用中文搜PubMed

大模型驱动的PubMed中文搜索引擎

马上搜索

文档翻译

学术文献翻译模型,支持多种主流文档格式。

立即体验