Suppr超能文献

miR-34 缺陷型小鼠中完整的 p53 依赖性反应。

Intact p53-dependent responses in miR-34-deficient mice.

机构信息

Cancer Biology and Genetics Program, Memorial Sloan-Kettering Cancer Center, New York, NY, USA.

出版信息

PLoS Genet. 2012;8(7):e1002797. doi: 10.1371/journal.pgen.1002797. Epub 2012 Jul 26.

Abstract

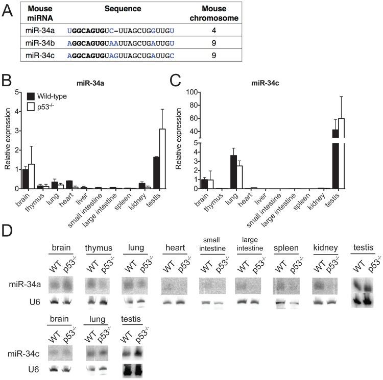
MicroRNAs belonging to the miR-34 family have been proposed as critical modulators of the p53 pathway and potential tumor suppressors in human cancers. To formally test these hypotheses, we have generated mice carrying targeted deletion of all three members of this microRNA family. We show that complete inactivation of miR-34 function is compatible with normal development in mice. Surprisingly, p53 function appears to be intact in miR-34-deficient cells and tissues. Although loss of miR-34 expression leads to a slight increase in cellular proliferation in vitro, it does not impair p53-induced cell cycle arrest or apoptosis. Furthermore, in contrast to p53-deficient mice, miR-34-deficient animals do not display increased susceptibility to spontaneous, irradiation-induced, or c-Myc-initiated tumorigenesis. We also show that expression of members of the miR-34 family is particularly high in the testes, lungs, and brains of mice and that it is largely p53-independent in these tissues. These findings indicate that miR-34 plays a redundant function in the p53 pathway and suggest additional p53-independent functions for this family of miRNAs.

摘要

miR-34 家族的 microRNAs 被认为是 p53 通路的关键调节因子,也是人类癌症中的潜在肿瘤抑制因子。为了正式验证这些假说,我们生成了靶向敲除该 microRNA 家族所有三个成员的小鼠。我们发现,miR-34 功能的完全失活与小鼠的正常发育兼容。令人惊讶的是,miR-34 缺陷细胞和组织中的 p53 功能似乎完好无损。尽管 miR-34 表达的丧失导致体外细胞增殖略有增加,但它不会损害 p53 诱导的细胞周期停滞或细胞凋亡。此外,与 p53 缺陷型小鼠不同,miR-34 缺陷型动物对自发、辐射诱导或 c-Myc 引发的肿瘤形成没有增加的易感性。我们还表明,miR-34 家族成员的表达在小鼠的睾丸、肺和脑中特别高,并且在这些组织中很大程度上独立于 p53。这些发现表明 miR-34 在 p53 通路中发挥冗余功能,并暗示该 miRNA 家族具有其他 p53 独立功能。

https://cdn.ncbi.nlm.nih.gov/pmc/blobs/e6e2/3406012/255493bce30e/pgen.1002797.g001.jpg

文献检索

告别复杂PubMed语法,用中文像聊天一样搜索,搜遍4000万医学文献。AI智能推荐,让科研检索更轻松。

立即免费搜索

文件翻译

保留排版,准确专业,支持PDF/Word/PPT等文件格式,支持 12+语言互译。

免费翻译文档

深度研究

AI帮你快速写综述,25分钟生成高质量综述,智能提取关键信息,辅助科研写作。

立即免费体验