• 文献检索
  • 文档翻译
  • 深度研究
  • 学术资讯
  • Suppr Zotero 插件Zotero 插件
  • 邀请有礼
  • 套餐&价格
  • 历史记录
应用&插件
Suppr Zotero 插件Zotero 插件浏览器插件Mac 客户端Windows 客户端微信小程序
定价
高级版会员购买积分包购买API积分包
服务
文献检索文档翻译深度研究API 文档MCP 服务
关于我们
关于 Suppr公司介绍联系我们用户协议隐私条款
关注我们

Suppr 超能文献

核心技术专利:CN118964589B侵权必究
粤ICP备2023148730 号-1Suppr @ 2026

文献检索

告别复杂PubMed语法,用中文像聊天一样搜索,搜遍4000万医学文献。AI智能推荐,让科研检索更轻松。

立即免费搜索

文件翻译

保留排版,准确专业,支持PDF/Word/PPT等文件格式,支持 12+语言互译。

免费翻译文档

深度研究

AI帮你快速写综述,25分钟生成高质量综述,智能提取关键信息,辅助科研写作。

立即免费体验

受限制酶或其他试剂线性化的环状小染色体的 DNA 具有抵抗进一步切割的能力:染色质拓扑结构对 DNA 可及性的影响。

DNA of a circular minichromosome linearized by restriction enzymes or other reagents is resistant to further cleavage: an influence of chromatin topology on the accessibility of DNA.

机构信息

Laval University Cancer Research Centre, 9 rue MacMahon, Québec QC G1R2J6, Canada.

出版信息

Nucleic Acids Res. 2012 Oct;40(19):9417-28. doi: 10.1093/nar/gks723. Epub 2012 Jul 30.

DOI:10.1093/nar/gks723
PMID:22848103
原文链接:https://pmc.ncbi.nlm.nih.gov/articles/PMC3479189/
Abstract

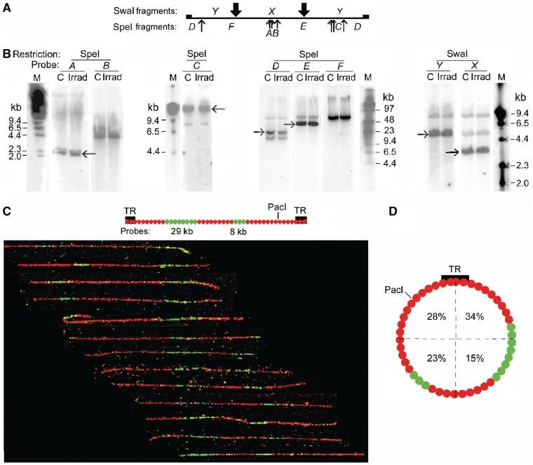
The accessibility of DNA in chromatin is an essential factor in regulating its activities. We studied the accessibility of the DNA in a ∼170 kb circular minichromosome to DNA-cleaving reagents using pulsed-field gel electrophoresis and fibre-fluorescence in situ hybridization on combed DNA molecules. Only one of several potential sites in the minichromosome DNA was accessible to restriction enzymes in permeabilized cells, and in growing cells only a single site at an essentially random position was cut by poisoned topoisomerase II, neocarzinostatin and γ-radiation, which have multiple potential cleavage sites; further sites were then inaccessible in the linearized minichromosomes. Sequential exposure to combinations of these reagents also resulted in cleavage at only a single site. Minichromosome DNA containing single-strand breaks created by a nicking endonuclease to relax any unconstrained superhelicity was also cut at only a single position by a restriction enzyme. Further sites became accessible after ≥95% of histones H2A, H2B and H1, and most non-histone proteins were extracted. These observations suggest that a global rearrangement of the three-dimensional packing and interactions of nucleosomes occurs when a circular minichromosome is linearized and results in its DNA becoming inaccessible to probes.

摘要

染色质中 DNA 的可及性是调节其活性的一个重要因素。我们使用脉冲电泳和纤维荧光原位杂交技术,对梳状 DNA 分子上的约 170 kb 环状小染色体 DNA 的可及性进行了研究。在通透细胞中,只有小染色体 DNA 中的几个潜在位点之一可被限制酶识别,在生长细胞中,只有一个位于基本随机位置的位点可被毒化拓扑异构酶 II、新制癌菌素和 γ 射线切割,这些试剂有多个潜在的切割位点;随后线性化的小染色体中这些位点变得不可接近。这些试剂的连续暴露也只导致单个位点的切割。通过切口内切酶产生的单链断裂来松弛任何不受限制的超螺旋的小染色体 DNA 也只在单个位置被限制酶切割。在提取了≥95%的组蛋白 H2A、H2B 和 H1 以及大多数非组蛋白后,进一步的位点变得可接近。这些观察结果表明,当环状小染色体线性化时,核小体的三维包装和相互作用会发生全局重排,导致其 DNA 对探针不可接近。

https://cdn.ncbi.nlm.nih.gov/pmc/blobs/36f1/3479189/d1a9bc8c9695/gks723f8p.jpg
https://cdn.ncbi.nlm.nih.gov/pmc/blobs/36f1/3479189/7b9cc8025a16/gks723f1p.jpg
https://cdn.ncbi.nlm.nih.gov/pmc/blobs/36f1/3479189/cb66345c130e/gks723f2p.jpg
https://cdn.ncbi.nlm.nih.gov/pmc/blobs/36f1/3479189/e63b96f41dea/gks723f3p.jpg
https://cdn.ncbi.nlm.nih.gov/pmc/blobs/36f1/3479189/ed5a2c283a14/gks723f4p.jpg
https://cdn.ncbi.nlm.nih.gov/pmc/blobs/36f1/3479189/c4fdb1a678a6/gks723f5p.jpg
https://cdn.ncbi.nlm.nih.gov/pmc/blobs/36f1/3479189/aa76d4a0f364/gks723f6p.jpg
https://cdn.ncbi.nlm.nih.gov/pmc/blobs/36f1/3479189/9eca565389e2/gks723f7p.jpg
https://cdn.ncbi.nlm.nih.gov/pmc/blobs/36f1/3479189/d1a9bc8c9695/gks723f8p.jpg
https://cdn.ncbi.nlm.nih.gov/pmc/blobs/36f1/3479189/7b9cc8025a16/gks723f1p.jpg
https://cdn.ncbi.nlm.nih.gov/pmc/blobs/36f1/3479189/cb66345c130e/gks723f2p.jpg
https://cdn.ncbi.nlm.nih.gov/pmc/blobs/36f1/3479189/e63b96f41dea/gks723f3p.jpg
https://cdn.ncbi.nlm.nih.gov/pmc/blobs/36f1/3479189/ed5a2c283a14/gks723f4p.jpg
https://cdn.ncbi.nlm.nih.gov/pmc/blobs/36f1/3479189/c4fdb1a678a6/gks723f5p.jpg
https://cdn.ncbi.nlm.nih.gov/pmc/blobs/36f1/3479189/aa76d4a0f364/gks723f6p.jpg
https://cdn.ncbi.nlm.nih.gov/pmc/blobs/36f1/3479189/9eca565389e2/gks723f7p.jpg
https://cdn.ncbi.nlm.nih.gov/pmc/blobs/36f1/3479189/d1a9bc8c9695/gks723f8p.jpg

相似文献

1
DNA of a circular minichromosome linearized by restriction enzymes or other reagents is resistant to further cleavage: an influence of chromatin topology on the accessibility of DNA.受限制酶或其他试剂线性化的环状小染色体的 DNA 具有抵抗进一步切割的能力:染色质拓扑结构对 DNA 可及性的影响。
Nucleic Acids Res. 2012 Oct;40(19):9417-28. doi: 10.1093/nar/gks723. Epub 2012 Jul 30.
2
Repair of DNA strand breaks in a minichromosome in vivo: kinetics, modeling, and effects of inhibitors.体内微小染色体 DNA 链断裂的修复:动力学、建模和抑制剂的影响。
PLoS One. 2013;8(1):e52966. doi: 10.1371/journal.pone.0052966. Epub 2013 Jan 30.
3
Structural changes in simian virus 40 chromatin as probed by restriction endonucleases.用限制性核酸内切酶探测猴病毒40染色质的结构变化。
J Virol. 1979 Sep;31(3):718-32. doi: 10.1128/JVI.31.3.718-732.1979.
4
Structural organization of the hepatitis B virus minichromosome.乙型肝炎病毒微型染色体的结构组织
J Mol Biol. 2001 Mar 16;307(1):183-96. doi: 10.1006/jmbi.2000.4481.
5
Conditions for sliding of nucleosomes along DNA: SV 40 minichromosomes.核小体沿DNA滑动的条件:SV 40微小染色体。
Biochim Biophys Acta. 1982 Mar 29;696(3):275-84. doi: 10.1016/0167-4781(82)90058-6.
6
Accessibility and structural role of histone domains in chromatin. biophysical and immunochemical studies of progressive digestion with immobilized proteases.组蛋白结构域在染色质中的可及性及结构作用:用固定化蛋白酶进行逐步消化的生物物理和免疫化学研究
J Biomol Struct Dyn. 1990 Dec;8(3):619-41. doi: 10.1080/07391102.1990.10507832.
7
Influence of chromatin structure on the induction of DNA double strand breaks by ionizing radiation.染色质结构对电离辐射诱导DNA双链断裂的影响。
Cancer Res. 1992 Mar 15;52(6):1580-6.
8
Minichromosome replication in vitro: inhibition of re-replication by replicatively assembled nucleosomes.体外微型染色体复制:复制组装的核小体对再复制的抑制作用
J Biol Chem. 1994 Aug 19;269(33):21021-9.
9
The covalently closed duplex form of the hepadnavirus genome exists in situ as a heterogeneous population of viral minichromosomes.嗜肝DNA病毒基因组的共价闭合双链形式以病毒微型染色体的异质群体形式原位存在。
J Virol. 1995 Jun;69(6):3350-7. doi: 10.1128/JVI.69.6.3350-3357.1995.
10
Measurement of bleomycin, neocarzinostatin, and auromomycin cleavage of cell-free and intracellular simian virus 40 DNA and chromatin.博来霉素、新制癌菌素和金霉素对无细胞及细胞内猿猴病毒40 DNA和染色质切割作用的测定。
Mol Pharmacol. 1986 Oct;30(4):358-63.

引用本文的文献

1
Intercalation of small molecules into DNA in chromatin is primarily controlled by superhelical constraint.小分子在染色质 DNA 中的插入主要受超螺旋约束的控制。
PLoS One. 2019 Nov 20;14(11):e0224936. doi: 10.1371/journal.pone.0224936. eCollection 2019.
2
Endogenous single-strand DNA breaks at RNA polymerase II promoters in Saccharomyces cerevisiae.酿酒酵母 RNA 聚合酶 II 启动子处的内源性单链 DNA 断裂。
Nucleic Acids Res. 2018 Nov 16;46(20):10649-10668. doi: 10.1093/nar/gky743.
3
Chromatin remodeling modulates radiosensitivity of the daughter cells derived from cell population exposed to low- and high-LET irradiation.

本文引用的文献

1
Diffusion-enhanced resonance energy transfer shows that linker-DNA accessibility decreases during salt-induced chromatin condensation.扩散增强共振能量转移表明,连接 DNA 的可及性在盐诱导的染色质凝聚过程中会降低。
J Fluoresc. 1996 Jun;6(2):107-18. doi: 10.1007/BF00732050.
2
Epigenetic histone modification of Epstein-Barr virus BZLF1 promoter during latency and reactivation in Raji cells.潜伏和再激活期间 Raji 细胞中 Epstein-Barr 病毒 BZLF1 启动子的表观遗传组蛋白修饰。
J Virol. 2012 May;86(9):4752-61. doi: 10.1128/JVI.06768-11. Epub 2012 Feb 22.
3
Evidence for short-range helical order in the 30-nm chromatin fibers of erythrocyte nuclei.
染色质重塑调节了来自暴露于低传能线密度和高传能线密度辐射的细胞群体的子代细胞的放射敏感性。
Oncotarget. 2017 Apr 20;8(32):52823-52836. doi: 10.18632/oncotarget.17275. eCollection 2017 Aug 8.
4
Nucleosome-positioning sequence repeats impact chromatin silencing in yeast minichromosomes.核小体定位序列重复影响酵母微型染色体中的染色质沉默。
Genetics. 2014 Nov;198(3):1015-29. doi: 10.1534/genetics.114.169508. Epub 2014 Sep 3.
5
Repair of DNA strand breaks in a minichromosome in vivo: kinetics, modeling, and effects of inhibitors.体内微小染色体 DNA 链断裂的修复:动力学、建模和抑制剂的影响。
PLoS One. 2013;8(1):e52966. doi: 10.1371/journal.pone.0052966. Epub 2013 Jan 30.
红细胞核 30nm 染色质纤维中短程螺旋有序的证据。
Proc Natl Acad Sci U S A. 2011 Oct 11;108(41):16992-7. doi: 10.1073/pnas.1108268108. Epub 2011 Oct 3.
4
Determinants and dynamics of genome accessibility.基因组可及性的决定因素和动态。
Nat Rev Genet. 2011 Jul 12;12(8):554-64. doi: 10.1038/nrg3017.
5
Dynamics of nucleosome invasion by DNA binding proteins.DNA 结合蛋白对核小体的入侵动力学。
J Mol Biol. 2011 Aug 12;411(2):430-48. doi: 10.1016/j.jmb.2011.05.044. Epub 2011 Jun 6.
6
Chromatin: constructing the big picture.染色质:构建大图景。
EMBO J. 2011 May 18;30(10):1885-95. doi: 10.1038/emboj.2011.135. Epub 2011 Apr 28.
7
Nucleosome accessibility governed by the dimer/tetramer interface.核小体可及性由二聚体/四聚体界面控制。
Nucleic Acids Res. 2011 Apr;39(8):3093-102. doi: 10.1093/nar/gkq1279. Epub 2010 Dec 21.
8
Twist propagation in dinucleosome arrays.双核小体阵列中的扭曲传播。
Biophys J. 2010 Nov 17;99(10):3355-64. doi: 10.1016/j.bpj.2010.09.055.
9
Nucleosome stability and accessibility of its DNA to proteins.核小体的稳定性及其 DNA 对蛋白质的可及性。
Biochimie. 2010 Dec;92(12):1722-8. doi: 10.1016/j.biochi.2010.08.008. Epub 2010 Aug 13.
10
Geometrical, conformational and topological restraints in regular nucleosome compaction in chromatin.在染色质中规则核小体紧缩的几何、构象和拓扑约束。
Biophys Chem. 2010 May;148(1-3):56-67. doi: 10.1016/j.bpc.2010.02.010. Epub 2010 Feb 24.