• 文献检索
  • 文档翻译
  • 深度研究
  • 学术资讯
  • Suppr Zotero 插件Zotero 插件
  • 邀请有礼
  • 套餐&价格
  • 历史记录
应用&插件
Suppr Zotero 插件Zotero 插件浏览器插件Mac 客户端Windows 客户端微信小程序
定价
高级版会员购买积分包购买API积分包
服务
文献检索文档翻译深度研究API 文档MCP 服务
关于我们
关于 Suppr公司介绍联系我们用户协议隐私条款
关注我们

Suppr 超能文献

核心技术专利:CN118964589B侵权必究
粤ICP备2023148730 号-1Suppr @ 2026

文献检索

告别复杂PubMed语法,用中文像聊天一样搜索,搜遍4000万医学文献。AI智能推荐,让科研检索更轻松。

立即免费搜索

文件翻译

保留排版,准确专业,支持PDF/Word/PPT等文件格式,支持 12+语言互译。

免费翻译文档

深度研究

AI帮你快速写综述,25分钟生成高质量综述,智能提取关键信息,辅助科研写作。

立即免费体验

多神经元不应期使中枢产生的行为适应奖励。

Multi-neuronal refractory period adapts centrally generated behaviour to reward.

机构信息

Sussex Centre for Neuroscience, School of Life Sciences, University of Sussex, Brighton, United Kingdom.

出版信息

PLoS One. 2012;7(7):e42493. doi: 10.1371/journal.pone.0042493. Epub 2012 Jul 31.

DOI:10.1371/journal.pone.0042493
PMID:22860134
原文链接:https://pmc.ncbi.nlm.nih.gov/articles/PMC3409166/
Abstract

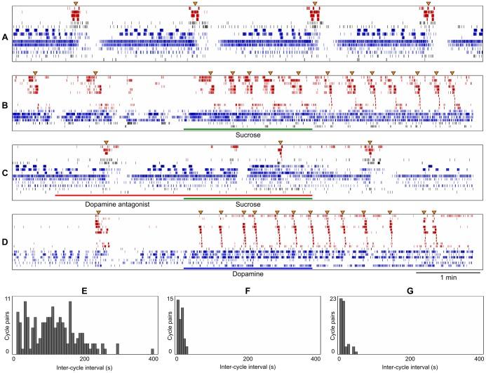
Oscillating neuronal circuits, known as central pattern generators (CPGs), are responsible for generating rhythmic behaviours such as walking, breathing and chewing. The CPG model alone however does not account for the ability of animals to adapt their future behaviour to changes in the sensory environment that signal reward. Here, using multi-electrode array (MEA) recording in an established experimental model of centrally generated rhythmic behaviour we show that the feeding CPG of Lymnaea stagnalis is itself associated with another, and hitherto unidentified, oscillating neuronal population. This extra-CPG oscillator is characterised by high population-wide activity alternating with population-wide quiescence. During the quiescent periods the CPG is refractory to activation by food-associated stimuli. Furthermore, the duration of the refractory period predicts the timing of the next activation of the CPG, which may be minutes into the future. Rewarding food stimuli and dopamine accelerate the frequency of the extra-CPG oscillator and reduce the duration of its quiescent periods. These findings indicate that dopamine adapts future feeding behaviour to the availability of food by significantly reducing the refractory period of the brain's feeding circuitry.

摘要

振荡神经元回路,即中央模式发生器(CPG),负责产生节律性行为,如行走、呼吸和咀嚼。然而,CPG 模型本身并不能解释动物能够适应未来行为的能力,以适应感官环境中奖励信号的变化。在这里,我们使用多电极阵列(MEA)记录在中央产生节律性行为的既定实验模型中,我们表明,Lymnaea stagnalis 的摄食 CPG 本身与另一个、迄今尚未确定的振荡神经元群体相关联。这个额外的 CPG 振荡器的特征是高范围活动与全范围静止交替。在静止期,CPG 对与食物相关的刺激的激活具有不应期。此外,不应期的持续时间预测 CPG 下一次激活的时间,可能是几分钟后。奖励性食物刺激和多巴胺会加速额外 CPG 振荡器的频率,并减少其静止期的持续时间。这些发现表明,多巴胺通过显著减少大脑摄食回路的不应期,使未来的摄食行为适应食物的可用性。

https://cdn.ncbi.nlm.nih.gov/pmc/blobs/9d2f/3409166/ed3fb0f0b7a0/pone.0042493.g004.jpg
https://cdn.ncbi.nlm.nih.gov/pmc/blobs/9d2f/3409166/eeebe85b81e8/pone.0042493.g001.jpg
https://cdn.ncbi.nlm.nih.gov/pmc/blobs/9d2f/3409166/04ac1e7642c3/pone.0042493.g002.jpg
https://cdn.ncbi.nlm.nih.gov/pmc/blobs/9d2f/3409166/6f08772a6bdc/pone.0042493.g003.jpg
https://cdn.ncbi.nlm.nih.gov/pmc/blobs/9d2f/3409166/ed3fb0f0b7a0/pone.0042493.g004.jpg
https://cdn.ncbi.nlm.nih.gov/pmc/blobs/9d2f/3409166/eeebe85b81e8/pone.0042493.g001.jpg
https://cdn.ncbi.nlm.nih.gov/pmc/blobs/9d2f/3409166/04ac1e7642c3/pone.0042493.g002.jpg
https://cdn.ncbi.nlm.nih.gov/pmc/blobs/9d2f/3409166/6f08772a6bdc/pone.0042493.g003.jpg
https://cdn.ncbi.nlm.nih.gov/pmc/blobs/9d2f/3409166/ed3fb0f0b7a0/pone.0042493.g004.jpg

相似文献

1
Multi-neuronal refractory period adapts centrally generated behaviour to reward.多神经元不应期使中枢产生的行为适应奖励。
PLoS One. 2012;7(7):e42493. doi: 10.1371/journal.pone.0042493. Epub 2012 Jul 31.
2
Dynamic control of a central pattern generator circuit: a computational model of the snail feeding network.中枢模式发生器电路的动态控制:蜗牛进食网络的计算模型。
Eur J Neurosci. 2007 May;25(9):2805-18. doi: 10.1111/j.1460-9568.2007.05517.x.
3
Pattern generation in the buccal system of freely behaving Lymnaea stagnalis.自由活动的椎实螺颊系统中的模式生成
J Neurophysiol. 1999 Dec;82(6):3378-91. doi: 10.1152/jn.1999.82.6.3378.
4
In vitro reconstruction of the respiratory central pattern generator of the mollusk Lymnaea.淡水螺呼吸中枢模式发生器的体外重建
Science. 1990 Oct 12;250(4978):282-5. doi: 10.1126/science.2218532.
5
Seasonal plasticity of synaptic connections between identified neurones in Lymnaea.椎实螺中已鉴定神经元之间突触连接的季节性可塑性。
Acta Biol Hung. 2000;51(2-4):205-10.
6
Novel interneuron having hybrid modulatory-central pattern generator properties in the feeding system of the snail, Lymnaea stagnalis.在椎实螺(Lymnaea stagnalis)的摄食系统中具有混合调节-中央模式发生器特性的新型中间神经元。
J Neurophysiol. 1995 Jan;73(1):112-24. doi: 10.1152/jn.1995.73.1.112.
7
An identified central pattern-generating neuron co-ordinates sensory-motor components of respiratory behavior in Lymnaea.已鉴定出的中枢模式发生器神经元协调椎实螺呼吸行为的感觉运动成分。
Eur J Neurosci. 2006 Jan;23(1):94-104. doi: 10.1111/j.1460-9568.2005.04543.x.
8
Sensory driven multi-neuronal activity and associative learning monitored in an intact CNS on a multielectrode array.在多电极阵列上的完整中枢神经系统中监测感觉驱动的多神经元活动和联想学习。
J Neurosci Methods. 2010 Feb 15;186(2):171-8. doi: 10.1016/j.jneumeth.2009.11.014. Epub 2009 Nov 24.
9
In vitro appetitive classical conditioning of the feeding response in the pond snail Lymnaea stagnalis.静水椎实螺摄食反应的体外性食欲经典条件反射
J Neurophysiol. 1997 Nov;78(5):2351-62. doi: 10.1152/jn.1997.78.5.2351.
10
The allelochemical tannic acid affects the locomotion and feeding behaviour of the pond snail, Lymnaea stagnalis, by inhibiting peripheral pathways.化感物质单宁酸通过抑制外周途径影响椎实螺的运动和摄食行为。
Invert Neurosci. 2019 Aug 22;19(3):10. doi: 10.1007/s10158-019-0229-7.

引用本文的文献

1
A circuit mechanism linking past and future learning through shifts in perception.一种通过感知转变将过去和未来学习联系起来的电路机制。
Sci Adv. 2023 Mar 24;9(12):eadd3403. doi: 10.1126/sciadv.add3403.
2
The unlimited potential of the great pond snail, .大瓶螺的无限潜力。
Elife. 2020 Jun 16;9:e56962. doi: 10.7554/eLife.56962.
3
Proactive and retroactive interference with associative memory consolidation in the snail is time and circuit dependent.在蜗牛中,联想记忆巩固的前摄和回溯干扰与时间和回路有关。

本文引用的文献

1
Different circuit and monoamine mechanisms consolidate long-term memory in aversive and reward classical conditioning.不同的回路和单胺机制在厌恶和奖励经典条件作用中巩固长期记忆。
Eur J Neurosci. 2011 Jan;33(1):143-52. doi: 10.1111/j.1460-9568.2010.07479.x. Epub 2010 Nov 11.
2
Role of tonic inhibition in associative reward conditioning in lymnaea.强直性抑制在椎实螺联想性奖赏条件反射中的作用
Front Behav Neurosci. 2010 Sep 15;4. doi: 10.3389/fnbeh.2010.00161. eCollection 2010.
3
Invertebrate central pattern generator circuits.无脊椎动物中枢模式生成器电路。
Commun Biol. 2019 Jun 26;2:242. doi: 10.1038/s42003-019-0470-y. eCollection 2019.
4
In vitro studies of neuronal networks and synaptic plasticity in invertebrates and in mammals using multielectrode arrays.使用多电极阵列对无脊椎动物和哺乳动物的神经网络及突触可塑性进行的体外研究。
Neural Plast. 2015;2015:196195. doi: 10.1155/2015/196195. Epub 2015 Mar 17.
Philos Trans R Soc Lond B Biol Sci. 2010 Aug 12;365(1551):2329-45. doi: 10.1098/rstb.2009.0270.
4
From circuits to behaviour: motor networks in vertebrates.从电路到行为:脊椎动物的运动网络。
Curr Opin Neurobiol. 2010 Feb;20(1):116-25. doi: 10.1016/j.conb.2010.01.002. Epub 2010 Feb 6.
5
Sensory driven multi-neuronal activity and associative learning monitored in an intact CNS on a multielectrode array.在多电极阵列上的完整中枢神经系统中监测感觉驱动的多神经元活动和联想学习。
J Neurosci Methods. 2010 Feb 15;186(2):171-8. doi: 10.1016/j.jneumeth.2009.11.014. Epub 2009 Nov 24.
6
Measured motion: searching for simplicity in spinal locomotor networks.测量运动:在脊髓运动网络中寻找简单性。
Curr Opin Neurobiol. 2009 Dec;19(6):572-86. doi: 10.1016/j.conb.2009.10.011. Epub 2009 Nov 10.
7
Circuits controlling vertebrate locomotion: moving in a new direction.控制脊椎动物运动的神经回路:迈向新方向
Nat Rev Neurosci. 2009 Jul;10(7):507-18. doi: 10.1038/nrn2608.
8
Lymnaea.椎实螺属
Curr Biol. 2009 Jan 13;19(1):R9-11. doi: 10.1016/j.cub.2008.10.013.
9
Multiple dopamine functions at different time courses.多巴胺在不同时间进程中具有多种功能。
Annu Rev Neurosci. 2007;30:259-88. doi: 10.1146/annurev.neuro.28.061604.135722.
10
Dynamic control of a central pattern generator circuit: a computational model of the snail feeding network.中枢模式发生器电路的动态控制:蜗牛进食网络的计算模型。
Eur J Neurosci. 2007 May;25(9):2805-18. doi: 10.1111/j.1460-9568.2007.05517.x.