Suppr超能文献

由人类孤雌生殖干细胞生成的功能性神经元细胞。

Functional neuronal cells generated by human parthenogenetic stem cells.

机构信息

Institute for Medical Radiation and Cell Research in the Center for Experimental Molecular Medicine, University of Würzburg, Würzburg, Germany.

出版信息

PLoS One. 2012;7(8):e42800. doi: 10.1371/journal.pone.0042800. Epub 2012 Aug 6.

Abstract

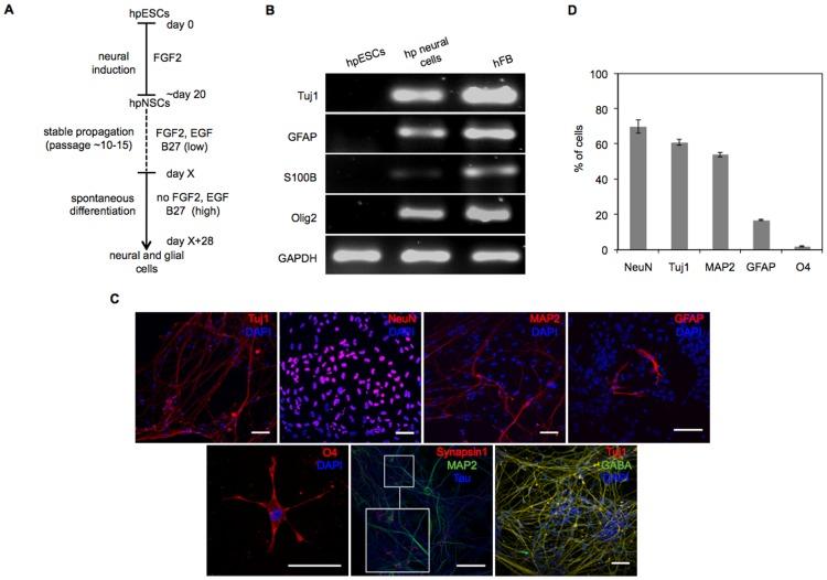
Parent of origin imprints on the genome have been implicated in the regulation of neural cell type differentiation. The ability of human parthenogenetic (PG) embryonic stem cells (hpESCs) to undergo neural lineage and cell type-specific differentiation is undefined. We determined the potential of hpESCs to differentiate into various neural subtypes. Concurrently, we examined DNA methylation and expression status of imprinted genes. Under culture conditions promoting neural differentiation, hpESC-derived neural stem cells (hpNSCs) gave rise to glia and neuron-like cells that expressed subtype-specific markers and generated action potentials. Analysis of imprinting in hpESCs and in hpNSCs revealed that maternal-specific gene expression patterns and imprinting marks were generally maintained in PG cells upon differentiation. Our results demonstrate that despite the lack of a paternal genome, hpESCs generate proliferating NSCs that are capable of differentiation into physiologically functional neuron-like cells and maintain allele-specific expression of imprinted genes. Thus, hpESCs can serve as a model to study the role of maternal and paternal genomes in neural development and to better understand imprinting-associated brain diseases.

摘要

亲本来源印记在调控神经细胞类型分化中起作用。人类孤雌(PG)胚胎干细胞(hpESCs)是否能够进行神经谱系和细胞类型特异性分化尚不清楚。我们确定了 hpESCs 分化为各种神经亚型的潜力。同时,我们检查了印记基因的 DNA 甲基化和表达状态。在促进神经分化的培养条件下,hpESC 衍生的神经干细胞(hpNSCs)产生了表达亚型特异性标志物并产生动作电位的神经胶质细胞和神经元样细胞。对 hpESCs 和 hpNSCs 中的印记分析表明,母系特异性基因表达模式和印记标记在 PG 细胞分化后通常得到维持。我们的结果表明,尽管缺乏父本基因组,但 hpESCs 仍能产生增殖的 NSCs,这些 NSCs 能够分化为具有生理功能的神经元样细胞,并维持印记基因的等位基因特异性表达。因此,hpESCs 可以作为研究母系和父系基因组在神经发育中的作用以及更好地理解与印记相关的脑部疾病的模型。

https://cdn.ncbi.nlm.nih.gov/pmc/blobs/f4f0/3412801/e5603a77c8e1/pone.0042800.g001.jpg

文献AI研究员

20分钟写一篇综述,助力文献阅读效率提升50倍。

立即体验

用中文搜PubMed

大模型驱动的PubMed中文搜索引擎

马上搜索

文档翻译

学术文献翻译模型,支持多种主流文档格式。

立即体验