Suppr超能文献

17AAG治疗加速阿霉素诱导的细胞衰老:热休克蛋白90干扰肿瘤细胞的强制衰老

17AAG Treatment Accelerates Doxorubicin Induced Cellular Senescence: Hsp90 Interferes with Enforced Senescence of Tumor Cells.

作者信息

Sarangi Upasana, Paithankar Khande Rao, Kumar Jonnala Ujwal, Subramaniam Vaidyanathan, Sreedhar Amere Subbarao

机构信息

CSIR Centre for Cellular and Molecular Biology, Uppal Road, Hyderabad 500 007, Andhra Pradesh, India.

出版信息

Drug Target Insights. 2012;6:19-39. doi: 10.4137/DTI.S9943. Epub 2012 Aug 6.

Abstract

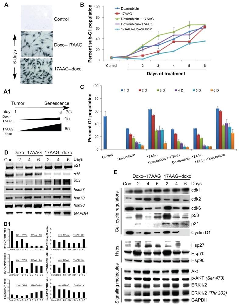
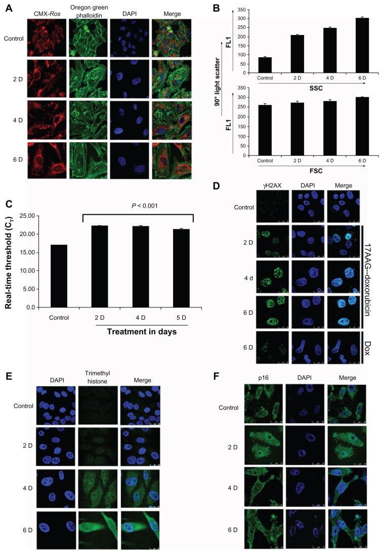
Hsp90 chaperone has been identified as an attractive pharmacological target to combat cancer. However, some metastatic tumors either fail to respond to Hsp90 inhibition or show recovery necessitating irreversible therapeutic strategies. In response to this enforced senescence has been proposed as an alternate strategy. Here, we demonstrate that inhibiting Hsp90 with 17AAG sensitizes human neuroblastoma to DNA damage response mediated cellular senescence. Among individual and combination drug treatments, 17AAG pre-treatment followed by doxorubicin treatment exhibited senescence-like characteristics such as increased nucleus to cytoplasm ratio, cell cycle arrest, SA-β-gal staining and the perpetual increase in SAHF. Doxorubicin induced senescence signaling was mediated by p53-p21(CIP/WAF-1) and was accelerated in the absence of functional Hsp90. Sustained p16(INK4a) and H3K4me3 expressions correlating with unaffected telomerase activation annulled replicative senescence and appraised stress induced senescence. Despite increases in [(ROS)i] and [(Ca(2+))i], a concomitant increase in cellular antioxidant defense system suggested oxidation independent senescence activation. Sustained activation of survival (Akt) and proliferative (ERK1/2) kinases fosters robustness of cells. Invigorating senescent cells with growth factor or snooping with mTOR or PI3 kinase inhibitors compromised cell survival but not senescence. Intriguingly, senescence-associated secretory factors from the senescence cells manifested established senescence in neuroblastoma, which offers clinical advantage to our approach. Our study discusses tumor selective functions of Hsp90 and discusses irrefutable strategies of Hsp90 inhibition in anticancer treatments.

摘要

热休克蛋白90(Hsp90)伴侣蛋白已被确定为对抗癌症的一个有吸引力的药理学靶点。然而,一些转移性肿瘤要么对Hsp90抑制无反应,要么显示出恢复情况,这就需要不可逆的治疗策略。作为对此的应对措施,有人提出将强制衰老作为一种替代策略。在此,我们证明用17-烯丙基氨基-17-去甲氧基格尔德霉素(17AAG)抑制Hsp90可使人神经母细胞瘤对DNA损伤反应介导的细胞衰老敏感。在单独药物治疗和联合药物治疗中,先用17AAG预处理再用阿霉素治疗表现出衰老样特征,如核质比增加、细胞周期停滞、衰老相关β-半乳糖苷酶(SA-β-gal)染色以及异染色质聚集体(SAHF)持续增加。阿霉素诱导的衰老信号由p53-p21(CIP/WAF-1)介导,并且在没有功能性Hsp90的情况下加速。与未受影响的端粒酶激活相关的持续p16(INK4a)和H3K4me3表达消除了复制性衰老并评估了应激诱导的衰老。尽管细胞内活性氧(ROS)和细胞内钙离子(Ca²⁺)增加,但细胞抗氧化防御系统的同时增加表明衰老激活与氧化无关。存活激酶(Akt)和增殖激酶(ERK1/2)的持续激活促进了细胞的稳健性。用生长因子激活衰老细胞或用雷帕霉素靶蛋白(mTOR)或磷脂酰肌醇-3激酶(PI3激酶)抑制剂进行探测会损害细胞存活但不会影响衰老。有趣的是,衰老细胞分泌的衰老相关分泌因子在神经母细胞瘤中表现出既定的衰老,这为我们的方法提供了临床优势。我们的研究讨论了Hsp90的肿瘤选择性功能,并讨论了Hsp90抑制在抗癌治疗中无可辩驳的策略。

https://cdn.ncbi.nlm.nih.gov/pmc/blobs/54ee/3422084/64ce60dec320/dti-6-2012-019f1.jpg

文献AI研究员

20分钟写一篇综述,助力文献阅读效率提升50倍。

立即体验

用中文搜PubMed

大模型驱动的PubMed中文搜索引擎

马上搜索

文档翻译

学术文献翻译模型,支持多种主流文档格式。

立即体验