Suppr超能文献

相似文献

1
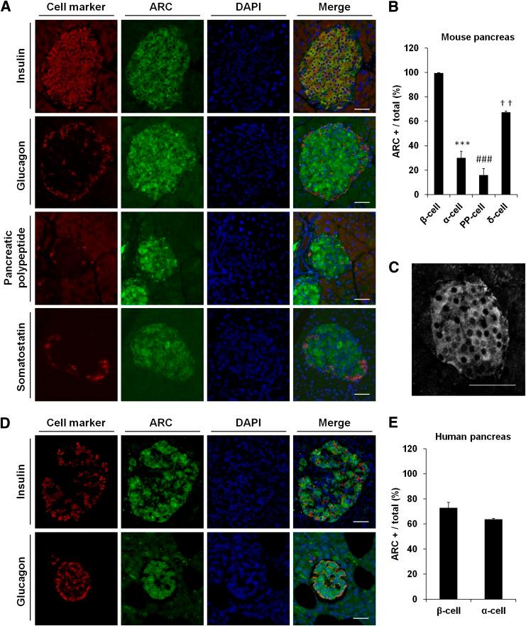
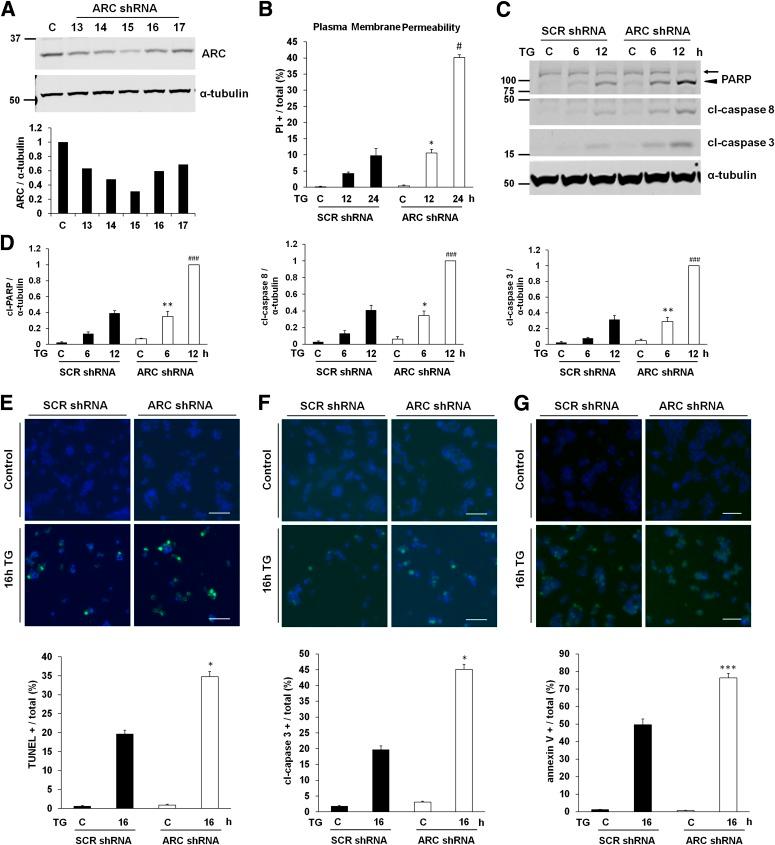
The apoptosis inhibitor ARC alleviates the ER stress response to promote β-cell survival.
Diabetes. 2013 Jan;62(1):183-93. doi: 10.2337/db12-0504. Epub 2012 Aug 29.
2
The Orphan Nuclear Receptor NR4A1 Protects Pancreatic β-Cells from Endoplasmic Reticulum (ER) Stress-mediated Apoptosis.
J Biol Chem. 2015 Aug 21;290(34):20687-20699. doi: 10.1074/jbc.M115.654863. Epub 2015 Jul 8.
4
6
Smac mimetic suppresses tunicamycin-induced apoptosis via resolution of ER stress.
Cell Death Dis. 2019 Feb 15;10(3):155. doi: 10.1038/s41419-019-1381-z.
7
Cytokine-induced beta-cell death is independent of endoplasmic reticulum stress signaling.
Diabetes. 2008 Nov;57(11):3034-44. doi: 10.2337/db07-1802. Epub 2008 Jun 30.
8
1,25-(OH)2D3 protects pancreatic beta cells against H2O2-induced apoptosis through inhibiting the PERK-ATF4-CHOP pathway.
Acta Biochim Biophys Sin (Shanghai). 2021 Jan 12;53(1):46-53. doi: 10.1093/abbs/gmaa138.

引用本文的文献

1
Role of apoptosis repressor with caspase recruitment domain in human health and chronic diseases.
Ann Med. 2024 Dec;56(1):2409958. doi: 10.1080/07853890.2024.2409958. Epub 2024 Oct 1.
2
Current Update on Categorization of Migraine Subtypes on the Basis of Genetic Variation: a Systematic Review.
Mol Neurobiol. 2024 Jul;61(7):4804-4833. doi: 10.1007/s12035-023-03837-3. Epub 2023 Dec 22.
3
FOXO1 Is Present in Stomach Epithelium and Determines Gastric Cell Distribution.
Gastro Hep Adv. 2022;1(5):733-745. doi: 10.1016/j.gastha.2022.05.005. Epub 2022 May 14.
4
Inducing and measuring apoptotic cell death in mouse pancreatic β-cells and in isolated islets.
STAR Protoc. 2022 Apr 11;3(2):101287. doi: 10.1016/j.xpro.2022.101287. eCollection 2022 Jun 17.
7
Conversion of the death inhibitor ARC to a killer activates pancreatic β cell death in diabetes.
Dev Cell. 2021 Mar 22;56(6):747-760.e6. doi: 10.1016/j.devcel.2021.02.011. Epub 2021 Mar 4.
8
Role of apoptosis repressor with caspase recruitment domain (ARC) in cell death and cardiovascular disease.
Apoptosis. 2021 Feb;26(1-2):24-37. doi: 10.1007/s10495-020-01653-x. Epub 2021 Feb 19.
10
Role of apoptosis repressor with caspase recruitment domain (ARC) in cancer.
Oncol Lett. 2019 Dec;18(6):5691-5698. doi: 10.3892/ol.2019.10981. Epub 2019 Oct 11.

本文引用的文献

1
The unfolded protein response: from stress pathway to homeostatic regulation.
Science. 2011 Nov 25;334(6059):1081-6. doi: 10.1126/science.1209038.
2
A critical role for the protein apoptosis repressor with caspase recruitment domain in hypoxia-induced pulmonary hypertension.
Circulation. 2011 Dec 6;124(23):2533-42. doi: 10.1161/CIRCULATIONAHA.111.034512. Epub 2011 Nov 14.
3
Apoptosis inhibitor ARC promotes breast tumorigenesis, metastasis, and chemoresistance.
Cancer Res. 2011 Dec 15;71(24):7705-15. doi: 10.1158/0008-5472.CAN-11-2192. Epub 2011 Oct 28.
4
Endoplasmic reticulum stress, obesity and diabetes.
Trends Mol Med. 2012 Jan;18(1):59-68. doi: 10.1016/j.molmed.2011.07.010. Epub 2011 Aug 31.
6
Aberrant lipid metabolism disrupts calcium homeostasis causing liver endoplasmic reticulum stress in obesity.
Nature. 2011 May 26;473(7348):528-31. doi: 10.1038/nature09968. Epub 2011 May 1.
7
Integrating the mechanisms of apoptosis induced by endoplasmic reticulum stress.
Nat Cell Biol. 2011 Mar;13(3):184-90. doi: 10.1038/ncb0311-184.
8
Signaling cell death from the endoplasmic reticulum stress response.
Curr Opin Cell Biol. 2011 Apr;23(2):143-9. doi: 10.1016/j.ceb.2010.11.003. Epub 2010 Dec 9.
10
Sarco(endo)plasmic reticulum Ca2+-ATPase 2b is a major regulator of endoplasmic reticulum stress and glucose homeostasis in obesity.
Proc Natl Acad Sci U S A. 2010 Nov 9;107(45):19320-5. doi: 10.1073/pnas.1012044107. Epub 2010 Oct 25.

文献AI研究员

20分钟写一篇综述,助力文献阅读效率提升50倍。

立即体验

用中文搜PubMed

大模型驱动的PubMed中文搜索引擎

马上搜索

文档翻译

学术文献翻译模型,支持多种主流文档格式。

立即体验