Yu Cong, Cui Shang, Zong Chen, Gao Weina, Xu Tongfu, Gao Peng, Chen Jicui, Qin Dandan, Guan Qingbo, Liu Yuantao, Fu Yuchang, Li Xia, Wang Xiangdong
The Department of Cell Biology, Shandong University School of Medicine, Jinan, China, 250012.
The Department of Endocrinology, Provincial Hospital affiliated to Shandong University, Jinan, China, 250021.
J Biol Chem. 2015 Aug 21;290(34):20687-20699. doi: 10.1074/jbc.M115.654863. Epub 2015 Jul 8.
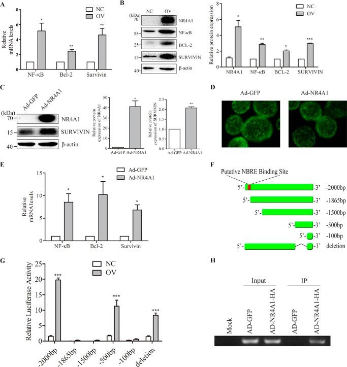
The role of NR4A1 in apoptosis is controversial. Pancreatic β-cells often face endoplasmic reticulum (ER) stress under adverse conditions such as high free fatty acid (FFA) concentrations and sustained hyperglycemia. Severe ER stress results in β-cell apoptosis. The aim of this study was to analyze the role of NR4A1 in ER stress-mediated β-cell apoptosis and to characterize the related mechanisms. We confirmed that upon treatment with the ER stress inducers thapsigargin (TG) or palmitic acid (PA), the mRNA and protein levels of NR4A1 rapidly increased in both MIN6 cells and mouse islets. NR4A1 overexpression in MIN6 cells conferred resistance to cell loss induced by TG or PA, as assessed by MTT (3-(4,5-dimethylthiazol-2-yl)-2,5-diphenyltetrazolium bromide) assay, and TUNEL assays indicated that NR4A1 overexpression also protected against ER stress-induced apoptosis. This conclusion was further confirmed by experiments exploiting siRNA to knockdown NR4A1 expression in MIN6 cells or exploiting NR4A1 knock-out mice. NR4A1 overexpression in MIN6 cells reduced C/EBP homologous protein (CHOP) expression and Caspase3 activation induced by TG or PA. NR4A1 overexpression in MIN6 cells or mouse islets resulted in Survivin up-regulation. A critical regulatory element was identified in Survivin promoter (-1872 bp to -1866 bp) with a putative NR4A1 binding site; ChIP assays demonstrated that NR4A1 physically associates with the Survivin promoter. In conclusion, NR4A1 protects pancreatic β-cells against ER stress-mediated apoptosis by up-regulating Survivin expression and down-regulating CHOP expression, which we termed as "positive and negative regulation."
NR4A1在细胞凋亡中的作用存在争议。在诸如高游离脂肪酸(FFA)浓度和持续性高血糖等不利条件下,胰腺β细胞常面临内质网(ER)应激。严重的ER应激会导致β细胞凋亡。本研究的目的是分析NR4A1在ER应激介导的β细胞凋亡中的作用,并阐明相关机制。我们证实,用ER应激诱导剂毒胡萝卜素(TG)或棕榈酸(PA)处理后,MIN6细胞和小鼠胰岛中NR4A1的mRNA和蛋白水平迅速升高。通过MTT(3-(4,5-二甲基噻唑-2-基)-2,5-二苯基四氮唑溴盐)试验评估,MIN6细胞中NR4A1的过表达赋予了对TG或PA诱导的细胞损失的抗性,TUNEL试验表明NR4A1的过表达也能保护细胞免受ER应激诱导的凋亡。利用小干扰RNA(siRNA)敲低MIN6细胞中NR4A1的表达或利用NR4A1基因敲除小鼠进行的实验进一步证实了这一结论。MIN6细胞中NR4A1的过表达降低了TG或PA诱导的C/EBP同源蛋白(CHOP)的表达和Caspase3的激活。MIN6细胞或小鼠胰岛中NR4A1的过表达导致生存素上调。在生存素启动子(-1872 bp至-1866 bp)中鉴定出一个关键调控元件,带有一个假定的NR4A1结合位点;染色质免疫沉淀(ChIP)试验表明NR4A1与生存素启动子存在物理结合。总之,NR4A1通过上调生存素表达和下调CHOP表达来保护胰腺β细胞免受ER应激介导的凋亡,我们将其称为“正负调控”。