• 文献检索
  • 文档翻译
  • 深度研究
  • 学术资讯
  • Suppr Zotero 插件Zotero 插件
  • 邀请有礼
  • 套餐&价格
  • 历史记录
应用&插件
Suppr Zotero 插件Zotero 插件浏览器插件Mac 客户端Windows 客户端微信小程序
定价
高级版会员购买积分包购买API积分包
服务
文献检索文档翻译深度研究API 文档MCP 服务
关于我们
关于 Suppr公司介绍联系我们用户协议隐私条款
关注我们

Suppr 超能文献

核心技术专利:CN118964589B侵权必究
粤ICP备2023148730 号-1Suppr @ 2026

文献检索

告别复杂PubMed语法,用中文像聊天一样搜索,搜遍4000万医学文献。AI智能推荐,让科研检索更轻松。

立即免费搜索

文件翻译

保留排版,准确专业,支持PDF/Word/PPT等文件格式,支持 12+语言互译。

免费翻译文档

深度研究

AI帮你快速写综述,25分钟生成高质量综述,智能提取关键信息,辅助科研写作。

立即免费体验

表型筛选揭示拓扑异构酶I作为乳腺癌干细胞的治疗靶点。

Phenotypic screening reveals topoisomerase I as a breast cancer stem cell therapeutic target.

作者信息

Zhang Fang, Rothermund Kristi, Gangadharan Sajithlal B, Pommier Yves, Prochownik Edward V, Lazo John S

机构信息

Section of Hematology/Oncology, Children's Hospital of Pittsburgh of UPMC, The University of Pittsburgh, Pittsburgh, Pennsylvania, USA.

出版信息

Oncotarget. 2012 Sep;3(9):998-1010. doi: 10.18632/oncotarget.632.

DOI:10.18632/oncotarget.632
PMID:22948175
原文链接:https://pmc.ncbi.nlm.nih.gov/articles/PMC3660065/
Abstract

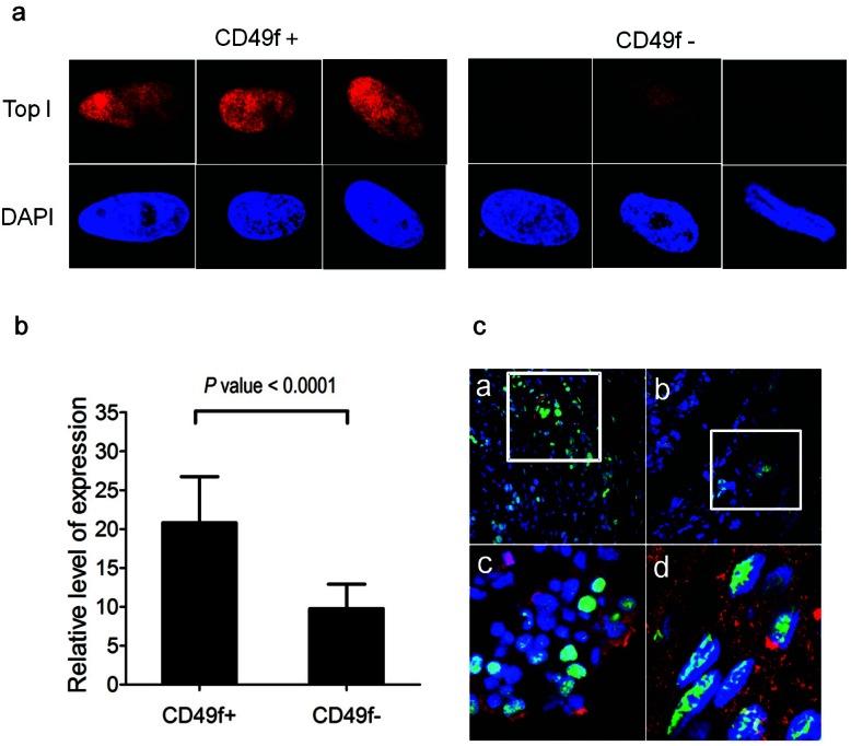
Cancer stem cells (CSCs) are a subpopulation generally thought to be responsible for cancer initiation and progression. Because CSCs are often rare in the total tumor cell population and differentiate rapidly when grown in culture, it has been challenging to uncover compounds that selectively target CSCs. We previously described CSC-emulating cells derived from breast cancer cell lines that maintained a stable undifferentiated state. We optimized a phenotypic assay with these cells and screened 1,280-bioactive compounds, identifying five that preferentially inhibited CSC-like cell proliferation. Using a compound-guided target identification approach, we found high topoisomerase I (Topo I) expression levels in breast CSC-like cells and primary breast CSCs. Structurally unrelated small molecules targeting Topo I preferentially inhibited CSC-like cells. These results illustrate the substantial power of this CSC phenotypic screening platform and promote Topo I as a potential molecular therapeutic target for therapies aimed at expunging CSCs.

摘要

癌症干细胞(CSCs)是通常被认为对癌症起始和进展负责的一个亚群。由于癌症干细胞在肿瘤细胞总数中往往很少见,并且在培养中生长时会迅速分化,因此发现选择性靶向癌症干细胞的化合物一直具有挑战性。我们之前描述了源自乳腺癌细胞系的模拟癌症干细胞的细胞,这些细胞维持稳定的未分化状态。我们用这些细胞优化了一种表型分析方法,并筛选了1280种生物活性化合物,鉴定出五种优先抑制类癌症干细胞样细胞增殖的化合物。使用化合物引导的靶点鉴定方法,我们发现乳腺类癌症干细胞样细胞和原发性乳腺癌症干细胞中拓扑异构酶I(Topo I)表达水平很高。靶向Topo I的结构不相关的小分子优先抑制类癌症干细胞样细胞。这些结果说明了这个癌症干细胞表型筛选平台的强大作用,并将Topo I作为旨在清除癌症干细胞的治疗方法的潜在分子治疗靶点加以推广。

https://cdn.ncbi.nlm.nih.gov/pmc/blobs/8d43/3660065/23fc38a34bc8/oncotarget-03-998-g004.jpg
https://cdn.ncbi.nlm.nih.gov/pmc/blobs/8d43/3660065/e4ceb86e02a9/oncotarget-03-998-g001.jpg
https://cdn.ncbi.nlm.nih.gov/pmc/blobs/8d43/3660065/dfcd66fc75af/oncotarget-03-998-g002.jpg
https://cdn.ncbi.nlm.nih.gov/pmc/blobs/8d43/3660065/7b938721b424/oncotarget-03-998-g003.jpg
https://cdn.ncbi.nlm.nih.gov/pmc/blobs/8d43/3660065/23fc38a34bc8/oncotarget-03-998-g004.jpg
https://cdn.ncbi.nlm.nih.gov/pmc/blobs/8d43/3660065/e4ceb86e02a9/oncotarget-03-998-g001.jpg
https://cdn.ncbi.nlm.nih.gov/pmc/blobs/8d43/3660065/dfcd66fc75af/oncotarget-03-998-g002.jpg
https://cdn.ncbi.nlm.nih.gov/pmc/blobs/8d43/3660065/7b938721b424/oncotarget-03-998-g003.jpg
https://cdn.ncbi.nlm.nih.gov/pmc/blobs/8d43/3660065/23fc38a34bc8/oncotarget-03-998-g004.jpg

相似文献

1
Phenotypic screening reveals topoisomerase I as a breast cancer stem cell therapeutic target.表型筛选揭示拓扑异构酶I作为乳腺癌干细胞的治疗靶点。
Oncotarget. 2012 Sep;3(9):998-1010. doi: 10.18632/oncotarget.632.
2
Modification of topoisomerases in mammospheres derived from breast cancer cell line: clinical implications for combined treatments with tyrosine kinase inhibitors.源自乳腺癌细胞系的乳腺球中拓扑异构酶的修饰:酪氨酸激酶抑制剂联合治疗的临床意义
BMC Cancer. 2014 Dec 3;14:910. doi: 10.1186/1471-2407-14-910.
3
Phosphosulindac (OXT-328) selectively targets breast cancer stem cells in vitro and in human breast cancer xenografts.磷酸舒林酸(OXT-328)在体外和人乳腺癌异种移植模型中选择性靶向乳腺癌干细胞。
Stem Cells. 2012 Oct;30(10):2065-75. doi: 10.1002/stem.1139.
4
Targeting carbonic anhydrase IX depletes breast cancer stem cells within the hypoxic niche.靶向碳酸酐酶 IX 可耗竭乏氧微环境中的乳腺癌干细胞。
Oncogene. 2013 Oct 31;32(44):5210-9. doi: 10.1038/onc.2012.550. Epub 2012 Dec 3.
5
Oxocrebanine: A Novel Dual Topoisomerase inhibitor, Suppressed the Proliferation of Breast Cancer Cells MCF-7 by Inducing DNA Damage and Mitotic Arrest.奥克可瑞滨:一种新型的拓扑异构酶双重抑制剂,通过诱导 DNA 损伤和有丝分裂阻滞抑制乳腺癌 MCF-7 细胞的增殖。
Phytomedicine. 2021 Apr;84:153504. doi: 10.1016/j.phymed.2021.153504. Epub 2021 Feb 10.
6
First-in-class candidate therapeutics that target mitochondria and effectively prevent cancer cell metastasis: mitoriboscins and TPP compounds.靶向线粒体并能有效预防癌细胞转移的一流候选治疗药物:米托罗宾斯和 TPP 化合物。
Aging (Albany NY). 2020 May 24;12(11):10162-10179. doi: 10.18632/aging.103336.
7
Glycophenotype of breast and prostate cancer stem cells treated with thieno[2,3-]pyridine anticancer compound.用噻吩并[2,3-]吡啶抗癌化合物处理的乳腺癌和前列腺癌干细胞的糖表型
Drug Des Devel Ther. 2017 Mar 14;11:759-769. doi: 10.2147/DDDT.S121122. eCollection 2017.
8
A2B adenosine receptor agonist induces cell cycle arrest and apoptosis in breast cancer stem cells via ERK1/2 phosphorylation.A2B 腺苷受体激动剂通过 ERK1/2 磷酸化诱导乳腺癌干细胞的细胞周期停滞和凋亡。
Cell Oncol (Dordr). 2018 Feb;41(1):61-72. doi: 10.1007/s13402-017-0359-z. Epub 2017 Dec 7.
9
Synthesis and biological evaluation of benzo[a]phenazine derivatives as a dual inhibitor of topoisomerase I and II.苯并[a]菲嗪衍生物的合成及作为拓扑异构酶 I 和 II 的双重抑制剂的生物评价。
Org Biomol Chem. 2013 Jun 28;11(24):3989-4005. doi: 10.1039/c3ob40325d.
10
TCH-1030 targeting on topoisomerase I induces S-phase arrest, DNA fragmentation, and cell death of breast cancer cells.TCH-1030 通过靶向拓扑异构酶 I 诱导乳腺癌细胞 S 期停滞、DNA 片段化和细胞死亡。
Breast Cancer Res Treat. 2013 Apr;138(2):383-93. doi: 10.1007/s10549-013-2441-1. Epub 2013 Feb 22.

引用本文的文献

1
Beyond What Your Retina Can See: Similarities of Retinoblastoma Function between Plants and Animals, from Developmental Processes to Epigenetic Regulation.超越视网膜所见:从发育过程到表观遗传调控,植物和动物的视网膜母细胞瘤功能的相似性。
Int J Mol Sci. 2020 Jul 12;21(14):4925. doi: 10.3390/ijms21144925.
2
Acquired Resistance to Antibody-Drug Conjugates.对抗体药物偶联物的获得性耐药性。
Cancers (Basel). 2019 Mar 20;11(3):394. doi: 10.3390/cancers11030394.
3
The effect of inorganic salt in wastewater on the viscosity of coal water slurry.

本文引用的文献

1
Identification of chemosensitivity nodes for vinblastine through small interfering RNA high-throughput screens.通过小干扰 RNA 高通量筛选鉴定长春新碱的化学敏感性节点。
J Pharmacol Exp Ther. 2011 Dec;339(3):851-8. doi: 10.1124/jpet.111.184879. Epub 2011 Aug 31.
2
Targeting cancer stem cells by inhibiting Wnt, Notch, and Hedgehog pathways.通过抑制 Wnt、Notch 和 Hedgehog 信号通路靶向肿瘤干细胞。
Nat Rev Clin Oncol. 2011 Feb;8(2):97-106. doi: 10.1038/nrclinonc.2010.196. Epub 2010 Dec 14.
3
Targeting Hedgehog--a cancer stem cell pathway.
废水无机盐对水煤浆粘度的影响。
Environ Sci Pollut Res Int. 2019 May;26(14):14171-14177. doi: 10.1007/s11356-019-04776-0. Epub 2019 Mar 11.
4
Modification of topoisomerases in mammospheres derived from breast cancer cell line: clinical implications for combined treatments with tyrosine kinase inhibitors.源自乳腺癌细胞系的乳腺球中拓扑异构酶的修饰:酪氨酸激酶抑制剂联合治疗的临床意义
BMC Cancer. 2014 Dec 3;14:910. doi: 10.1186/1471-2407-14-910.
5
Deregulation of the EGFR/PI3K/PTEN/Akt/mTORC1 pathway in breast cancer: possibilities for therapeutic intervention.乳腺癌中表皮生长因子受体/磷脂酰肌醇-3激酶/磷酸酶和张力蛋白同源物/蛋白激酶B/哺乳动物雷帕霉素靶蛋白复合物1信号通路的失调:治疗干预的可能性
Oncotarget. 2014 Jul 15;5(13):4603-50. doi: 10.18632/oncotarget.2209.
6
Topoisomerase I inhibitors, shikonin and topotecan, inhibit growth and induce apoptosis of glioma cells and glioma stem cells.拓扑异构酶 I 抑制剂,紫草素和拓扑替康,可抑制胶质瘤细胞和胶质瘤干细胞的生长并诱导其凋亡。
PLoS One. 2013 Nov 26;8(11):e81815. doi: 10.1371/journal.pone.0081815. eCollection 2013.
靶向 Hedgehog——一种癌症干细胞通路。
Clin Cancer Res. 2010 Jun 15;16(12):3130-40. doi: 10.1158/1078-0432.CCR-09-2846. Epub 2010 Jun 8.
4
Targeting Notch to target cancer stem cells.针对 Notch 以靶向肿瘤干细胞。
Clin Cancer Res. 2010 Jun 15;16(12):3141-52. doi: 10.1158/1078-0432.CCR-09-2823. Epub 2010 Jun 8.
5
Permanently blocked stem cells derived from breast cancer cell lines.来源于乳腺癌细胞系的永久性阻滞干细胞。
Stem Cells. 2010 Jun;28(6):1008-18. doi: 10.1002/stem.424.
6
Liquid chromatography-tandem mass spectrometric assay for the quantitation in human plasma of the novel indenoisoquinoline topoisomerase I inhibitors, NSC 743400 and NSC 725776.液相色谱-串联质谱法测定人血浆中新型吲哚异喹啉拓扑异构酶 I 抑制剂 NSC 743400 和 NSC 725776 的浓度。
J Pharm Biomed Anal. 2010 Sep 5;52(5):714-20. doi: 10.1016/j.jpba.2010.02.020. Epub 2010 Feb 23.
7
MGOUN1 encodes an Arabidopsis type IB DNA topoisomerase required in stem cell regulation and to maintain developmentally regulated gene silencing.MGOUN1 编码一个拟南芥类型 IB 的 DNA 拓扑异构酶,在干细胞调控和维持发育调控的基因沉默中发挥作用。
Plant Cell. 2010 Mar;22(3):716-28. doi: 10.1105/tpc.109.068296. Epub 2010 Mar 12.
8
ABCG2: a potential marker of stem cells and novel target in stem cell and cancer therapy.ABCG2:干细胞的潜在标志物和干细胞与癌症治疗的新靶点。
Life Sci. 2010 Apr 24;86(17-18):631-7. doi: 10.1016/j.lfs.2010.02.012. Epub 2010 Feb 14.
9
Targeting breast stem cells with the cancer preventive compounds curcumin and piperine.用癌症预防化合物姜黄素和胡椒碱靶向乳腺干细胞。
Breast Cancer Res Treat. 2010 Aug;122(3):777-85. doi: 10.1007/s10549-009-0612-x. Epub 2009 Nov 7.
10
Identification of selective inhibitors of cancer stem cells by high-throughput screening.通过高通量筛选鉴定癌症干细胞的选择性抑制剂。
Cell. 2009 Aug 21;138(4):645-659. doi: 10.1016/j.cell.2009.06.034. Epub 2009 Aug 13.