Suppr超能文献

白细胞介素-6 通过 STAT3 激活诱导实验性溃疡性结肠炎结肠上皮细胞 S100A9 的表达。

Interleukin-6 induces S100A9 expression in colonic epithelial cells through STAT3 activation in experimental ulcerative colitis.

机构信息

Department of Pharmacology, Seoul National University College of Medicine, Seoul, Republic of Korea.

出版信息

PLoS One. 2012;7(9):e38801. doi: 10.1371/journal.pone.0038801. Epub 2012 Sep 4.

Abstract

BACKGROUND

Intestinal epithelium is essential for maintaining normal intestinal homeostasis; its breakdown leads to chronic inflammatory pathologies, such as inflammatory bowel diseases (IBDs). Although high concentrations of S100A9 protein and interleukin-6 (IL-6) are found in patients with IBD, the expression mechanism of S100A9 in colonic epithelial cells (CECs) remains elusive. We investigated the role of IL-6 in S100A9 expression in CECs using a colitis model.

METHODS

IL-6 and S100A9 expression, signal transducer and activator of transcription 3 (STAT3) phosphorylation, and infiltration of immune cells were analyzed in mice with dextran sulfate sodium (DSS)-induced colitis. The effects of soluble gp130-Fc protein (sgp130Fc) and S100A9 small interfering (si) RNA (si-S100A9) on DSS-induced colitis were evaluated. The molecular mechanism of S100A9 expression was investigated in an IL-6-treated Caco-2 cell line using chromatin immunoprecipitation assays.

RESULTS

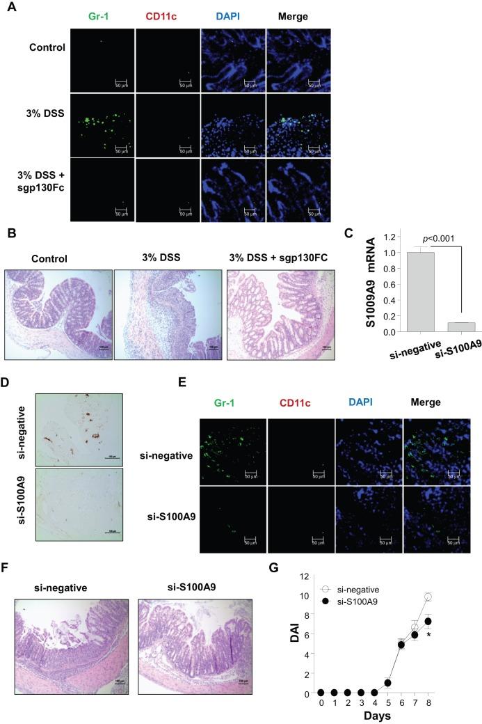
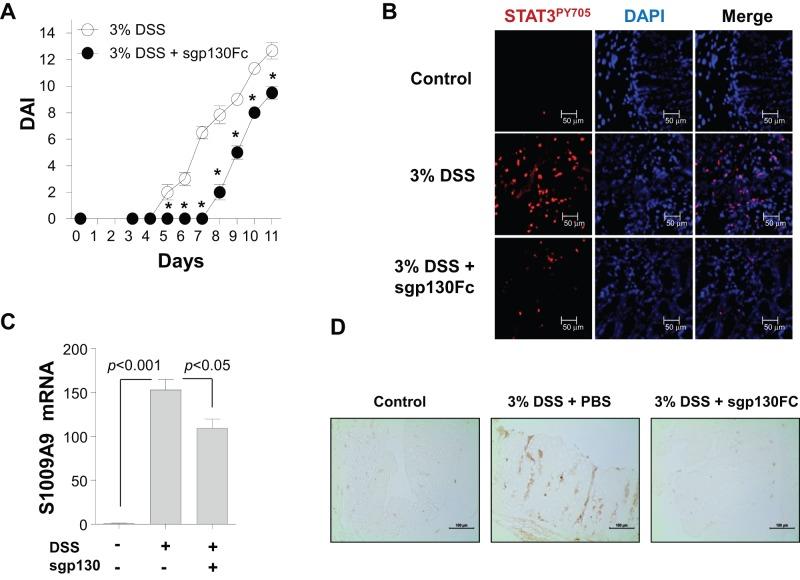
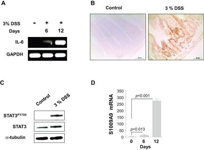
IL-6 concentrations increased significantly in the colon tissues of DSS-treated mice. sgp130Fc or si-S100A9 administration to DSS-treated mice reduced granulocyte infiltration in CECs and induced the down-regulation of S100A9 and colitis disease activity. Treatment with STAT3 inhibitors upon IL-6 stimulation in the Caco-2 cell line demonstrated that IL-6 mediated S100A9 expression through STAT3 activation. Moreover, we found that phospho-STAT3 binds directly to the S100A9 promoter. S100A9 may recruit immune cells into inflamed colon tissues.

CONCLUSIONS

Elevated S100A9 expression in CECs mediated by an IL-6/STAT3 signaling cascade may play an important role in the development of colitis.

摘要

背景

肠上皮对于维持正常的肠道内稳态至关重要;其破坏会导致慢性炎症性疾病,如炎症性肠病(IBD)。尽管患有 IBD 的患者体内存在高浓度的 S100A9 蛋白和白细胞介素-6(IL-6),但 S100A9 在结肠上皮细胞(CECs)中的表达机制仍不清楚。我们使用结肠炎模型研究了 IL-6 在 CECs 中 S100A9 表达的作用。

方法

分析了葡聚糖硫酸钠(DSS)诱导的结肠炎小鼠中 IL-6 和 S100A9 的表达、信号转导和转录激活因子 3(STAT3)磷酸化以及免疫细胞浸润。评估了可溶性 gp130-Fc 蛋白(sgp130Fc)和 S100A9 小干扰(si)RNA(si-S100A9)对 DSS 诱导的结肠炎的影响。使用染色质免疫沉淀测定法研究了 IL-6 处理的 Caco-2 细胞系中 S100A9 表达的分子机制。

结果

DSS 处理的小鼠结肠组织中 IL-6 浓度显著增加。sgp130Fc 或 si-S100A9 给药可减少 DSS 处理的小鼠 CEC 中的粒细胞浸润,并诱导 S100A9 下调和结肠炎疾病活动减少。在 Caco-2 细胞系中用 STAT3 抑制剂处理 IL-6 刺激表明,IL-6 通过 STAT3 激活介导 S100A9 表达。此外,我们发现磷酸化 STAT3 直接结合到 S100A9 启动子上。S100A9 可能将免疫细胞募集到炎症结肠组织中。

结论

由 IL-6/STAT3 信号级联介导的 CEC 中 S100A9 的上调可能在结肠炎的发展中起重要作用。

https://cdn.ncbi.nlm.nih.gov/pmc/blobs/0c2c/3433486/280acbc3b0e8/pone.0038801.g001.jpg

文献AI研究员

20分钟写一篇综述,助力文献阅读效率提升50倍。

立即体验

用中文搜PubMed

大模型驱动的PubMed中文搜索引擎

马上搜索

文档翻译

学术文献翻译模型,支持多种主流文档格式。

立即体验