Department of Biomedical Engineering, University of North Carolina at Chapel Hill, CB#7575, Chapel Hill, NC, USA.
Mol Brain. 2012 Sep 24;5:33. doi: 10.1186/1756-6606-5-33.
GABA, the major inhibitory neurotransmitter in CNS, has been demonstrated to paradoxically produce excitation even in mature brain. However activity-dependent form of GABA excitation in cortical neurons has not been observed. Here we report that after an intense electrical stimulation adult cortical neurons displayed a transient GABA excitation that lasted for about 30s.
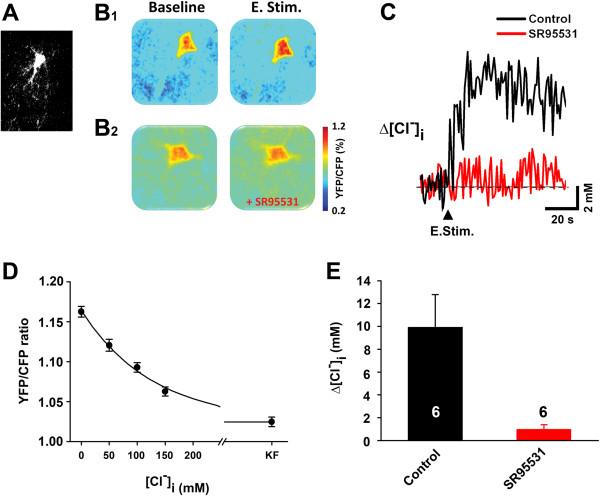
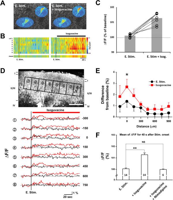
Whole-cell patch recordings were performed to evaluate the effects of briefly applied GABA on pyramidal neurons in adult rodent sensorimotor cortical slice before and after 1 s, 20 Hz suprathreshold electrical stimulation of the junction between layer 6 and the underlying white matter (L6/WM stimulation). Immediately after L6/WM stimulation, GABA puffs produced neuronal depolarization in the center of the column-shaped region. However, both prior to or 30s after stimulation GABA puffs produced hyperpolarization of neurons. 2-photon imaging in neurons infected with adenovirus carrying a chloride sensor Clomeleon revealed that GABA induced depolarization is due to an increase in [Cl-]i after stimulation. To reveal the spatial extent of excitatory action of GABA, isoguvacine, a GABAA receptors agonist, was applied right after stimulation while monitoring the intracellular Ca2+ concentration in pyramidal neurons. Isoguvacine induced an increase in [Ca2+]i in pyramidal neurons especially in the center of the column but not in the peripheral regions of the column. The global pattern of the Ca2+ signal showed a column-shaped distribution along the stimulation site.
These results demonstrate that the well-known inhibitory transmitter GABA rapidly switches from hyperpolarization to depolarization upon synaptic activity in adult somatosensory cortical neurons.
GABA 是中枢神经系统中的主要抑制性神经递质,已被证明即使在成熟的大脑中也能产生兴奋作用。然而,皮质神经元中依赖活动的 GABA 兴奋尚未被观察到。本文报道了在强烈电刺激后,成年皮质神经元会表现出一种短暂的 GABA 兴奋,持续约 30 秒。
在成年啮齿动物感觉运动皮质切片中,在 L6/WM 刺激(L6 与下伏白质之间的交界处的 20 Hz 阈上电刺激)前和后 1 s 进行全细胞膜片钳记录,以评估短暂施加 GABA 对锥体神经元的影响。L6/WM 刺激后,GABA 脉冲立即在柱状区域的中心产生神经元去极化。然而,在刺激之前或之后 30 秒,GABA 脉冲产生神经元超极化。用携带氯离子传感器 Clomeleon 的腺病毒感染神经元进行的双光子成像显示,刺激后 GABA 诱导的去极化是由于 [Cl-]i 增加所致。为了揭示 GABA 兴奋性作用的空间范围,在刺激后立即应用 GABAA 受体激动剂异古乌头碱,同时监测锥体神经元内的细胞内 Ca2+浓度。异古乌头碱诱导锥体神经元 [Ca2+]i 增加,尤其是在柱中心,但不在柱的外周区域。Ca2+信号的全局模式显示出沿刺激部位的柱状分布。
这些结果表明,在成年感觉运动皮质神经元中,众所周知的抑制性递质 GABA 在突触活动时迅速从超极化转变为去极化。