Suppr超能文献

SNAP-23 调节巨噬细胞中的吞噬体形成和成熟。

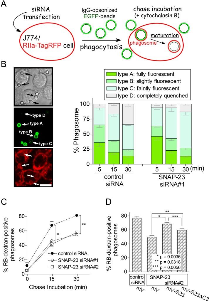
SNAP-23 regulates phagosome formation and maturation in macrophages.

机构信息

Department of Cell Science, Institute of Biomedical Sciences, Fukushima Medical University School of Medicine, Fukushima 960-1295, Japan.

出版信息

Mol Biol Cell. 2012 Dec;23(24):4849-63. doi: 10.1091/mbc.E12-01-0069. Epub 2012 Oct 19.

Abstract

Synaptosomal associated protein of 23 kDa (SNAP-23), a plasma membrane-localized soluble N-ethylmaleimide-sensitive factor attachment protein receptor (SNARE), has been implicated in phagocytosis by macrophages. For elucidation of its precise role in this process, a macrophage line overexpressing monomeric Venus-tagged SNAP-23 was established. These cells showed enhanced Fc receptor-mediated phagocytosis. Detailed analyses of each process of phagocytosis revealed a marked increase in the production of reactive oxygen species within phagosomes. Also, enhanced accumulation of a lysotropic dye, as well as augmented quenching of a pH-sensitive fluorophore were observed. Analyses of isolated phagosomes indicated the critical role of SNAP-23 in the functional recruitment of the NADPH oxidase complex and vacuolar-type H(+)-ATPase to phagosomes. The data from the overexpression experiments were confirmed by SNAP-23 knockdown, which demonstrated a significant delay in phagosome maturation and a reduction in uptake activity. Finally, for analyzing whether phagosomal SNAP-23 entails a structural change in the protein, an intramolecular Förster resonance energy transfer (FRET) probe was constructed, in which the distance within a TagGFP2-TagRFP was altered upon close approximation of the N-termini of its two SNARE motifs. FRET efficiency on phagosomes was markedly enhanced only when VAMP7, a lysosomal SNARE, was coexpressed. Taken together, our results strongly suggest the involvement of SNAP-23 in both phagosome formation and maturation in macrophages, presumably by mediating SNARE-based membrane traffic.

摘要

突触相关蛋白 23kDa(SNAP-23)是一种定位于质膜的可溶性 N-乙基马来酰亚胺敏感因子附着蛋白受体(SNARE),它与巨噬细胞的吞噬作用有关。为了阐明其在这个过程中的精确作用,建立了一个过表达单体 Venus 标记的 SNAP-23 的巨噬细胞系。这些细胞显示出增强的 Fc 受体介导的吞噬作用。对吞噬作用的每个过程的详细分析显示,吞噬体中的活性氧的产生显著增加。还观察到溶酶体染料的积累增加,以及 pH 敏感荧光团的猝灭增强。对分离的吞噬体的分析表明,SNAP-23 在 NADPH 氧化酶复合物和液泡型 H(+)-ATP 酶向吞噬体的功能募集中起着关键作用。过表达实验的数据通过 SNAP-23 敲低得到了证实,这表明吞噬体成熟的显著延迟和摄取活性的降低。最后,为了分析吞噬体中的 SNAP-23 是否导致蛋白质结构发生变化,构建了一个分子内Förster 共振能量转移(FRET)探针,其中 TagGFP2-TagRFP 内的距离在其两个 SNARE 基序的 N 末端接近时会发生变化。只有当共表达溶酶体 SNARE VAMP7 时,吞噬体上的 FRET 效率才会显著增强。总之,我们的结果强烈表明 SNAP-23 参与了巨噬细胞中吞噬体的形成和成熟,可能是通过介导基于 SNARE 的膜运输。

https://cdn.ncbi.nlm.nih.gov/pmc/blobs/718f/3521691/8196dc070c53/4849fig1.jpg

相似文献

1
SNAP-23 regulates phagosome formation and maturation in macrophages.
Mol Biol Cell. 2012 Dec;23(24):4849-63. doi: 10.1091/mbc.E12-01-0069. Epub 2012 Oct 19.
3
Oxidized phagosomal NOX2 complex is replenished from lysosomes.
J Cell Sci. 2017 Apr 1;130(7):1285-1298. doi: 10.1242/jcs.196931. Epub 2017 Feb 15.
7
O-GlcNAc-modification of SNAP-29 regulates autophagosome maturation.
Nat Cell Biol. 2014 Dec;16(12):1215-26. doi: 10.1038/ncb3066. Epub 2014 Nov 24.
8
Dendritic NOX2 replenishment from the lysosome.
J Cell Sci. 2017 Apr 1;130(7):e0703.
9
VAMP5 promotes Fcγ receptor-mediated phagocytosis and regulates phagosome maturation in macrophages.
Mol Biol Cell. 2024 Mar 1;35(3):ar44. doi: 10.1091/mbc.E23-04-0149. Epub 2024 Jan 24.
10
Membrane fusion by VAMP3 and plasma membrane t-SNAREs.
Exp Cell Res. 2007 Sep 10;313(15):3198-209. doi: 10.1016/j.yexcr.2007.06.008. Epub 2007 Jun 27.

引用本文的文献

1
transcriptomic profiling of indigenous Gaddi vis-à-vis exotic Labrador dogs: insights from systems biology.
Front Vet Sci. 2025 Jun 20;12:1489905. doi: 10.3389/fvets.2025.1489905. eCollection 2025.
2
Identification of the role of SNARE proteins in rAAV vector production through interaction with the viral MAAP.
Mol Ther Methods Clin Dev. 2024 Dec 5;33(1):101392. doi: 10.1016/j.omtm.2024.101392. eCollection 2025 Mar 13.
3
VAMP5 promotes Fcγ receptor-mediated phagocytosis and regulates phagosome maturation in macrophages.
Mol Biol Cell. 2024 Mar 1;35(3):ar44. doi: 10.1091/mbc.E23-04-0149. Epub 2024 Jan 24.
5
Major histocompatibility complex class I assembly within endolysosomal pathways.
Curr Opin Immunol. 2023 Oct;84:102356. doi: 10.1016/j.coi.2023.102356. Epub 2023 Jun 26.
6
Transcriptome Changes and Potential Immunotoxicity Analysis in RAW264.7 Macrophages Caused by Bisphenol F.
Front Pharmacol. 2022 Mar 21;13:846562. doi: 10.3389/fphar.2022.846562. eCollection 2022.
8
Better Together: Current Insights Into Phagosome-Lysosome Fusion.
Front Immunol. 2021 Feb 25;12:636078. doi: 10.3389/fimmu.2021.636078. eCollection 2021.
10
Regulatory Mechanism of SNAP23 in Phagosome Formation and Maturation.
Yonago Acta Med. 2020 Jun 25;63(3):135-145. doi: 10.33160/yam.2020.08.001. eCollection 2020 Aug.

本文引用的文献

1
Granule exocytosis contributes to priming and activation of the human neutrophil respiratory burst.
J Immunol. 2011 Jul 1;187(1):391-400. doi: 10.4049/jimmunol.1003112. Epub 2011 Jun 3.
3
Cell-free fusion of bacteria-containing phagosomes with endocytic compartments.
Proc Natl Acad Sci U S A. 2010 Nov 30;107(48):20726-31. doi: 10.1073/pnas.1007295107. Epub 2010 Nov 11.
4
SNARE conformational changes that prepare vesicles for exocytosis.
Cell Metab. 2010 Jul 7;12(1):19-29. doi: 10.1016/j.cmet.2010.05.013.
5
NADPH oxidase activity controls phagosomal proteolysis in macrophages through modulation of the lumenal redox environment of phagosomes.
Proc Natl Acad Sci U S A. 2010 Jun 8;107(23):10496-501. doi: 10.1073/pnas.0914867107. Epub 2010 May 24.
6
Sec22b is a negative regulator of phagocytosis in macrophages.
Mol Biol Cell. 2009 Oct;20(20):4435-43. doi: 10.1091/mbc.e09-03-0241. Epub 2009 Aug 26.
7
Neutrophil bleaching of GFP-expressing staphylococci: probing the intraphagosomal fate of individual bacteria.
J Immunol. 2009 Aug 15;183(4):2632-41. doi: 10.4049/jimmunol.0804110. Epub 2009 Jul 20.
8
Direct recruitment of H+-ATPase from lysosomes for phagosomal acidification.
J Cell Sci. 2009 Jul 15;122(Pt 14):2504-13. doi: 10.1242/jcs.050443. Epub 2009 Jun 23.
9
Practical and reliable FRET/FLIM pair of fluorescent proteins.
BMC Biotechnol. 2009 Mar 25;9:24. doi: 10.1186/1472-6750-9-24.
10
The structural and functional implications of linked SNARE motifs in SNAP25.
Mol Biol Cell. 2008 Sep;19(9):3944-55. doi: 10.1091/mbc.e08-04-0344. Epub 2008 Jul 2.

文献AI研究员

20分钟写一篇综述,助力文献阅读效率提升50倍。

立即体验

用中文搜PubMed

大模型驱动的PubMed中文搜索引擎

马上搜索

文档翻译

学术文献翻译模型,支持多种主流文档格式。

立即体验