Suppr超能文献

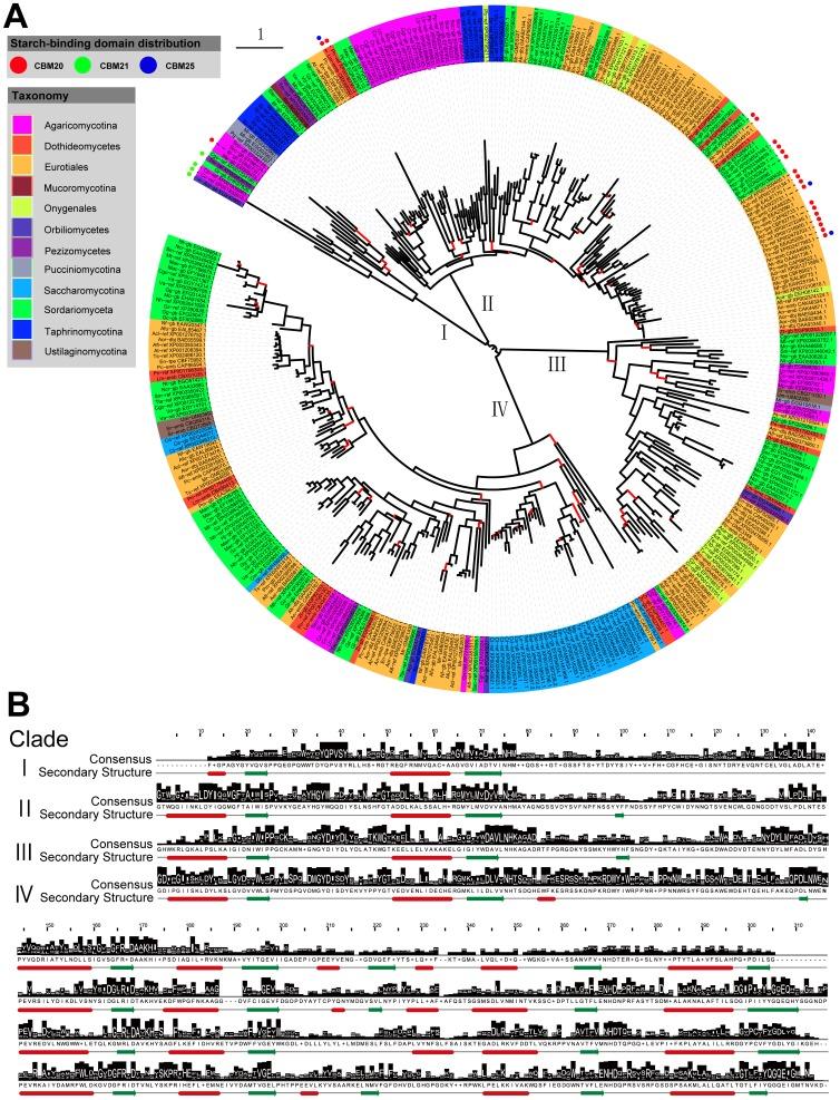
85 株真菌淀粉酶的系统发育关系。

Phylogenomic relationships between amylolytic enzymes from 85 strains of fungi.

机构信息

National Key Laboratory of Agro-Microbiology, Huazhong Agricultural University, Wuhan, Hubei Province, China.

出版信息

PLoS One. 2012;7(11):e49679. doi: 10.1371/journal.pone.0049679. Epub 2012 Nov 15.

Abstract

Fungal amylolytic enzymes, including α-amylase, gluocoamylase and α-glucosidase, have been extensively exploited in diverse industrial applications such as high fructose syrup production, paper making, food processing and ethanol production. In this paper, amylolytic genes of 85 strains of fungi from the phyla Ascomycota, Basidiomycota, Chytridiomycota and Zygomycota were annotated on the genomic scale according to the classification of glycoside hydrolase (GH) from the Carbohydrate-Active enZymes (CAZy) Database. Comparisons of gene abundance in the fungi suggested that the repertoire of amylolytic genes adapted to their respective lifestyles. Amylolytic enzymes in family GH13 were divided into four distinct clades identified as heterologous α-amylases, eukaryotic α-amylases, bacterial and fungal α-amylases and GH13 α-glucosidases. Family GH15 had two branches, one for gluocoamylases, and the other with currently unknown function. GH31 α-glucosidases showed diverse branches consisting of neutral α-glucosidases, lysosomal acid α-glucosidases and a new clade phylogenetically related to the bacterial counterparts. Distribution of starch-binding domains in above fungal amylolytic enzymes was related to the enzyme source and phylogeny. Finally, likely scenarios for the evolution of amylolytic enzymes in fungi based on phylogenetic analyses were proposed. Our results provide new insights into evolutionary relationships among subgroups of fungal amylolytic enzymes and fungal evolutionary adaptation to ecological conditions.

摘要

真菌淀粉酶,包括α-淀粉酶、葡萄糖淀粉酶和α-葡萄糖苷酶,已广泛应用于各种工业应用,如高果糖糖浆生产、造纸、食品加工和乙醇生产。在本文中,根据碳水化合物活性酶(CAZy)数据库中的糖苷水解酶(GH)分类,对来自子囊菌门、担子菌门、壶菌门和接合菌门的 85 株真菌的淀粉酶基因进行了基因组尺度的注释。对真菌中基因丰度的比较表明,淀粉酶基因的 repertoire 适应了它们各自的生活方式。GH13 家族中的淀粉酶被分为四个不同的分支,分别鉴定为异源α-淀粉酶、真核α-淀粉酶、细菌和真菌α-淀粉酶和 GH13α-葡萄糖苷酶。家族 GH15 有两个分支,一个用于葡萄糖淀粉酶,另一个分支目前功能未知。GH31α-葡萄糖苷酶显示出由中性α-葡萄糖苷酶、溶酶体酸性α-葡萄糖苷酶和一个与细菌同源的新分支组成的多种分支。上述真菌淀粉酶中淀粉结合结构域的分布与酶源和系统发育有关。最后,根据系统发育分析提出了真菌淀粉酶进化的可能情景。我们的研究结果为真菌淀粉酶亚群之间的进化关系以及真菌对生态条件的进化适应提供了新的见解。

https://cdn.ncbi.nlm.nih.gov/pmc/blobs/a092/3499471/e3e8e5343291/pone.0049679.g001.jpg

文献AI研究员

20分钟写一篇综述,助力文献阅读效率提升50倍。

立即体验

用中文搜PubMed

大模型驱动的PubMed中文搜索引擎

马上搜索

文档翻译

学术文献翻译模型,支持多种主流文档格式。

立即体验