Suppr超能文献

激动性抗 4-1BB(CD137)抗体体外和体内均可抑制 T 和 B 细胞反应,并使独特的 PDCA-1+(CD317)B 细胞群体暴露。

Exposure of a distinct PDCA-1+ (CD317) B cell population to agonistic anti-4-1BB (CD137) inhibits T and B cell responses both in vitro and in vivo.

机构信息

Section of Clinical Immunology, Allergy, and Rheumatology, Department of Medicine, Tulane University Health Sciences Center, New Orleans, Louisiana, United States of America.

出版信息

PLoS One. 2012;7(11):e50272. doi: 10.1371/journal.pone.0050272. Epub 2012 Nov 21.

Abstract

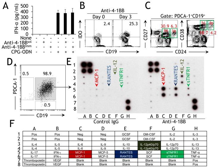
4-1BB (CD137) is an important T cell activating molecule. Here we report that it also promotes development of a distinct B cell subpopulation co-expressing PDCA-1. 4-1BB is expressed constitutively, and its expression is increased when PDCA-1(+) B cells are activated. We found that despite a high level of surface expression of 4-1BB on PDCA-1(+) B cells, treatment of these cells with agonistic anti-4-1BB mAb stimulated the expression of only a few activation markers (B7-2, MHC II, PD-L2), cytokines (IL-12p40/p70), and chemokines (MCP-1, RANTES), as well as sTNFR1, and the immunosuppressive enzyme, IDO. Although the PDCA-1(+) B cells stimulated by anti-4-1BB expressed MHC II at high levels and took up antigens efficiently, Ig class switching was inhibited when they were pulsed with T-independent (TI) or T-dependent (TD) Ags and adoptively transferred into syngeneic recipients. Furthermore, when anti-4-1BB-treated PDCA-1(+) B cells were pulsed with OVA peptide and combined with Vα2(+)CD4(+) T cells, Ag-specific cell division was inhibited both in vitro and in vivo. Our findings suggest that the 4-1BB signal transforms PDCA-1(+) B cells into propagators of negative immune regulation, and establish an important role for 4-1BB in PDCA-1(+) B cell development and function.

摘要

4-1BB(CD137)是一种重要的 T 细胞激活分子。在这里,我们报告它也促进了共表达 PDCA-1 的独特 B 细胞亚群的发育。4-1BB 持续表达,当 PDCA-1(+)B 细胞被激活时,其表达增加。我们发现,尽管 PDCA-1(+)B 细胞表面表达 4-1BB 的水平很高,但用激动性抗 4-1BB mAb 处理这些细胞仅刺激少数几个激活标志物(B7-2、MHC II、PD-L2)、细胞因子(IL-12p40/p70)和趋化因子(MCP-1、RANTES)以及 sTNFR1 和免疫抑制酶 IDO 的表达。尽管抗 4-1BB 刺激的 PDCA-1(+)B 细胞高水平表达 MHC II 并有效地摄取抗原,但当它们用 T 非依赖性(TI)或 T 依赖性(TD)抗原脉冲并被过继转移到同基因受体中时,Ig 类转换受到抑制。此外,当用抗 4-1BB 处理的 PDCA-1(+)B 细胞用 OVA 肽脉冲并与 Vα2(+)CD4(+)T 细胞结合时,Ag 特异性细胞分裂在体外和体内均受到抑制。我们的研究结果表明,4-1BB 信号将 PDCA-1(+)B 细胞转化为负免疫调节的传播者,并确立了 4-1BB 在 PDCA-1(+)B 细胞发育和功能中的重要作用。

https://cdn.ncbi.nlm.nih.gov/pmc/blobs/e6d3/3503989/d52d28d9685a/pone.0050272.g001.jpg

文献AI研究员

20分钟写一篇综述,助力文献阅读效率提升50倍。

立即体验

用中文搜PubMed

大模型驱动的PubMed中文搜索引擎

马上搜索

文档翻译

学术文献翻译模型,支持多种主流文档格式。

立即体验